Suppr超能文献

携 CX-C 趋化因子受体 6 的 T 细胞增强了对胰腺肿瘤的过继细胞治疗。

T cells armed with C-X-C chemokine receptor type 6 enhance adoptive cell therapy for pancreatic tumours.

机构信息

Center of Integrated Protein Science Munich (CIPS-M) and Division of Clinical Pharmacology, Department of Medicine IV, University Hospital, Ludwig-Maximilians-Universität München, Munich, Germany.

Department of Medicine III, University Hospital, Ludwig-Maximilians-Universität München, Munich, Germany.

出版信息

Nat Biomed Eng. 2021 Nov;5(11):1246-1260. doi: 10.1038/s41551-021-00737-6. Epub 2021 Jun 3.

Abstract

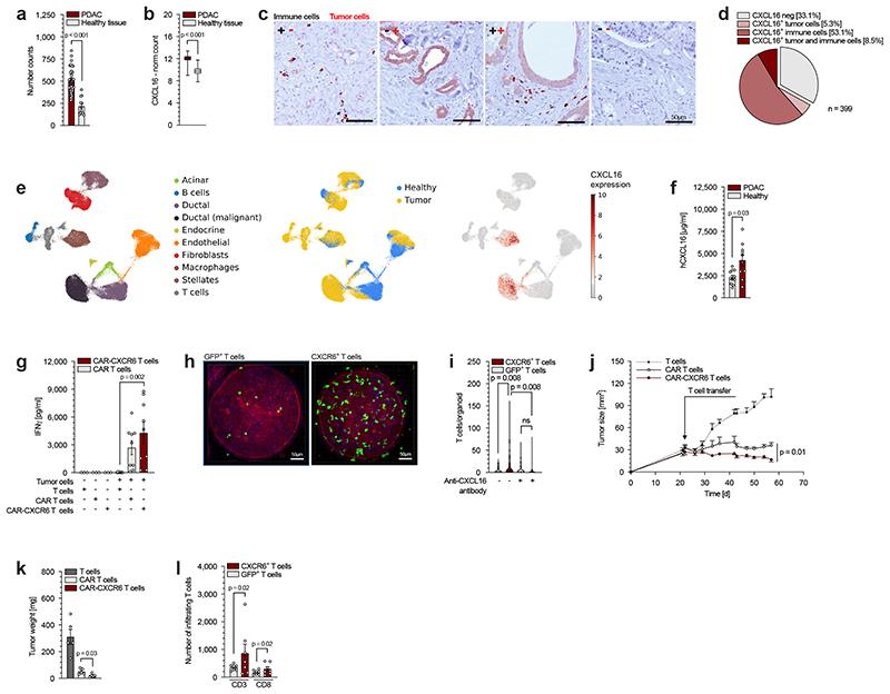
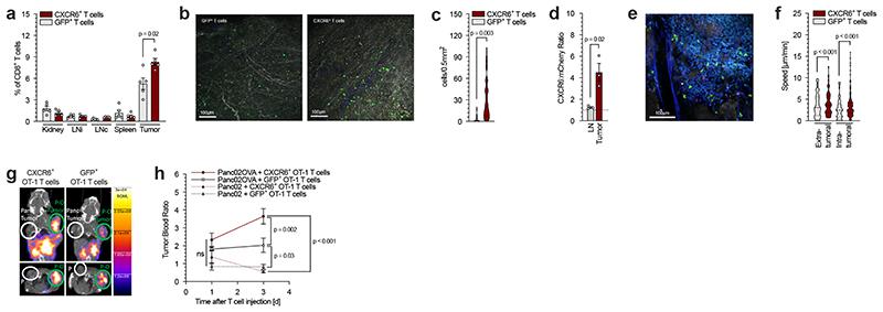
The efficacy of adoptive cell therapy for solid tumours is hampered by the poor accumulation of the transferred T cells in tumour tissue. Here, we show that forced expression of C-X-C chemokine receptor type 6 (whose ligand is highly expressed by human and murine pancreatic cancer cells and tumour-infiltrating immune cells) in antigen-specific T cells enhanced the recognition and lysis of pancreatic cancer cells and the efficacy of adoptive cell therapy for pancreatic cancer. In mice with subcutaneous pancreatic tumours treated with T cells with either a transgenic T-cell receptor or a murine chimeric antigen receptor targeting the tumour-associated antigen epithelial cell adhesion molecule, and in mice with orthotopic pancreatic tumours or patient-derived xenografts treated with T cells expressing a chimeric antigen receptor targeting mesothelin, the T cells exhibited enhanced intratumoral accumulation, exerted sustained anti-tumoral activity and prolonged animal survival only when co-expressing C-X-C chemokine receptor type 6. Arming tumour-specific T cells with tumour-specific chemokine receptors may represent a promising strategy for the realization of adoptive cell therapy for solid tumours.

摘要

过继细胞疗法治疗实体瘤的疗效受到转导 T 细胞在肿瘤组织中积累不良的限制。在这里,我们表明在抗原特异性 T 细胞中强制表达 C-X-C 趋化因子受体 6(其配体在人源和鼠源胰腺癌细胞和肿瘤浸润免疫细胞中高度表达)可增强对胰腺癌细胞的识别和裂解作用,并提高过继细胞疗法治疗胰腺癌的疗效。在接受靶向肿瘤相关抗原上皮细胞黏附分子的转基因 T 细胞受体或嵌合抗原受体的 T 细胞治疗的皮下胰腺肿瘤小鼠,和接受靶向间皮素的嵌合抗原受体表达 T 细胞治疗的原位胰腺肿瘤或患者来源异种移植小鼠中,只有当共表达 C-X-C 趋化因子受体 6 时,T 细胞才表现出增强的肿瘤内积累、持续的抗肿瘤活性和延长动物生存时间。用肿瘤特异性趋化因子受体武装肿瘤特异性 T 细胞可能代表实现实体瘤过继细胞疗法的一种有前途的策略。

https://cdn.ncbi.nlm.nih.gov/pmc/blobs/04ee/7611996/d45e3b613d9d/EMS123298-f001.jpg

文献AI研究员

20分钟写一篇综述,助力文献阅读效率提升50倍。

立即体验

用中文搜PubMed

大模型驱动的PubMed中文搜索引擎

马上搜索

文档翻译

学术文献翻译模型,支持多种主流文档格式。

立即体验