Suppr超能文献

H3K27 去甲基酶对于外周神经中多梳调控的损伤反应基因的激活是可有可无的。

H3K27 demethylases are dispensable for activation of Polycomb-regulated injury response genes in peripheral nerve.

机构信息

Waisman Center, University of Wisconsin-Madison, Madison, Wisconsin, USA; Cellular and Molecular Pathology Graduate Program, University of Wisconsin-Madison, Madison, Wisconsin, USA.

Waisman Center, University of Wisconsin-Madison, Madison, Wisconsin, USA.

出版信息

J Biol Chem. 2021 Jul;297(1):100852. doi: 10.1016/j.jbc.2021.100852. Epub 2021 Jun 4.

Abstract

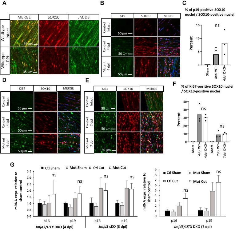
The induction of nerve injury response genes in Schwann cells depends on both transcriptional and epigenomic reprogramming. The nerve injury response program is regulated by the repressive histone mark H3K27 trimethylation (H3K27me3), deposited by Polycomb repressive complex 2 (PRC2). Loss of PRC2 function leads to early and augmented induction of the injury response gene network in peripheral nerves, suggesting H3K27 demethylases are required for derepression of Polycomb-regulated nerve injury genes. To determine the function of H3K27 demethylases in nerve injury, we generated Schwann cell-specific knockouts of H3K27 demethylase Kdm6b and double knockouts of Kdm6b/Kdm6a (encoding JMJD3 and UTX). We found that H3K27 demethylases are largely dispensable for Schwann cell development and myelination. In testing the function of H3K27 demethylases after injury, we found early induction of some nerve injury genes was diminished compared with control, but most injury genes were largely unaffected at 1 and 7 days post injury. Although it was proposed that H3K27 demethylases are required to activate expression of the cyclin-dependent kinase inhibitor Cdkn2a in response to injury, Schwann cell-specific deletion of H3K27 demethylases affected neither the expression of this gene nor Schwann cell proliferation after nerve injury. To further characterize the regulation of nerve injury response genes, we found that injury genes are associated with repressive histone H2AK119 ubiquitination catalyzed by PRC1, which declines after injury. Overall, our results indicate H3K27 demethylation is not required for induction of injury response genes and that other mechanisms likely are involved in activating Polycomb-repressed injury genes in peripheral nerve.

摘要

施万细胞中神经损伤反应基因的诱导依赖于转录和表观基因组重编程。神经损伤反应程序受抑制性组蛋白标记 H3K27 三甲基化(H3K27me3)的调控,由多梳抑制复合物 2(PRC2)沉积。PRC2 功能丧失导致周围神经中损伤反应基因网络的早期和增强诱导,表明 H3K27 去甲基化酶是去抑制多梳调控的神经损伤基因所必需的。为了确定 H3K27 去甲基酶在神经损伤中的功能,我们生成了施万细胞特异性敲除 H3K27 去甲基酶 Kdm6b 和 Kdm6b/Kdm6a(编码 JMJD3 和 UTX)的双敲除小鼠。我们发现 H3K27 去甲基酶对于施万细胞的发育和髓鞘形成在很大程度上是可有可无的。在测试损伤后 H3K27 去甲基酶的功能时,我们发现与对照相比,一些神经损伤基因的早期诱导减少,但大多数损伤基因在损伤后 1 天和 7 天基本不受影响。尽管有人提出 H3K27 去甲基酶是激活损伤反应中环细胞依赖性激酶抑制剂 Cdkn2a 表达所必需的,但施万细胞特异性敲除 H3K27 去甲基酶既不影响该基因的表达,也不影响神经损伤后施万细胞的增殖。为了进一步表征神经损伤反应基因的调控,我们发现损伤基因与 PRC1 催化的抑制性组蛋白 H2AK119 泛素化有关,损伤后这种泛素化会下降。总的来说,我们的结果表明 H3K27 去甲基化对于诱导损伤反应基因不是必需的,并且其他机制可能参与激活周围神经中的多梳抑制损伤基因。

https://cdn.ncbi.nlm.nih.gov/pmc/blobs/7aec/8258988/003a68c25da2/gr1.jpg

文献AI研究员

20分钟写一篇综述,助力文献阅读效率提升50倍。

立即体验

用中文搜PubMed

大模型驱动的PubMed中文搜索引擎

马上搜索

文档翻译

学术文献翻译模型,支持多种主流文档格式。

立即体验