Suppr超能文献

E2F2 抑制通过 PI3K/Akt/mTOR 通路诱导胃癌中的自噬。

E2F2 inhibition induces autophagy via the PI3K/Akt/mTOR pathway in gastric cancer.

机构信息

Department of Oncology, The Affiliated Hospital of Qingdao University, Qingdao, Shandong, China.

Department of Oncology, Qingdao Women and Children's Hospital, Qingdao, Shandong, China.

出版信息

Aging (Albany NY). 2021 Apr 21;13(10):13626-13643. doi: 10.18632/aging.202891.

Abstract

BACKGROUND

E2F2 is a member of the E2F transcription factor family and has important but not fully understood biological functions in cancers. The biological role of E2F2 in gastric cancer (GC) also remains unclear.

METHODS

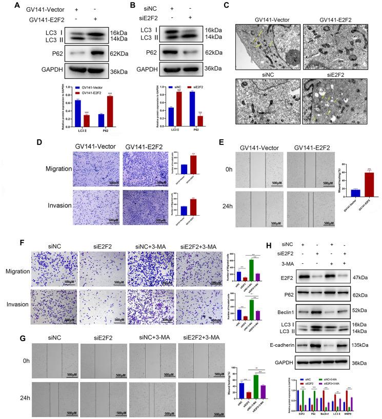
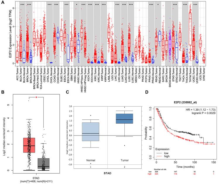
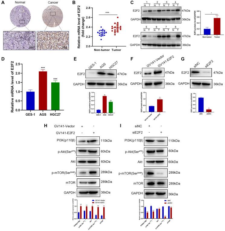
We examined the expression levels of E2F2 in GC using publicly available datasets such as TIMER, Oncomine, GEPIA, UALCAN, etc., and in our patient cohort, using quantitative real-time PCR, western blotting, and immunohistochemistry. We further investigated the effects of E2F2 on phosphatidylinositol 3-kinase (PI3K)/Akt/mammalian target of rapamycin (mTOR) signaling, autophagy, and the migration and invasion of GC cells by the wound healing assay, Transwell assay and transmission electron microscopy.

RESULTS

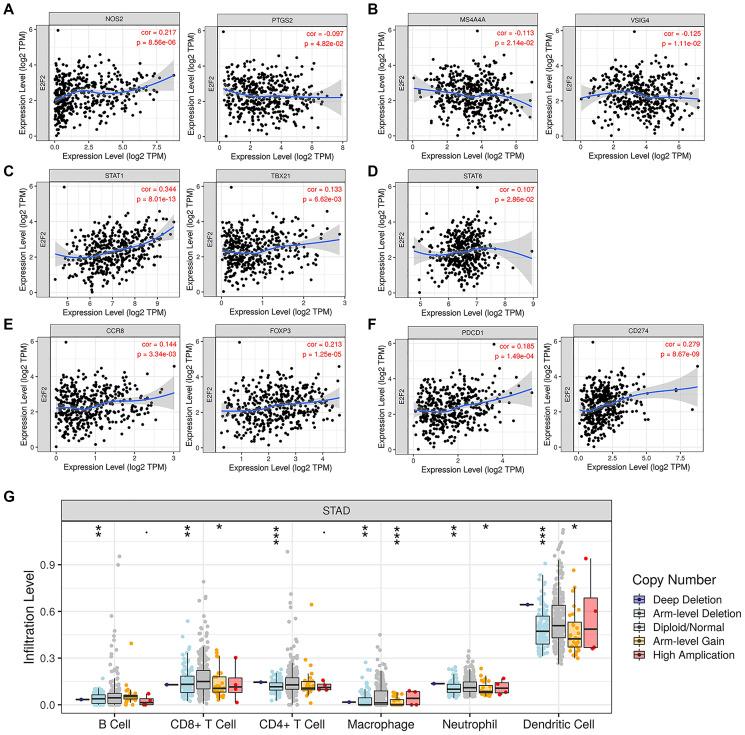
E2F2 was highly expressed in both GC tissues and cells compared with normal gastric tissues/cells. High E2F2 expression was associated with poor overall survival (OS). In addition, the expression of E2F2 in GC was strongly correlated with a variety of immune markers. E2F2 overexpression promoted the migration and invasiveness of GC cells through inhibition of PI3K/Akt/mTOR-mediated autophagy.

CONCLUSION

High E2F2 expression was associated with the characteristics of invasive tumors and poor prognosis. E2F2 also had potential modulatory effects on tumor immunity. We discovered a novel function of E2F2 in the regulation of PI3K/Akt/mTOR-mediated autophagy and the downstream processes of cell migration and invasion.

摘要

背景

E2F2 是 E2F 转录因子家族的成员,在癌症中具有重要但尚未完全了解的生物学功能。E2F2 在胃癌(GC)中的生物学作用也尚不清楚。

方法

我们使用 TIMER、Oncomine、GEPIA、UALCAN 等公共数据集以及我们的患者队列,通过定量实时 PCR、western blot 和免疫组织化学检测来研究 E2F2 在 GC 中的表达水平。我们进一步通过划痕愈合实验、Transwell 实验和透射电子显微镜研究了 E2F2 对磷脂酰肌醇 3-激酶(PI3K)/Akt/雷帕霉素靶蛋白(mTOR)信号、自噬以及 GC 细胞迁移和侵袭的影响。

结果

与正常胃组织/细胞相比,E2F2 在 GC 组织和细胞中均高度表达。E2F2 高表达与总生存期(OS)不良相关。此外,GC 中 E2F2 的表达与多种免疫标志物强烈相关。E2F2 过表达通过抑制 PI3K/Akt/mTOR 介导的自噬促进 GC 细胞的迁移和侵袭。

结论

E2F2 高表达与侵袭性肿瘤特征和不良预后相关。E2F2 还对肿瘤免疫具有潜在的调节作用。我们发现了 E2F2 在调节 PI3K/Akt/mTOR 介导的自噬以及细胞迁移和侵袭的下游过程中的新功能。

https://cdn.ncbi.nlm.nih.gov/pmc/blobs/bfe9/8202834/20966f79c783/aging-13-202891-g001.jpg

文献AI研究员

20分钟写一篇综述,助力文献阅读效率提升50倍。

立即体验

用中文搜PubMed

大模型驱动的PubMed中文搜索引擎

马上搜索

文档翻译

学术文献翻译模型,支持多种主流文档格式。

立即体验