Suppr超能文献

外泌体环状 STRBP 促进胃癌进展通过调节 miR-1294/miR-593-3p/E2F2 轴。

Exosomal circSTRBP from cancer cells facilitates gastric cancer progression via regulating miR-1294/miR-593-3p/E2F2 axis.

机构信息

Department of Gastroenterology, Bozhou Hospital affiliated to Anhui Medical University, Bozhou, China.

Department of Gastroenterology, Wuhan Puren Hospital, Wuhan University of Science and Technology, Wuhan, China.

出版信息

J Cell Mol Med. 2024 Apr;28(8):e18217. doi: 10.1111/jcmm.18217.

Abstract

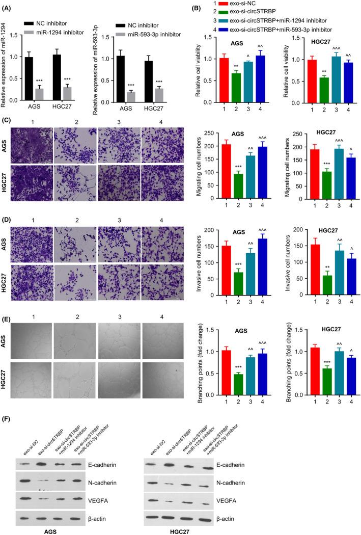
CircRNAs represent a new class of non-coding RNAs which show aberrant expression in diverse cancers, such as gastric cancer (GC). circSTRBP, for instance, is suggested to be overexpressed in GC cells and tissues. However, the biological role of circSTRBP in the progression of GC and the potential mechanisms have not been investigated. circSTRBP levels within GC cells and tissues were measured by RT-qPCR. The stability of circSTRBP was assessed by actinomycin D and Ribonuclease R treatment. Cell proliferation, migration, invasion and in vitro angiogenic abilities after circSTRBP knockdown were analysed through CCK-8 assay, transwell culture system and the tube formation assay. The interaction of circSTRBP with the predicted target microRNA (miRNA) was examined by RNA immunoprecipitation and luciferase reporter assays. Xenograft tumour model was established to evaluate the role of exosomal circSTRBP in the tumour formation of GC cells. circSTRBP was upregulated in GC cells and tissues, and there was an increased level of circSTRBP in GC-derived exosomes. circSTRBP in the exosomes enhanced GC cell growth and migration in vitro, which modulates E2F Transcription Factor 2 (E2F2) expression through targeting miR-1294 and miR-593-3p. Additionally, exosomal circSTRBP promoted the tumour growth of GC cells in the xenograft model. Exosomal circSTRBP is implicated in the progression of GC by modulating the activity of miR-1294/miR-593-3p/E2F2 axis.

摘要

circRNAs 代表了一类新的非编码 RNA,它们在多种癌症中表现出异常表达,例如胃癌 (GC)。例如,circSTRBP 被认为在 GC 细胞和组织中过表达。然而,circSTRBP 在 GC 进展中的生物学作用及其潜在机制尚未得到研究。通过 RT-qPCR 测量 GC 细胞和组织中的 circSTRBP 水平。用放线菌素 D 和核糖核酸酶 R 处理评估 circSTRBP 的稳定性。通过 CCK-8 测定、transwell 培养系统和管形成测定分析 circSTRBP 敲低后 GC 细胞的增殖、迁移和侵袭以及体外血管生成能力。通过 RNA 免疫沉淀和荧光素酶报告基因测定检查 circSTRBP 与预测的靶 miRNA(miRNA)的相互作用。建立异种移植肿瘤模型以评估外泌体 circSTRBP 在 GC 细胞肿瘤形成中的作用。circSTRBP 在 GC 细胞和组织中上调,GC 来源的外泌体中 circSTRBP 水平增加。外泌体中的 circSTRBP 增强了 GC 细胞在体外的生长和迁移,通过靶向 miR-1294 和 miR-593-3p 调节 E2F 转录因子 2 (E2F2) 表达。此外,外泌体 circSTRBP 促进了异种移植模型中 GC 细胞的肿瘤生长。外泌体 circSTRBP 通过调节 miR-1294/miR-593-3p/E2F2 轴的活性参与 GC 的进展。

https://cdn.ncbi.nlm.nih.gov/pmc/blobs/2f7e/10960172/63aa4bc4ad46/JCMM-28-e18217-g002.jpg

文献AI研究员

20分钟写一篇综述,助力文献阅读效率提升50倍。

立即体验

用中文搜PubMed

大模型驱动的PubMed中文搜索引擎

马上搜索

文档翻译

学术文献翻译模型,支持多种主流文档格式。

立即体验