Suppr超能文献

通过 PET 和 MRS 在 AD 转基因大鼠模型 TgF344-AD 中检测到前驱期神经炎症、胆碱能和代谢物功能障碍:一项协作的多模态研究。

Prodromal neuroinflammatory, cholinergic and metabolite dysfunction detected by PET and MRS in the TgF344-AD transgenic rat model of AD: a collaborative multi-modal study.

机构信息

Faculty of Biology, Medicine and Health, School of Health Sciences, Division of Informatics, Imaging and Data Sciences, University of Manchester, Manchester, UK.

Wolfson Molecular Imaging Centre, University of Manchester, Manchester, UK.

出版信息

Theranostics. 2021 May 3;11(14):6644-6667. doi: 10.7150/thno.56059. eCollection 2021.

Abstract

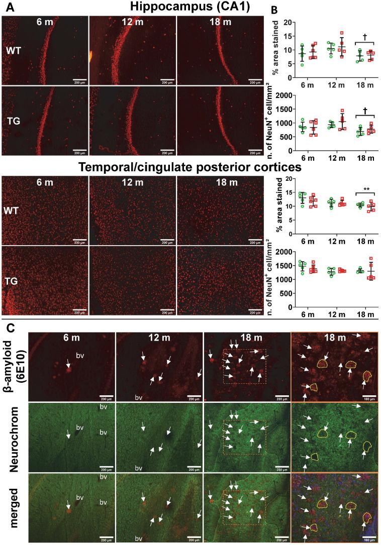
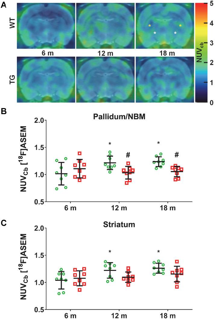
Mouse models of Alzheimer's disease (AD) are valuable but do not fully recapitulate human AD pathology, such as spontaneous Tau fibril accumulation and neuronal loss, necessitating the development of new AD models. The transgenic (TG) TgF344-AD rat has been reported to develop age-dependent AD features including neuronal loss and neurofibrillary tangles, despite only expressing and mutations, suggesting an improved modelling of AD hallmarks. Alterations in neuronal networks as well as learning performance and cognition tasks have been reported in this model, but none have combined a longitudinal, multimodal approach across multiple centres, which mimics the approaches commonly taken in clinical studies. We therefore aimed to further characterise the progression of AD-like pathology and cognition in the TgF344-AD rat from young-adults (6 months (m)) to mid- (12 m) and advanced-stage (18 m, 25 m) of the disease. TgF344-AD rats and wild-type (WT) littermates were imaged at 6 m, 12 m and 18 m with [F]DPA-714 (TSPO, neuroinflammation), [F]Florbetaben (Aβ) and [F]ASEM (α7-nicotinic acetylcholine receptor) and with magnetic resonance spectroscopy (MRS) and with (S)-[F]THK5117 (Tau) at 15 and 25 m. Behaviour tests were also performed at 6 m, 12 m and 18 m. Immunohistochemistry (CD11b, GFAP, Aβ, NeuN, NeuroChrom) and Tau (S)-[F]THK5117 autoradiography, immunohistochemistry and Western blot were also performed. [F]DPA-714 positron emission tomography (PET) showed an increase in neuroinflammation in TG vs wildtype animals from 12 m in the hippocampus (+11%), and at the advanced-stage AD in the hippocampus (+12%), the thalamus (+11%) and frontal cortex (+14%). This finding coincided with strong increases in brain microgliosis (CD11b) and astrogliosis (GFAP) at these time-points as assessed by immunohistochemistry. [F]ASEM PET revealed an age-dependent increase uptake in the striatum and in WT only, similar to that observed with this tracer in humans, resulting in TG being significantly lower than WT by 18 m. [F]Florbetaben PET scanning detected Aβ accumulation at 18 m, and (S)-[F]THK5117 PET revealed subsequent Tau accumulation at 25m in hippocampal and cortical regions. Aβ plaques were low but detectable by immunohistochemistry from 6 m, increasing further at 12 and 18 m with Tau-positive neurons adjacent to Aβ plaques at 18 m. NeuroChrom (a pan neuronal marker) immunohistochemistry revealed a loss of neuronal staining at the Aβ plaques locations, while NeuN labelling revealed an age-dependent decrease in hippocampal neuron number in both genotypes. Behavioural assessment using the novel object recognition task revealed that both WT & TgF344-AD animals discriminated the novel from familiar object at 3 m and 6 m of age. However, low levels of exploration observed in both genotypes at later time-points resulted in neither genotype successfully completing the task. Deficits in social interaction were only observed at 3 m in the TgF344-AD animals. By MRS, we showed a decrease in neuronal marker N-acetyl-aspartate in the hippocampus at 18 m (-18% vs age-matched WT, and -31% vs 6 m TG) and increased Taurine in the cortex of TG (+35% vs age-matched WT, and +55% vs 6 m TG). This multi-centre multi-modal study demonstrates, for the first time, alterations in brain metabolites, cholinergic receptors and neuroinflammation in this model, validated by robust approaches. Our data confirm that, unlike mouse models, the TgF344-AD express Tau pathology that can be detected via PET, albeit later than by techniques, and is a useful model to assess and longitudinally monitor early neurotransmission dysfunction and neuroinflammation in AD.

摘要

阿尔茨海默病(AD)的小鼠模型虽然很有价值,但并不能完全再现人类 AD 病理学,例如自发的 Tau 纤维积累和神经元丧失,因此需要开发新的 AD 模型。尽管仅表达 和 突变,转基因(TG)TgF344-AD 大鼠已被报道会发展出年龄依赖性 AD 特征,包括神经元丧失和神经原纤维缠结,但这表明 AD 标志物的建模得到了改善。

在该模型中已经报道了神经元网络的改变以及学习表现和认知任务,但没有一项研究结合了多个中心的纵向、多模态方法,这种方法类似于临床研究中通常采用的方法。因此,我们旨在进一步描述 TgF344-AD 大鼠从青年期(6 个月(m))到中期(12 m)和晚期(18 m、25 m)AD 样病理学和认知的进展。

在 6 m、12 m 和 18 m 时,TgF344-AD 大鼠和野生型(WT)同窝仔鼠用 [F]DPA-714(TSPO,神经炎症)、[F]Florbetaben(Aβ)和 [F]ASEM(α7-烟碱型乙酰胆碱受体)以及磁共振波谱(MRS)和 [S]-[F]THK5117(Tau)进行成像,在 15 和 25 m 时进行成像。在 6 m、12 m 和 18 m 时还进行了行为测试。还进行了免疫组织化学(CD11b、GFAP、Aβ、NeuN、NeuroChrom)和 Tau(S)-[F]THK5117 放射自显影、免疫组织化学和 Western blot 分析。

[F]DPA-714 正电子发射断层扫描(PET)显示,从 12 m 时开始,在海马体(+11%)和 AD 晚期时(+12%),Tg 与野生型动物相比,神经炎症增加,在丘脑(+11%)和额皮质(+14%)。这一发现与免疫组织化学检测到的脑小胶质细胞(CD11b)和星形胶质细胞(GFAP)的强烈增加相吻合。

[F]ASEM PET 显示纹状体和 WT 中年龄依赖性摄取增加,与该示踪剂在人类中的观察结果相似,导致 TG 在 18 m 时显著低于 WT。

[F]Florbetaben PET 扫描显示 18 m 时 Aβ 积累,[S]-[F]THK5117 PET 显示 25 m 时 Tau 积累,在海马体和皮质区域。6 m 时可以通过免疫组织化学检测到 Aβ 斑块,但数量较少,12 m 和 18 m 时 Aβ 斑块附近的 Tau 阳性神经元进一步增加。NeuroChrom(一种泛神经元标志物)免疫组织化学显示在 Aβ 斑块位置神经元染色丢失,而 NeuN 标记显示在两种基因型中,海马神经元数量随年龄的增长而减少。

使用新物体识别任务进行的行为评估表明,WT 和 TgF344-AD 动物在 3 m 和 6 m 时都能区分新物体和熟悉物体。然而,在后来的时间点,两种基因型的低水平探索导致两种基因型都无法成功完成任务。在 TgF344-AD 动物中仅在 3 m 时观察到社交互动缺陷。

通过 MRS,我们显示 18 m 时海马体神经元标志物 N-乙酰天冬氨酸减少(与年龄匹配的 WT 相比减少 18%,与 6 m TG 相比减少 31%),皮质中的 Taurine 增加(与年龄匹配的 WT 相比增加 35%,与 6 m TG 相比增加 55%)。

这项多中心多模态研究首次证明了该模型中脑代谢物、胆碱能受体和神经炎症的改变,这些改变通过可靠的方法得到了验证。我们的数据证实,与小鼠模型不同,TgF344-AD 表达 Tau 病理学,可以通过 PET 检测到,尽管比 技术晚,但它是一种有用的模型,可以评估和纵向监测 AD 中的早期神经递质功能障碍和神经炎症。

https://cdn.ncbi.nlm.nih.gov/pmc/blobs/340e/8171096/4d7cbfd2cf28/thnov11p6644g001.jpg

文献AI研究员

20分钟写一篇综述,助力文献阅读效率提升50倍。

立即体验

用中文搜PubMed

大模型驱动的PubMed中文搜索引擎

马上搜索

文档翻译

学术文献翻译模型,支持多种主流文档格式。

立即体验