Suppr超能文献

通过 [F]SMBT-1 成像研究阿尔茨海默病小鼠模型中反应性星形胶质细胞与淀粉样蛋白-β、tau、葡萄糖代谢和 TSPO 的关系。

Relationship Between Reactive Astrocytes, by [F]SMBT-1 Imaging, with Amyloid-Beta, Tau, Glucose Metabolism, and TSPO in Mouse Models of Alzheimer's Disease.

机构信息

PET Center, Huashan Hospital, Fudan University, Shanghai, China.

Institute for Regenerative Medicine, University of Zurich, Zurich, Switzerland.

出版信息

Mol Neurobiol. 2024 Oct;61(10):8387-8401. doi: 10.1007/s12035-024-04106-7. Epub 2024 Mar 19.

Abstract

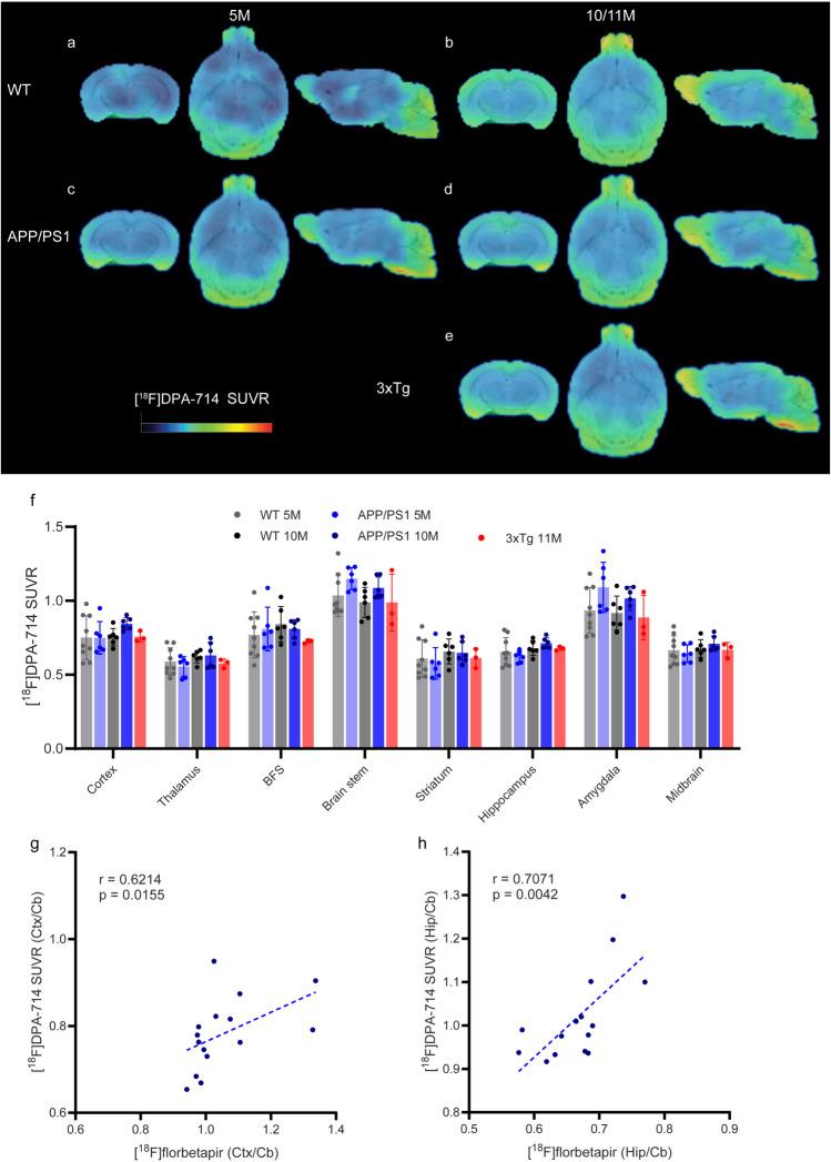
Reactive astrocytes play an important role in the development of Alzheimer's disease (AD). Here, we aimed to investigate the temporospatial relationships among monoamine oxidase-B, tau and amyloid-β (Aβ), translocator protein, and glucose metabolism by using multitracer imaging in AD transgenic mouse models. Positron emission tomography (PET) imaging with [F]SMBT-1 (monoamine oxidase-B), [F]florbetapir (Aβ), [F]PM-PBB3 (tau), [F]fluorodeoxyglucose (FDG), and [F]DPA-714 (translocator protein) was carried out in 5- and 10-month-old APP/PS1, 11-month-old 3×Tg mice, and aged-matched wild-type mice. The brain regional referenced standard uptake value (SUVR) was computed with the cerebellum as the reference region. Immunofluorescence staining was performed on mouse brain tissue slices. [F]SMBT-1 and [F]florbetapir SUVRs were greater in the cortex and hippocampus of 10-month-old APP/PS1 mice than in those of 5-month-old APP/PS1 mice and wild-type mice. No significant difference in the regional [F]FDG or [F]DPA-714 SUVRs was observed in the brains of 5- or 10-month-old APP/PS1 mice or wild-type mice. No significant difference in the SUVRs of any tracer was observed between 11-month-old 3×Tg mice and age-matched wild-type mice. A positive correlation between the SUVRs of [F]florbetapir and [F]DPA-714 in the cortex and hippocampus was observed among the transgenic mice. Immunostaining validated the distribution of MAO-B and limited Aβ and tau pathology in 11-month-old 3×Tg mice; and Aβ deposits in brain tissue from 10-month-old APP/PS1 mice. In summary, these findings provide in vivo evidence that an increase in astrocyte [F]SMBT-1 accompanies Aβ accumulation in APP/PS1 models of AD amyloidosis.

摘要

反应性星形胶质细胞在阿尔茨海默病 (AD) 的发展中起着重要作用。在这里,我们旨在通过 AD 转基因小鼠模型中的多示踪剂成像来研究单胺氧化酶-B、tau 和淀粉样蛋白-β (Aβ)、转位蛋白和葡萄糖代谢之间的时空关系。使用 [F]SMBT-1(单胺氧化酶-B)、[F]florbetapir(Aβ)、[F]PM-PBB3(tau)、[F]FDG 和 [F]DPA-714(转位蛋白)进行正电子发射断层扫描 (PET) 成像在 5 个月和 10 个月大的 APP/PS1、11 个月大的 3×Tg 小鼠和年龄匹配的野生型小鼠中进行。以小脑为参考区计算脑区参考标准化摄取值 (SUV)。对小鼠脑组织切片进行免疫荧光染色。与 5 月龄 APP/PS1 小鼠和野生型小鼠相比,10 月龄 APP/PS1 小鼠皮质和海马区的 [F]SMBT-1 和 [F]florbetapir SUVR 更高。在 5 或 10 月龄 APP/PS1 小鼠或野生型小鼠的脑中,未见区域 [F]FDG 或 [F]DPA-714 SUVR 有显著差异。11 月龄 3×Tg 小鼠与年龄匹配的野生型小鼠之间,任何示踪剂的 SUVR 均无显著差异。在转基因小鼠中,皮质和海马区 [F]florbetapir 和 [F]DPA-714 的 SUVR 之间呈正相关。免疫染色验证了 11 月龄 3×Tg 小鼠中 MAO-B 和有限的 Aβ 和 tau 病理学的分布;以及 10 月龄 APP/PS1 小鼠脑组织中的 Aβ 沉积。总之,这些发现为 AD 淀粉样变性的 APP/PS1 模型中星形胶质细胞 [F]SMBT-1 的增加伴随着 Aβ 积累提供了体内证据。

https://cdn.ncbi.nlm.nih.gov/pmc/blobs/2735/11415417/db12a3f06d0b/12035_2024_4106_Fig1_HTML.jpg

文献AI研究员

20分钟写一篇综述,助力文献阅读效率提升50倍。

立即体验

用中文搜PubMed

大模型驱动的PubMed中文搜索引擎

马上搜索

文档翻译

学术文献翻译模型,支持多种主流文档格式。

立即体验