Suppr超能文献

丹参酮 I,一种新型 EZH2 抑制剂,通过上调……和……来限制正常和恶性造血。 (原文中“through upregulation of and.”部分内容缺失,所以翻译不完全准确,仅按现有内容翻译)

Tanshinone I, a new EZH2 inhibitor restricts normal and malignant hematopoiesis through upregulation of and .

作者信息

Huang Ying, Yu Shan-He, Zhen Wen-Xuan, Cheng Tao, Wang Dan, Lin Jie-Bo, Wu Yu-Han, Wang Yi-Fan, Chen Yi, Shu Li-Ping, Wang Yi, Sun Xiao-Jian, Zhou Yi, Yang Fan, Hsu Chih-Hung, Xu Peng-Fei

机构信息

Women's Hospital, and Institute of Genetics, Zhejiang University School of Medicine, Hangzhou, Zhejiang, China.

State Key Laboratory for Medical Genomics, National Research Center for Translational Medicine at Shanghai, Shanghai Institute of Hematology, Rui-Jin Hospital affiliated to Shanghai Jiao-Tong University School of Medicine, Shanghai, China.

出版信息

Theranostics. 2021 May 8;11(14):6891-6904. doi: 10.7150/thno.53170. eCollection 2021.

Abstract

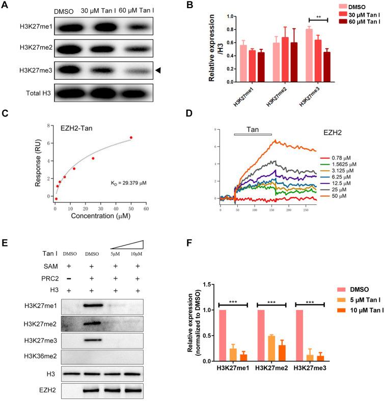
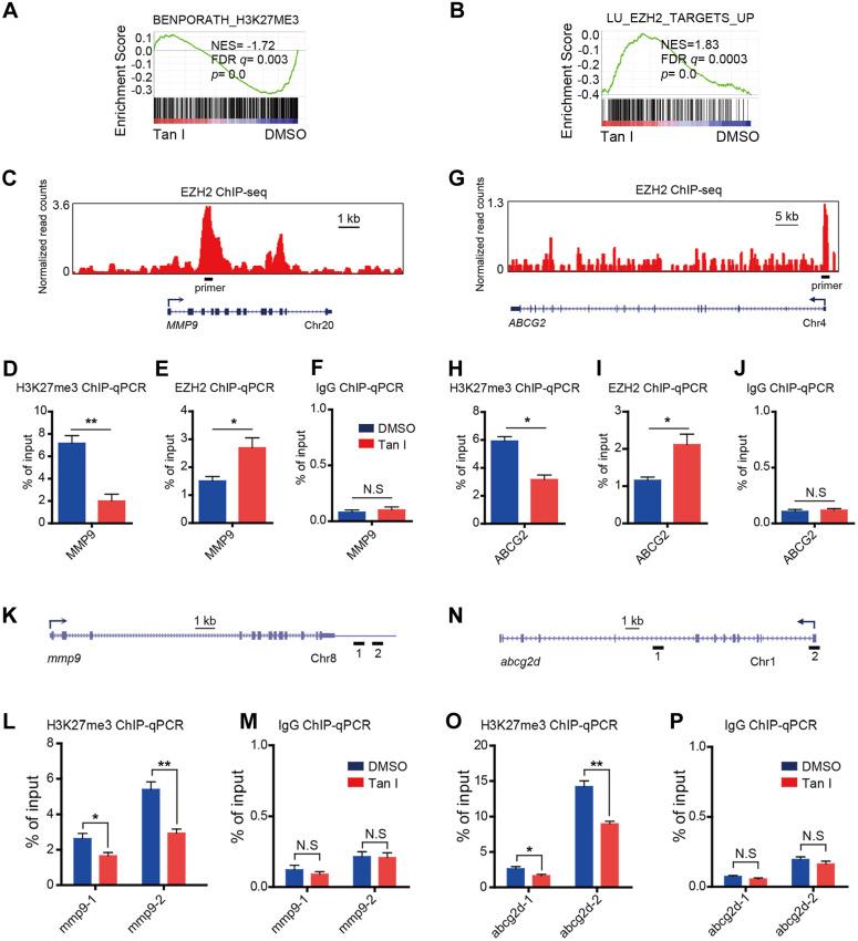
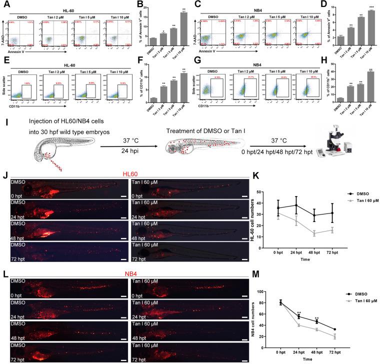
Tanshinone, a type of diterpenes derived from , is a particularly promising herbal medicine compound for the treatment of cancers including acute myeloid leukemia (AML). However, the therapeutic function and the underlying mechanism of Tanshinone in AML are not clear, and the toxic effect of Tanshinone limits its clinical application. Our work utilizes human leukemia cell lines, zebrafish transgenics and xenograft models to study the cellular and molecular mechanisms of how Tanshinone affects normal and abnormal hematopoiesis. WISH, Sudan Black and O-Dianisidine Staining were used to determine the expression of hematopoietic genes on zebrafish embryos. RNA-seq analysis showed that differential expression genes and enrichment gene signature with Tan I treatment. The surface plasmon resonance (SPR) method was used with a BIAcore T200 (GE Healthcare) to measure the binding affinities of Tan I. methyltransferase assay was performed to verify Tan I inhibits the histone enzymatic activity of the PRC2 complex. ChIP-qPCR assay was used to determine the H3K27me3 level of EZH2 target genes. We found that Tanshinone I (Tan I), one of the Tanshinones, can inhibit the proliferation of human leukemia cells and in the xenograft zebrafish model, as well as the normal and malignant definitive hematopoiesis in zebrafish. Mechanistic studies illustrate that Tan I regulates normal and malignant hematopoiesis through direct binding to EZH2, a well-known histone H3K27 methyltransferase, and inhibiting PRC2 enzymatic activity. Furthermore, we identified and as two possible downstream genes of Tan I's effects on EZH2. Together, this study confirmed that Tan I is a novel EZH2 inhibitor and suggested and as two potential therapeutic targets for myeloid malignant diseases.

摘要

丹参酮是一种从[来源未提及]中提取的二萜类化合物,是一种特别有前景的用于治疗包括急性髓系白血病(AML)在内的癌症的草药化合物。然而,丹参酮在AML中的治疗作用及潜在机制尚不清楚,且丹参酮的毒性作用限制了其临床应用。我们的研究利用人白血病细胞系、斑马鱼转基因模型和异种移植模型来研究丹参酮影响正常和异常造血的细胞及分子机制。采用全胚胎原位杂交(WISH)、苏丹黑染色和邻联茴香胺染色来确定斑马鱼胚胎上造血基因的表达。RNA测序(RNA-seq)分析显示了丹参酮I(Tan I)处理后的差异表达基因和富集基因特征。使用表面等离子体共振(SPR)方法结合BIAcore T200(通用电气医疗集团)来测量Tan I的结合亲和力。进行甲基转移酶测定以验证Tan I抑制多梳抑制复合物2(PRC2)的组蛋白酶活性。染色质免疫沉淀定量PCR(ChIP-qPCR)测定用于确定EZH2靶基因的H3K27me3水平。我们发现,丹参酮之一的丹参酮I(Tan I)能够抑制人白血病细胞的增殖,在异种移植斑马鱼模型中以及斑马鱼的正常和恶性定型造血过程中。机制研究表明,Tan I通过直接结合EZH2(一种著名的组蛋白H3K27甲基转移酶)并抑制PRC2酶活性来调节正常和恶性造血。此外,我们鉴定出[基因未提及]和[基因未提及]作为Tan I对EZH2作用的两个可能的下游基因。总之,本研究证实Tan I是一种新型的EZH2抑制剂,并提出[基因未提及]和[基因未提及]作为髓系恶性疾病的两个潜在治疗靶点。

https://cdn.ncbi.nlm.nih.gov/pmc/blobs/cc4a/8171091/fada2da263fb/thnov11p6891g001.jpg

文献AI研究员

20分钟写一篇综述,助力文献阅读效率提升50倍。

立即体验

用中文搜PubMed

大模型驱动的PubMed中文搜索引擎

马上搜索

文档翻译

学术文献翻译模型,支持多种主流文档格式。

立即体验