Suppr超能文献

一种创新的 NRF2 纳米调节剂诱导肺癌铁死亡,并引发免疫刺激性肿瘤微环境。

An innovative NRF2 nano-modulator induces lung cancer ferroptosis and elicits an immunostimulatory tumor microenvironment.

机构信息

Department of Pharmacology, National Cheng Kung University, Tainan, 70101, Taiwan.

Institute of Oral Medicine, National Cheng Kung University, Tainan, 70101, Taiwan.

出版信息

Theranostics. 2021 May 13;11(14):7072-7091. doi: 10.7150/thno.57803. eCollection 2021.

Abstract

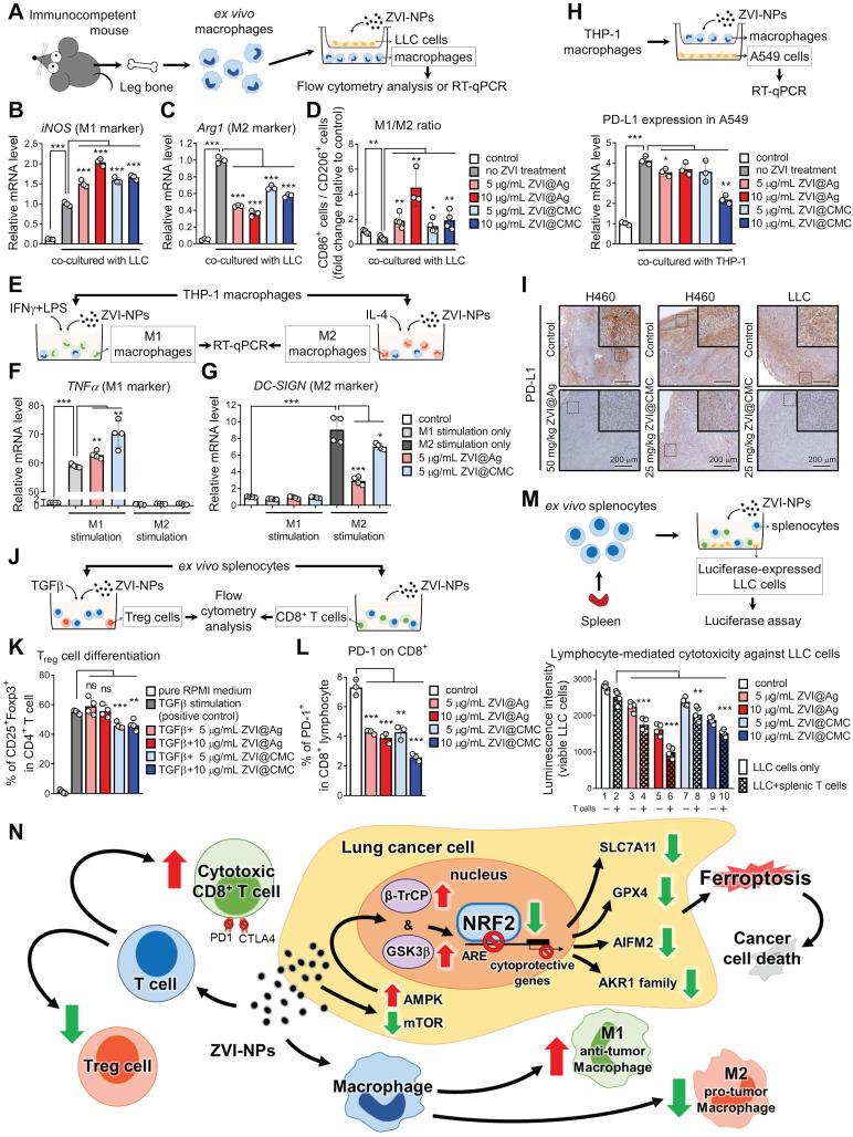
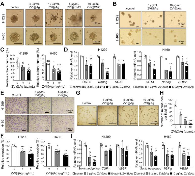
Simultaneous targeting of both the tumor microenvironment and cancer cells by a single nanomedicine has not been reported to date. Here, we report the dual properties of zero-valent-iron nanoparticle (ZVI-NP) to induce cancer-specific cytotoxicity and anti-cancer immunity. Cancer-specific cytotoxicity induced by ZVI-NP was determined by MTT assay. Mitochondria functional assay, immunofluorescence staining, Western blot, RT-qPCR, and ChIP-qPCR assays were used to dissect the mechanism underlying ZVI-NP-induced ferroptotic cancer cell death. The therapeutic potential of ZVI-NP was evaluated in immunocompetent mice and humanized mice. Immune cell profiles of allografts and cultured immune cells were examined by flow cytometry analysis, RT-qPCR assay, and immunofluorescence. ZVI-NP caused mitochondria dysfunction, intracellular oxidative stress, and lipid peroxidation, leading to ferroptotic death of lung cancer cells. Degradation of NRF2 by GSK3/β-TrCP through AMPK/mTOR activation was enhanced in such cancer-specific ferroptosis. In addition, ZVI-NP attenuated self-renewal ability of cancer and downregulated angiogenesis-related genes. Importantly, ZVI-NP augmented anti-tumor immunity by shifting pro-tumor M2 macrophages to anti-tumor M1, decreasing the population of regulatory T cells, downregulating PD-1 and CTLA4 in CD8 T cells to potentiate their cytolytic activity against cancer cells, while attenuating PD-L1 expression in cancer cells and in tumor-bearing immunocompetent mice. In particular, ZVI-NPs preferentially accumulated in tumor and lung tissues, leading to prominent suppression of tumor growth and metastasis. This dual-functional nanomedicine established an effective strategy to synergistically induce ferroptotic cancer cell death and reprogram the immunosuppressive microenvironment, which highlights the potential of ZVI-NP as an advanced integrated anti-cancer strategy.

摘要

迄今为止,尚未有报道称单一纳米药物能够同时靶向肿瘤微环境和癌细胞。在这里,我们报告了零价铁纳米颗粒(ZVI-NP)的双重特性,可诱导肿瘤特异性细胞毒性和抗肿瘤免疫。通过 MTT 测定法确定 ZVI-NP 诱导的肿瘤特异性细胞毒性。使用线粒体功能测定法、免疫荧光染色法、Western blot、RT-qPCR 和 ChIP-qPCR 检测来剖析 ZVI-NP 诱导的铁死亡癌细胞死亡的机制。在免疫功能正常的小鼠和人源化小鼠中评估了 ZVI-NP 的治疗潜力。通过流式细胞术分析、RT-qPCR 测定和免疫荧光法检查同种异体移植物和培养的免疫细胞的免疫细胞谱。ZVI-NP 导致线粒体功能障碍、细胞内氧化应激和脂质过氧化,导致肺癌细胞发生铁死亡。通过 AMPK/mTOR 激活增强 GSK3/β-TrCP 对 NRF2 的降解,从而增强这种肿瘤特异性铁死亡。此外,ZVI-NP 减弱了癌症的自我更新能力并下调了血管生成相关基因。重要的是,ZVI-NP 通过将促肿瘤 M2 巨噬细胞转变为抗肿瘤 M1,减少调节性 T 细胞的数量,下调 CD8 T 细胞中的 PD-1 和 CTLA4 以增强其对癌细胞的细胞溶解活性,同时减弱肿瘤细胞和荷瘤免疫功能正常小鼠中 PD-L1 的表达,增强了抗肿瘤免疫。特别是,ZVI-NPs 优先在肿瘤和肺部组织中积累,导致肿瘤生长和转移的明显抑制。这种双重功能的纳米药物建立了一种有效的策略,可协同诱导铁死亡癌细胞死亡并重新编程免疫抑制微环境,突出了 ZVI-NP 作为先进的综合抗癌策略的潜力。

https://cdn.ncbi.nlm.nih.gov/pmc/blobs/2067/8171079/986556399121/thnov11p7072g001.jpg

文献AI研究员

20分钟写一篇综述,助力文献阅读效率提升50倍。

立即体验

用中文搜PubMed

大模型驱动的PubMed中文搜索引擎

马上搜索

文档翻译

学术文献翻译模型,支持多种主流文档格式。

立即体验