Suppr超能文献

序列依赖性募集 SRSF1 和 SRSF7 到无内含子的长非编码 RNA NKILA 通过 TREX/TAP 途径促进核输出。

Sequence-dependent recruitment of SRSF1 and SRSF7 to intronless lncRNA NKILA promotes nuclear export via the TREX/TAP pathway.

机构信息

Institute of Cancer Stem Cell, Cancer Center, Dalian Medical University, 9 West Section, Lvshun South Rd, Dalian 116044, P.R. China.

School of Food Science and Technology, Dalian Polytechnic University, Dalian 1160343, P.R. China.

出版信息

Nucleic Acids Res. 2021 Jun 21;49(11):6420-6436. doi: 10.1093/nar/gkab445.

Abstract

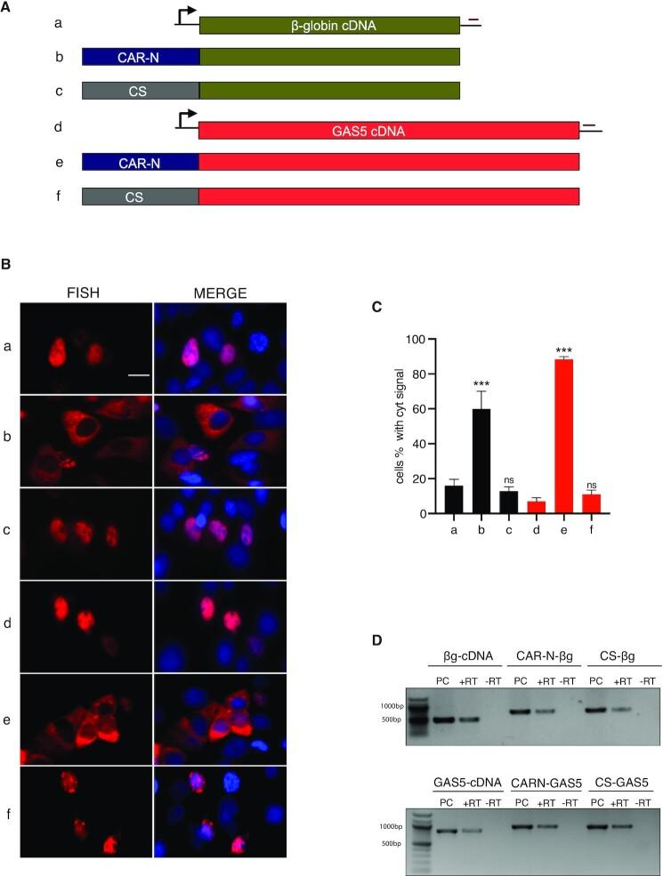
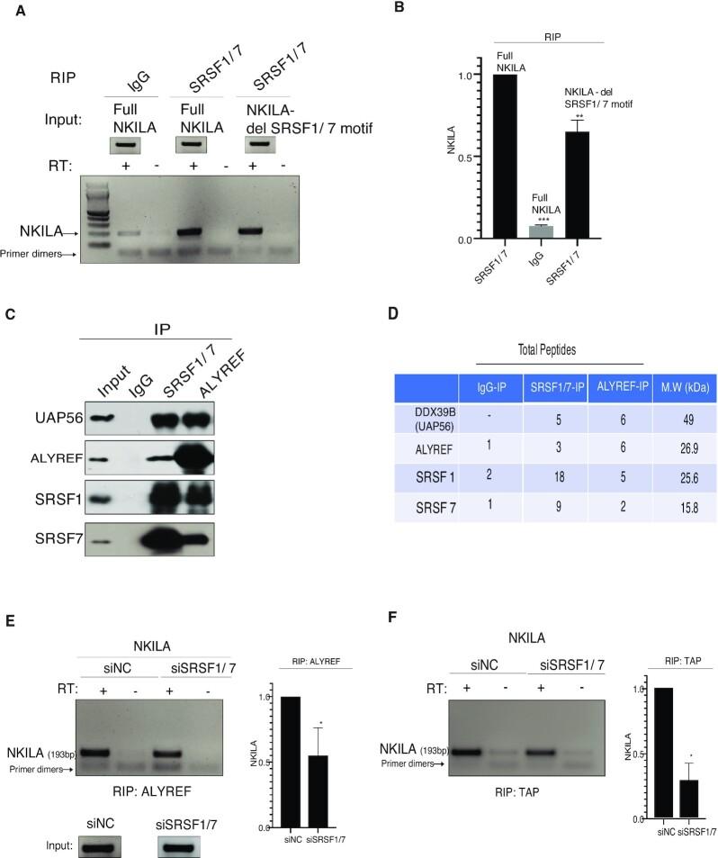
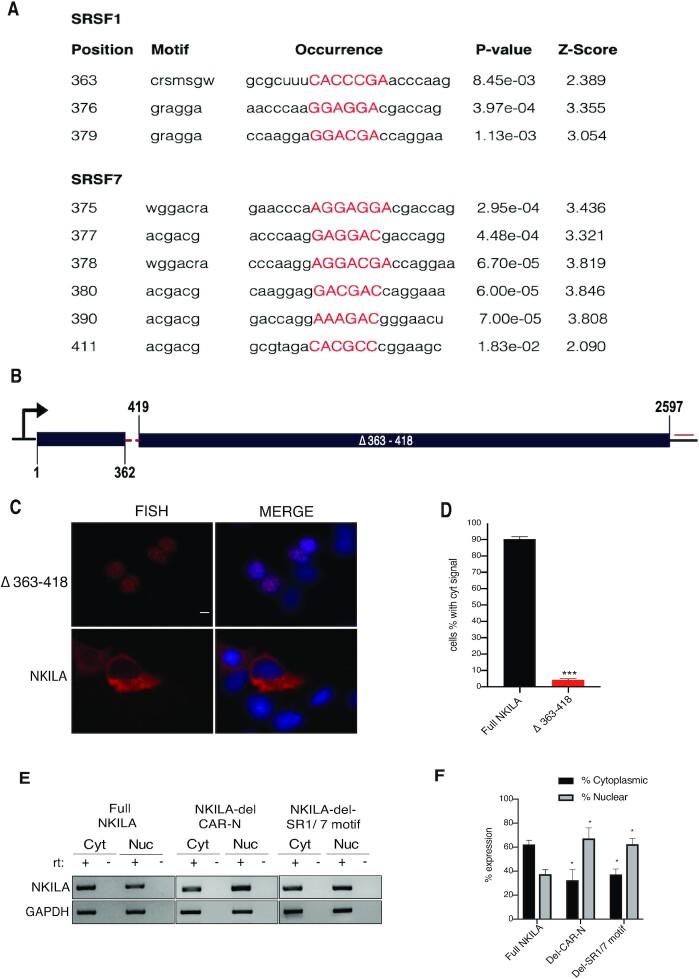
The TREX-TAP pathway is vital for mRNA export. For spliced mRNA, the TREX complex is recruited during splicing; however, for intronless mRNA, recruitment is sequence dependent. However, the export of cytoplasmic long noncoding RNA (lncRNA) is poorly characterized. We report the identification of a cytoplasmic accumulation region (CAR-N) in the intronless lncRNA, NKILA. CAR-N removal led to strong nuclear retention of NKILA, and CAR-N insertion promoted the export of cDNA transcripts. In vitro RNP purification via CAR-N, mass spectrometry, and siRNA screening revealed that SRSF1 and SRSF7 were vital to NKILA export, and identified a cluster of SRSF1/7 binding sites within a 55 nucleotide sequence in CAR-N. Significant nuclear enrichment of NKILA was observed for NKILA lacking CAR-N or the cluster of binding sites in knock-in models. Depletion of TREX-TAP pathway components resulted in strong nuclear retention of NKILA. RNA and protein immunoprecipitation verified that SRSF1/7 were bound to NKILA and interacted with UAP56 and ALYREF. Moreover, NKILA lacking CAR-N was unable to inhibit breast cancer cell migration. We concluded that the binding of SRSF1/7 to clustered motifs in CAR-N facilitated TREX recruitment, promoting the export of NKILA, and confirmed the importance of NKILA localization to its function.

摘要

TREX-TAP 通路对于 mRNA 输出至关重要。对于拼接的 mRNA,TREX 复合物在拼接过程中被招募;然而,对于无内含子的 mRNA,招募是序列依赖性的。然而,细胞质长非编码 RNA(lncRNA)的输出特征描述不足。我们报告了在无内含子的 lncRNA NKILA 中鉴定出细胞质积累区域(CAR-N)。去除 CAR-N 导致 NKILA 强烈核保留,而 CAR-N 插入促进 cDNA 转录本的输出。通过 CAR-N、质谱和 siRNA 筛选进行体外 RNP 纯化,揭示了 SRSF1 和 SRSF7 对 NKILA 输出至关重要,并在 CAR-N 中的 55 个核苷酸序列内鉴定出一个 SRSF1/7 结合位点簇。在敲入模型中,缺乏 CAR-N 或结合位点簇的 NKILA 表现出明显的核富集。TREX-TAP 途径成分的耗竭导致 NKILA 强烈核保留。RNA 和蛋白质免疫沉淀验证了 SRSF1/7 与 NKILA 结合,并与 UAP56 和 ALYREF 相互作用。此外,缺乏 CAR-N 的 NKILA 无法抑制乳腺癌细胞迁移。我们得出结论,SRSF1/7 与 CAR-N 中簇状基序的结合促进了 TREX 的募集,促进了 NKILA 的输出,并证实了 NKILA 定位对其功能的重要性。

https://cdn.ncbi.nlm.nih.gov/pmc/blobs/a909/8216466/dc03012da9ce/gkab445fig1.jpg

文献AI研究员

20分钟写一篇综述,助力文献阅读效率提升50倍。

立即体验

用中文搜PubMed

大模型驱动的PubMed中文搜索引擎

马上搜索

文档翻译

学术文献翻译模型,支持多种主流文档格式。

立即体验