Suppr超能文献

遗传和共生诱导的 IL-18 通过 IFNγ 驱动肠道上皮 MHCII。

Genetic and commensal induction of IL-18 drive intestinal epithelial MHCII via IFNγ.

机构信息

R.K. Mellon Institute for Pediatric Research, Pediatric Rheumatology, UPMC Children's Hospital of Pittsburgh, University of Pittsburgh, Pittsburgh, PA, USA.

The Children's Hospital of Philadelphia, Philadelphia, PA, USA.

出版信息

Mucosal Immunol. 2021 Sep;14(5):1100-1112. doi: 10.1038/s41385-021-00419-1. Epub 2021 Jun 8.

Abstract

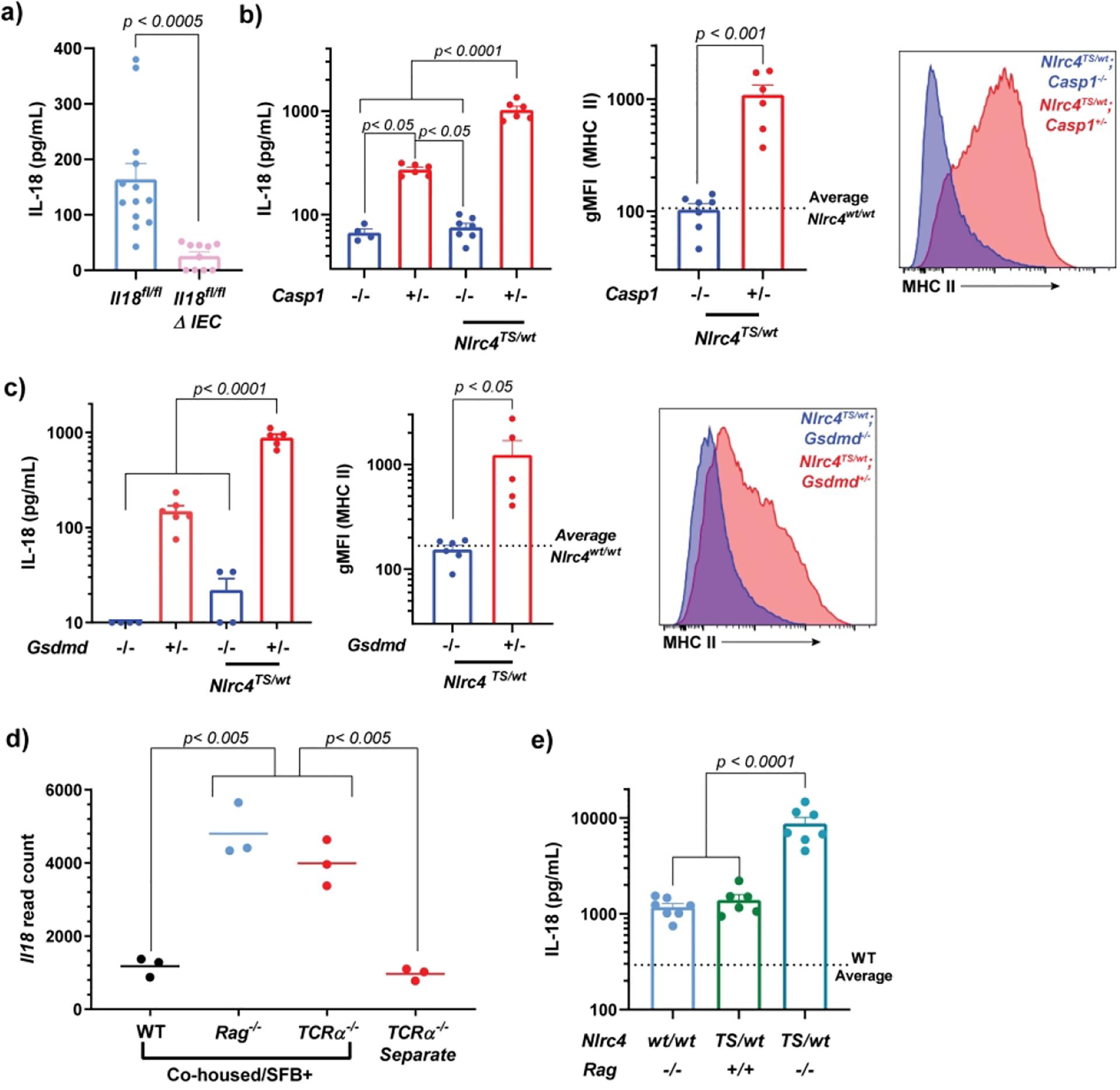
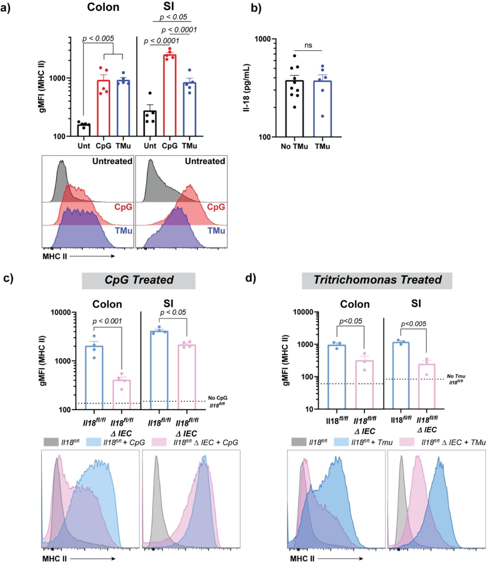
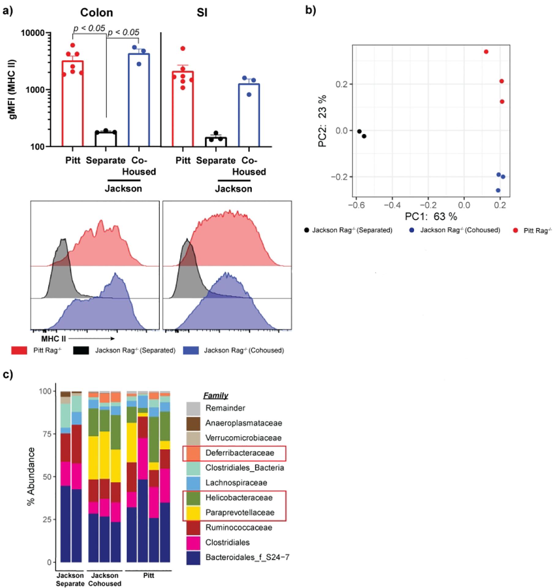
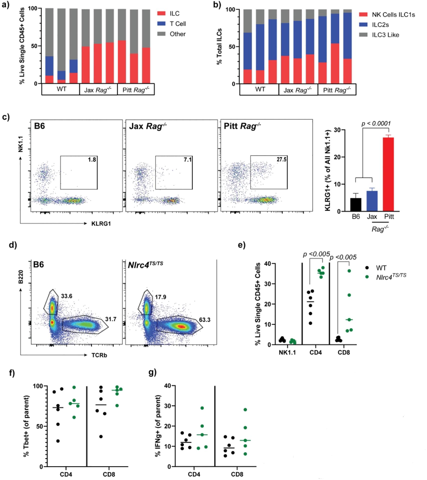
Major histocompatibility complex class II (MHCII) is dynamically expressed on intestinal epithelial cells (IECs) throughout the intestine, but its regulation remains poorly understood. We observed that spontaneous upregulation of IEC MHCII in locally bred Rag1 mice correlated with serum Interleukin (IL)-18, was transferrable via co-housing to commercially bred immunodeficient mice and could be inhibited by both IL-12 and IL-18 blockade. Overproduction of intestinal IL-18 due to an activating Nlrc4 mutation upregulated IEC MHCII via classical inflammasome machinery independently of immunodeficiency or dysbiosis. Immunodeficient dysbiosis increased Il-18 transcription, which synergized with NLRC4 inflammasome activity to drive elevations in serum IL-18. This IL-18-MHCII axis was confirmed in several other models of intestinal and systemic inflammation. Elevated IL-18 reliably preceded MHCII upregulation, suggesting an indirect effect on IECs, and mice with IL-18 overproduction showed activation or expansion of type 1 lymphocytes. Interferon gamma (IFNg) was uniquely able to upregulate IEC MHCII in enteroid cultures and was required for MHCII upregulation in several in vivo systems. Thus, we have linked intestinal dysbiosis, systemic inflammation, and inflammasome activity to IEC MHCII upregulation via an intestinal IL-18-IFNg axis. Understanding this process may be crucial for determining the contribution of IEC MHCII to intestinal homeostasis, host defense, and tolerance.

摘要

主要组织相容性复合体 II 类 (MHCII) 在肠道中的上皮细胞 (IECs) 上动态表达,但对其调控机制仍知之甚少。我们观察到,局部繁殖的 Rag1 小鼠中 IEC MHCII 的自发上调与血清白细胞介素 (IL)-18 相关,可通过共同饲养转移至商业繁殖的免疫缺陷小鼠,并且可被 IL-12 和 IL-18 阻断所抑制。由于激活的 Nlrc4 突变导致肠道中 IL-18 的过度产生,通过经典的炎症小体机制上调 IEC MHCII,而与免疫缺陷或菌群失调无关。免疫缺陷性菌群失调增加了 Il-18 的转录,这与 NLRC4 炎症小体活性协同作用,导致血清 IL-18 升高。在其他几种肠道和系统性炎症模型中证实了该 IL-18-MHCII 轴。升高的 IL-18 可靠地先于 MHCII 的上调,这表明对 IECs 有间接影响,并且 IL-18 过度产生的小鼠表现出 1 型淋巴细胞的激活或扩增。干扰素 γ (IFNg) 是唯一能够在肠类器官培养物中上调 IEC MHCII 的细胞因子,并且是几种体内系统中 MHCII 上调所必需的。因此,我们已经通过肠道 IL-18-IFNg 轴将肠道菌群失调、系统性炎症和炎症小体活性与 IEC MHCII 的上调联系起来。了解这一过程对于确定 IEC MHCII 对肠道内稳态、宿主防御和耐受的贡献可能至关重要。

https://cdn.ncbi.nlm.nih.gov/pmc/blobs/a2b2/8562907/beb4e28d2bde/nihms-1708950-f0002.jpg

文献AI研究员

20分钟写一篇综述,助力文献阅读效率提升50倍。

立即体验

用中文搜PubMed

大模型驱动的PubMed中文搜索引擎

马上搜索

文档翻译

学术文献翻译模型,支持多种主流文档格式。

立即体验