Suppr超能文献

PQBP1 调节禽呼肠孤病毒引起的细胞炎症,并与病毒的 p17 蛋白相互作用。

PQBP1 regulates the cellular inflammation induced by avian reovirus and interacts with the viral p17 protein.

机构信息

College of Veterinary Medicine, Yangzhou University, Jiangsu Co-Innovation Center for the Prevention and Control of Important Animal Infectious Disease and Zoonoses, Yangzhou, Jiangsu 225009, PR China.

College of Veterinary Medicine, Yangzhou University, Jiangsu Co-Innovation Center for the Prevention and Control of Important Animal Infectious Disease and Zoonoses, Yangzhou, Jiangsu 225009, PR China.

出版信息

Virus Res. 2023 Jul 15;332:199119. doi: 10.1016/j.virusres.2023.199119. Epub 2023 May 26.

Abstract

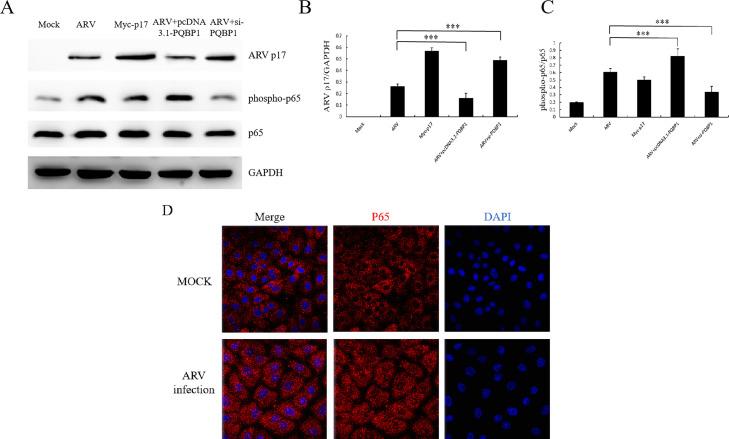
Avian reovirus (ARV) can commonly infect a flock and cause immunosuppressive diseases in poultry. The nonstructural protein p17 is involved in viral replication, and significant progress has been made in showing its ability to regulate cellular signaling pathways. In our previous study, to further investigate the effect of ARV p17 protein on viral replication, the host protein polyglu-tamine binding protein 1 (PQBP1) was identified to interact with p17 by a yeast two-hybrid system. In the current study, the interaction between PQBP1 and p17 protein was further confirmed by laser confocal microscopy and coimmunoprecipitation assays. In addition, the N-terminal WWD of PQBP1 was found to mediate the process of binding to the p17 protein. Interestingly, we found that ARV infection significantly inhibited PQBP1 expression. While the quantity of ARV replication was largely influenced by PQBP1, PQBP1 overexpression decreased ARV replication. In contrast, upon PQBP1 knockdown, the quantity of ARV was notably increased. ARV infection and p17 protein expression were both proven to induce PQBP1 to mediate cellular inflammation. In the current study, we revealed through qRT‒PCR, ELISA and Western blotting methods that PQBP1 plays a positive role in ARV-induced inflammation. Furthermore, the mechanism of this process was shown to involve the NFκB-dependent transcription of inflammatory genes. In addition, PQBP1 was shown to regulate the phosphorylation of p65 protein. In conclusion, this research provides clues to elucidating the function of the p17 protein and the pathogenic mechanism of ARV, especially the cause of the inflammatory response. It also provides new ideas for the study of therapeutic targets of ARV.

摘要

禽呼肠孤病毒(ARV)通常可感染禽类并引起免疫抑制性疾病。非结构蛋白 p17 参与病毒复制,并且在显示其调节细胞信号通路的能力方面已取得重大进展。在我们之前的研究中,为了进一步研究 ARV p17 蛋白对病毒复制的影响,通过酵母双杂交系统鉴定到宿主蛋白多聚谷氨酰胺结合蛋白 1(PQBP1)与 p17 相互作用。在本研究中,通过激光共聚焦显微镜和免疫共沉淀实验进一步证实了 PQBP1 和 p17 蛋白之间的相互作用。此外,发现 PQBP1 的 N 端 WWD 介导与 p17 蛋白结合的过程。有趣的是,我们发现 ARV 感染显著抑制 PQBP1 的表达。虽然 PQBP1 对 ARV 复制的数量有很大影响,但 PQBP1 的过表达会降低 ARV 复制。相反,当 PQBP1 敲低时,ARV 的数量明显增加。ARV 感染和 p17 蛋白表达均被证明诱导 PQBP1 介导细胞炎症。在本研究中,我们通过 qRT‒PCR、ELISA 和 Western blot 方法揭示 PQBP1 在 ARV 诱导的炎症中发挥积极作用。此外,该过程的机制被证明涉及 NFκB 依赖性炎症基因转录。此外,还表明 PQBP1 调节 p65 蛋白的磷酸化。总之,这项研究为阐明 p17 蛋白的功能和 ARV 的致病机制,特别是炎症反应的原因提供了线索。它还为研究 ARV 的治疗靶点提供了新的思路。

https://cdn.ncbi.nlm.nih.gov/pmc/blobs/2ed9/10345743/edcd54e072bc/gr1.jpg

文献AI研究员

20分钟写一篇综述,助力文献阅读效率提升50倍。

立即体验

用中文搜PubMed

大模型驱动的PubMed中文搜索引擎

马上搜索

文档翻译

学术文献翻译模型,支持多种主流文档格式。

立即体验