Suppr超能文献

鉴定一个与肿瘤微环境相关的七基因标志物,用于预测膀胱癌的预后。

Identification of a tumor microenvironment-related seven-gene signature for predicting prognosis in bladder cancer.

机构信息

Department of Urology, Hunan Children's Hospital, No.86 Ziyuan Road, Changsha, 410007, Hunan, China.

Department of Urology, Xiangya Hospital of Central South University, No.88 Xiangya Road, Changsha, 410008, Hunan, China.

出版信息

BMC Cancer. 2021 Jun 10;21(1):692. doi: 10.1186/s12885-021-08447-7.

Abstract

BACKGROUND

Accumulating evidences demonstrated tumor microenvironment (TME) of bladder cancer (BLCA) may play a pivotal role in modulating tumorigenesis, progression, and alteration of biological features. Currently we aimed to establish a prognostic model based on TME-related gene expression for guiding clinical management of BLCA.

METHODS

We employed ESTIMATE algorithm to evaluate TME cell infiltration in BLCA. The RNA-Seq data from The Cancer Genome Atlas (TCGA) database was used to screen out differentially expressed genes (DEGs). Underlying relationship between co-expression modules and TME was investigated via Weighted gene co-expression network analysis (WGCNA). COX regression and the least absolute shrinkage and selection operator (LASSO) analysis were applied for screening prognostic hub gene and establishing a risk predictive model. BLCA specimens and adjacent tissues from patients were obtained from patients. Bladder cancer (T24, EJ-m3) and bladder uroepithelial cell line (SVHUC1) were used for genes validation. qRT-PCR was employed to validate genes mRNA level in tissues and cell lines.

RESULTS

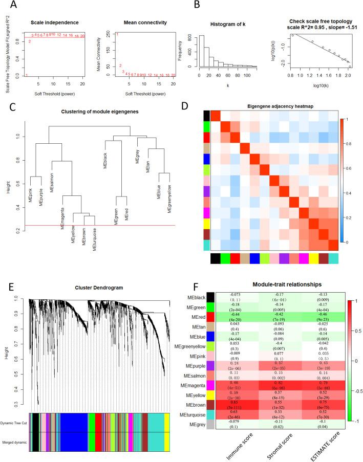
365 BLCA samples and 19 adjacent normal samples were selected for identifying DEGs. 2141 DEGs were identified and used to construct co-expression network. Four modules (magenta, brown, yellow, purple) were regarded as TME regulatory modules through WGCNA and GO analysis. Furthermore, seven hub genes (ACAP1, ADAMTS9, TAP1, IFIT3, FBN1, FSTL1, COL6A2) were screened out to establish a risk predictive model via COX and LASSO regression. Survival analysis and ROC curve analysis indicated our predictive model had good performance on evaluating patients prognosis in different subgroup of BLCA. qRT-PCR result showed upregulation of ACAP1, IFIT3, TAP1 and downregulation of ADAMTS9, COL6A2, FSTL1,FBN1 in BLCA specimens and cell lines.

CONCLUSIONS

Our study firstly integrated multiple TME-related genes to set up a risk predictive model. This model could accurately predict BLCA progression and prognosis, which offers clinical implication for risk stratification, immunotherapy drug screen and therapeutic decision.

摘要

背景

越来越多的证据表明膀胱癌(BLCA)的肿瘤微环境(TME)可能在调节肿瘤发生、进展和改变生物学特征方面发挥关键作用。目前,我们旨在建立一个基于 TME 相关基因表达的预后模型,以指导 BLCA 的临床管理。

方法

我们采用 ESTIMATE 算法评估 BLCA 中的 TME 细胞浸润。使用来自癌症基因组图谱(TCGA)数据库的 RNA-Seq 数据筛选差异表达基因(DEGs)。通过加权基因共表达网络分析(WGCNA)研究共表达模块与 TME 之间的潜在关系。COX 回归和最小绝对收缩和选择算子(LASSO)分析用于筛选预后关键基因并建立风险预测模型。从患者中获得膀胱癌标本和相邻组织。使用膀胱癌(T24、EJ-m3)和膀胱尿路上皮细胞系(SVHUC1)验证基因。qRT-PCR 用于验证组织和细胞系中基因的 mRNA 水平。

结果

选择了 365 个 BLCA 样本和 19 个相邻正常样本来鉴定 DEGs。鉴定出 2141 个 DEGs 并用于构建共表达网络。通过 WGCNA 和 GO 分析,将四个模块(品红色、棕色、黄色、紫色)视为 TME 调节模块。此外,通过 COX 和 LASSO 回归筛选出七个枢纽基因(ACAP1、ADAMTS9、TAP1、IFIT3、FBN1、FSTL1、COL6A2),以建立风险预测模型。生存分析和 ROC 曲线分析表明,我们的预测模型在不同 BLCA 亚组中对评估患者预后具有良好的性能。qRT-PCR 结果显示,ACAP1、IFIT3、TAP1 上调,ADAMTS9、COL6A2、FSTL1、FBN1 下调在 BLCA 标本和细胞系中。

结论

本研究首次整合多个 TME 相关基因建立风险预测模型。该模型可以准确预测 BLCA 的进展和预后,为风险分层、免疫治疗药物筛选和治疗决策提供了临床意义。

https://cdn.ncbi.nlm.nih.gov/pmc/blobs/6897/8194149/dfc6b3271ef7/12885_2021_8447_Fig1_HTML.jpg

文献AI研究员

20分钟写一篇综述,助力文献阅读效率提升50倍。

立即体验

用中文搜PubMed

大模型驱动的PubMed中文搜索引擎

马上搜索

文档翻译

学术文献翻译模型,支持多种主流文档格式。

立即体验