Suppr超能文献

基于生物信息学分析鉴定骨关节炎和类风湿关节炎滑膜组织中的疾病特异性枢纽生物标志物和免疫浸润。

Identification of Disease-Specific Hub Biomarkers and Immune Infiltration in Osteoarthritis and Rheumatoid Arthritis Synovial Tissues by Bioinformatics Analysis.

机构信息

Department of Orthopedics, Renmin Hospital of Wuhan University, Wuhan 430060, China.

出版信息

Dis Markers. 2021 May 17;2021:9911184. doi: 10.1155/2021/9911184. eCollection 2021.

Abstract

BACKGROUND

Osteoarthritis (OA) and rheumatoid arthritis (RA) are well-known cause of joint disability. Although they have shown the analogous clinical features involving chronic synovitis that progresses to cartilage and bone destruction, the pathogenesis that initiates and perpetuates synovial lesions between RA and OA remains elusive.

OBJECTIVE

This study is aimed at identifying disease-specific hub genes, exploring immune cell infiltration, and elucidating the underlying mechanisms associated with RA and OA synovial lesion.

METHODS

Gene expression profiles (GSE55235, GSE55457, GSE55584, and GSE12021) were selected from Gene Expression Omnibus for analysis. Differentially expressed genes (DEGs) were identified by the "LIMMA" package in Bioconductor. The DEGs were identified by Gene Ontology (GO) and KEGG pathway analysis. A protein-protein interaction network was constructed to identify candidate hub genes by using STRING and Cytoscape. Hub genes were identified by validating from GSE12021. Furthermore, we employed the CIBERSORT website to assess immune cell infiltration between OA and RA. Finally, we explored the correlation between the levels of hub genes and relative proportion of immune cells in OA and RA.

RESULTS

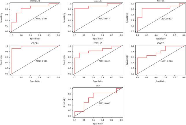
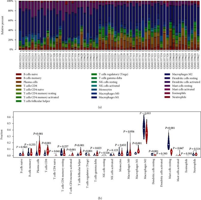
We identified 68 DEGs which were mainly enriched in immune response and chemokine signaling pathway. Six hub genes with a cutoff of AUC > 0.80 by ROC analysis and relative expression of < 0.05 were identified successfully. Compared with OA, the RA synovial tissues consisted of a higher proportion of 7 immune cells, whereas 4 immune cells were found in relatively lower proportion ( < 0.05). In addition, the levels of 6 hub genes were closely associated with relative proportion of 11 immune cells in OA and RA.

CONCLUSIONS

We used bioinformatics analysis to identify hub genes and explored immune cell infiltration of immune microenvironment in synovial tissues. Our results should offer insights into the underlying molecular mechanisms of synovial lesion and provide potential target for immune-based therapies of OA and RA.

摘要

背景

骨关节炎(OA)和类风湿关节炎(RA)是众所周知的关节功能障碍的病因。虽然它们表现出类似的临床特征,包括慢性滑膜炎,进展为软骨和骨破坏,但引发和持续 RA 和 OA 滑膜病变的发病机制仍不清楚。

目的

本研究旨在鉴定疾病特异性的枢纽基因,探索免疫细胞浸润,并阐明与 RA 和 OA 滑膜病变相关的潜在机制。

方法

从基因表达综合数据库中选择基因表达谱(GSE55235、GSE55457、GSE55584 和 GSE12021)进行分析。使用 Bioconductor 中的“LIMMA”包鉴定差异表达基因(DEGs)。通过基因本体论(GO)和 KEGG 通路分析鉴定 DEGs。使用 STRING 和 Cytoscape 构建蛋白质-蛋白质相互作用网络,以识别候选枢纽基因。通过验证 GSE12021 来鉴定枢纽基因。此外,我们使用 CIBERSORT 网站评估 OA 和 RA 之间的免疫细胞浸润。最后,我们探讨了枢纽基因的水平与 OA 和 RA 中免疫细胞相对比例之间的相关性。

结果

我们鉴定出 68 个 DEGs,这些基因主要富集在免疫反应和趋化因子信号通路中。通过 ROC 分析和相对表达<0.05,成功鉴定出 6 个 AUC>0.80 的枢纽基因。与 OA 相比,RA 滑膜组织中包含更高比例的 7 种免疫细胞,而 4 种免疫细胞的比例较低(<0.05)。此外,6 个枢纽基因的水平与 OA 和 RA 中 11 种免疫细胞的相对比例密切相关。

结论

我们使用生物信息学分析鉴定枢纽基因,并探索滑膜组织中免疫微环境的免疫细胞浸润。我们的研究结果应该为滑膜病变的潜在分子机制提供深入了解,并为 OA 和 RA 的免疫治疗提供潜在靶点。

https://cdn.ncbi.nlm.nih.gov/pmc/blobs/6b23/8152926/66de481efd2e/DM2021-9911184.001.jpg

文献AI研究员

20分钟写一篇综述,助力文献阅读效率提升50倍。

立即体验

用中文搜PubMed

大模型驱动的PubMed中文搜索引擎

马上搜索

文档翻译

学术文献翻译模型,支持多种主流文档格式。

立即体验