Suppr超能文献

TDP-43 稳定 G3BP1 mRNA:与肌萎缩侧索硬化症/额颞叶痴呆的相关性。

TDP-43 stabilizes G3BP1 mRNA: relevance to amyotrophic lateral sclerosis/frontotemporal dementia.

机构信息

Department of Neurosciences, Université de Montréal, Montréal, QC H3A 0E8, Canada.

CHUM Research Center, Montréal, QC H2X 0A9, Canada.

出版信息

Brain. 2021 Dec 16;144(11):3461-3476. doi: 10.1093/brain/awab217.

Abstract

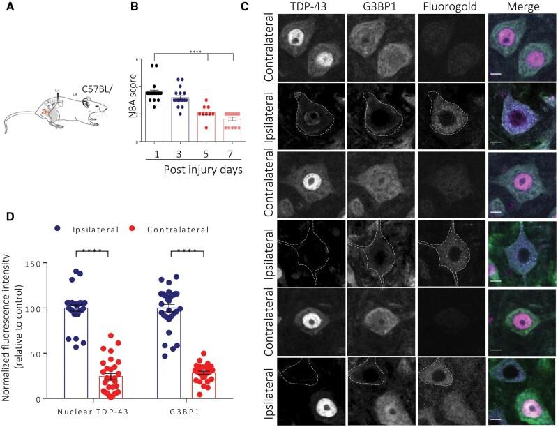
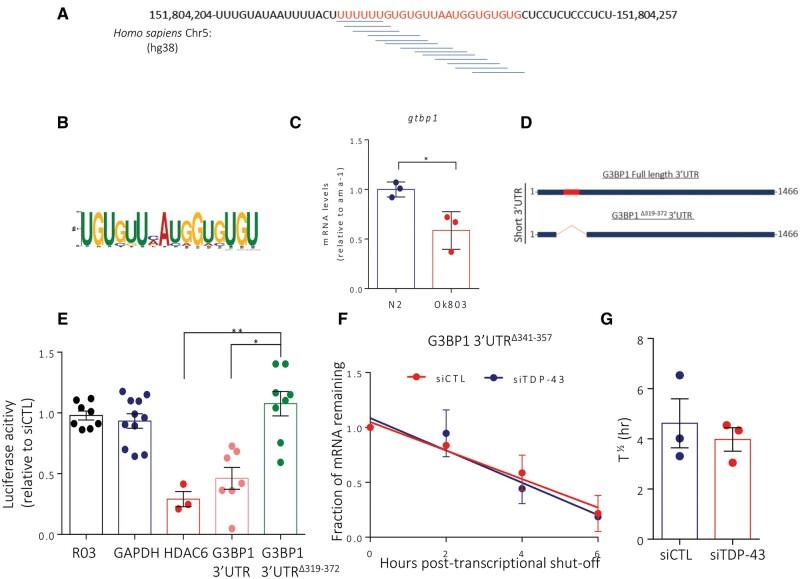
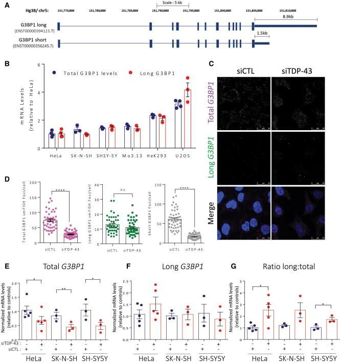
TDP-43 nuclear depletion and concurrent cytoplasmic accumulation in vulnerable neurons is a hallmark feature of progressive neurodegenerative proteinopathies such as amyotrophic lateral sclerosis (ALS) and frontotemporal dementia (FTD). Cellular stress signalling and stress granule dynamics are now recognized to play a role in ALS/FTD pathogenesis. Defective stress granule assembly is associated with increased cellular vulnerability and death. Ras-GAP SH3-domain-binding protein 1 (G3BP1) is a critical stress granule assembly factor. Here, we define that TDP-43 stabilizes G3BP1 transcripts via direct binding of a highly conserved cis regulatory element within the 3' untranslated region. Moreover, we show in vitro and in vivo that nuclear TDP-43 depletion is sufficient to reduce G3BP1 protein levels. Finally, we establish that G3BP1 transcripts are reduced in ALS/FTD patient neurons bearing TDP-43 cytoplasmic inclusions/nuclear depletion. Thus, our data indicate that, in ALS/FTD, there is a compromised stress granule response in disease-affected neurons due to impaired G3BP1 mRNA stability caused by TDP-43 nuclear depletion. These data implicate TDP-43 and G3BP1 loss of function as contributors to disease.

摘要

TDP-43 核内耗竭和同时在易损神经元中的细胞质累积是进行性神经退行性蛋白病的标志性特征,如肌萎缩侧索硬化症(ALS)和额颞叶痴呆(FTD)。现在已经认识到细胞应激信号和应激颗粒动力学在 ALS/FTD 发病机制中起作用。应激颗粒组装缺陷与细胞易损性和死亡增加有关。Ras-GAP SH3 结构域结合蛋白 1(G3BP1)是关键的应激颗粒组装因子。在这里,我们通过在 3'非翻译区中高度保守的顺式调控元件直接结合来定义 TDP-43 稳定 G3BP1 转录本。此外,我们在体外和体内表明,核 TDP-43 耗竭足以降低 G3BP1 蛋白水平。最后,我们确定携带 TDP-43 细胞质包含物/核耗竭的 ALS/FTD 患者神经元中的 G3BP1 转录本减少。因此,我们的数据表明,在 ALS/FTD 中,由于 TDP-43 核耗竭导致 G3BP1 mRNA 稳定性受损,疾病相关神经元中的应激颗粒反应受损。这些数据表明 TDP-43 和 G3BP1 功能丧失是疾病的原因之一。

https://cdn.ncbi.nlm.nih.gov/pmc/blobs/460c/8677511/f3c92f0eef2b/awab217f1.jpg

文献AI研究员

20分钟写一篇综述,助力文献阅读效率提升50倍。

立即体验

用中文搜PubMed

大模型驱动的PubMed中文搜索引擎

马上搜索

文档翻译

学术文献翻译模型,支持多种主流文档格式。

立即体验