Suppr超能文献

血浆蛋氨酸代谢谱与哺乳动物的长寿有关。

Plasma methionine metabolic profile is associated with longevity in mammals.

机构信息

Department of Experimental Medicine, Lleida University-Lleida Biomedical Research Institute (UdL-IRBLleida), Lleida, Catalonia, Spain.

出版信息

Commun Biol. 2021 Jun 11;4(1):725. doi: 10.1038/s42003-021-02254-3.

Abstract

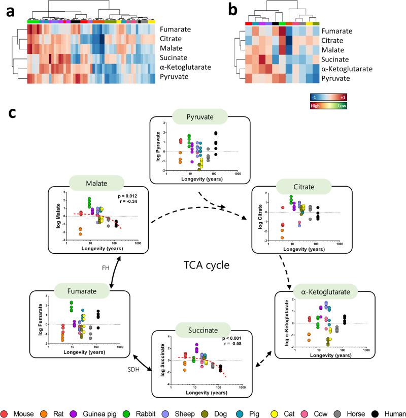
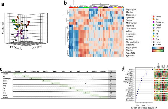
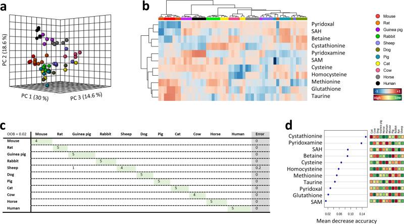
Methionine metabolism arises as a key target to elucidate the molecular adaptations underlying animal longevity due to the negative association between longevity and methionine content. The present study follows a comparative approach to analyse plasma methionine metabolic profile using a LC-MS/MS platform from 11 mammalian species with a longevity ranging from 3.5 to 120 years. Our findings demonstrate the existence of a species-specific plasma profile for methionine metabolism associated with longevity characterised by: i) reduced methionine, cystathionine and choline; ii) increased non-polar amino acids; iii) reduced succinate and malate; and iv) increased carnitine. Our results support the existence of plasma longevity features that might respond to an optimised energetic metabolism and intracellular structures found in long-lived species.

摘要

甲硫氨酸代谢成为一个关键的靶点,以阐明动物长寿的分子适应机制,因为长寿与甲硫氨酸含量呈负相关。本研究采用比较的方法,利用 LC-MS/MS 平台,从 11 种寿命从 3.5 年到 120 年的哺乳动物中分析了血浆甲硫氨酸代谢谱。我们的研究结果表明,存在与长寿相关的特定于物种的血浆甲硫氨酸代谢特征:i)降低了甲硫氨酸、半胱氨酸和胆碱;ii)增加了非极性氨基酸;iii)降低了琥珀酸和苹果酸;iv)增加了肉碱。我们的结果支持了这样一种观点,即存在可能与优化的能量代谢和长寿物种中的细胞内结构相关的血浆长寿特征。

https://cdn.ncbi.nlm.nih.gov/pmc/blobs/f409/8196171/d7947a3c0d3f/42003_2021_2254_Fig1_HTML.jpg

文献AI研究员

20分钟写一篇综述,助力文献阅读效率提升50倍。

立即体验

用中文搜PubMed

大模型驱动的PubMed中文搜索引擎

马上搜索

文档翻译

学术文献翻译模型,支持多种主流文档格式。

立即体验