Suppr超能文献

气体交换与代谢组学的整合:用于筛选生物刺激素引发的对短期水分亏缺有益反应的高通量表型分析方法

Integration of Gas Exchange With Metabolomics: High-Throughput Phenotyping Methods for Screening Biostimulant-Elicited Beneficial Responses to Short-Term Water Deficit.

作者信息

Antonucci Giulia, Croci Michele, Miras-Moreno Begoña, Fracasso Alessandra, Amaducci Stefano

机构信息

Department of Sustainable Crop Production, Università Cattolica del Sacro Cuore (UCSC), Piacenza, Italy.

Department for Sustainable Food Process, Research Centre for Nutrigenomics and Proteomics, Università Cattolica del Sacro Cuore, Piacenza, Italy.

出版信息

Front Plant Sci. 2021 Jun 1;12:678925. doi: 10.3389/fpls.2021.678925. eCollection 2021.

Abstract

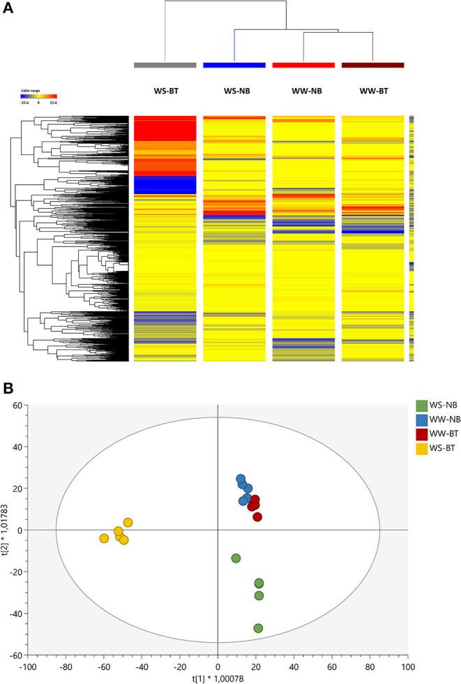
Biostimulants are emerging as a feasible tool for counteracting reduction in climate change-related yield and quality under water scarcity. As they are gaining attention, the necessity for accurately assessing phenotypic variables in their evaluation is emerging as a critical issue. In light of this, high-throughput phenotyping techniques have been more widely adopted. The main bottleneck of these techniques is represented by data management, which needs to be tailored to the complex, often multifactorial, data. This calls for the adoption of non-linear regression models capable of capturing dynamic data and also the interaction and effects between multiple factors. In this framework, a commercial glycinebetaine- (GB-) based biostimulant (Vegetal B60, ED&F Man) was tested and distributed at a rate of 6 kg/ha. Exogenous application of GB, a widely accumulated and documented stress adaptor molecule in plants, has been demonstrated to enhance the plant abiotic stress tolerance, including drought. Trials were conducted on tomato plants during the flowering stage in a greenhouse. The experiment was designed as a factorial combination of irrigation (water-stressed and well-watered) and biostimulant treatment (treated and control) and adopted a mixed phenotyping-omics approach. The efficacy of a continuous whole-canopy multichamber system coupled with generalized additive mixed modeling (GAMM) was evaluated to discriminate between water-stressed plants under the biostimulant treatment. Photosynthetic performance was evaluated by using GAMM, and was then correlated to metabolic profile. The results confirmed a higher photosynthetic efficiency of the treated plants, which is correlated to biostimulant-mediated drought tolerance. Furthermore, metabolomic analyses demonstrated the priming effect of the biostimulant for stress tolerance and detoxification and stabilization of photosynthetic machinery. In support of this, the overaccumulation of carotenoids was particularly relevant, given their photoprotective role in preventing the overexcitation of photosystem II. Metabolic profile and photosynthetic performance findings suggest an increased effective use of water (EUW) through the overaccumulation of lipids and leaf thickening. The positive effect of GB on water stress resistance could be attributed to both the delayed onset of stress and the elicitation of stress priming through the induction of HO-mediated antioxidant mechanisms. Overall, the mixed approach supported by a GAMM analysis could prove a valuable contribution to high-throughput biostimulant testing.

摘要

生物刺激素正成为一种可行的工具,用于应对水资源短缺情况下与气候变化相关的产量和品质下降问题。随着它们越来越受到关注,在其评估中准确评估表型变量的必要性正成为一个关键问题。有鉴于此,高通量表型分析技术得到了更广泛的应用。这些技术的主要瓶颈在于数据管理,需要针对复杂的、通常是多因素的数据进行调整。这就需要采用能够捕捉动态数据以及多个因素之间的相互作用和影响的非线性回归模型。在此框架下,测试了一种基于商业甘氨酸甜菜碱(GB)的生物刺激素(Vegetal B60,ED&F Man),并以6千克/公顷的用量进行施用。GB是植物中广泛积累且有文献记载的应激适应分子,外源施用GB已被证明能增强植物对非生物胁迫的耐受性,包括干旱。在温室中对番茄植株在开花期进行了试验。该实验设计为灌溉(水分胁迫和充分浇水)和生物刺激素处理(处理组和对照组)的析因组合,并采用了混合表型组学方法。评估了连续全冠层多室系统与广义相加混合模型(GAMM)相结合的功效,以区分生物刺激素处理下的水分胁迫植株。通过GAMM评估光合性能,然后将其与代谢谱相关联。结果证实处理后的植株具有更高的光合效率,这与生物刺激素介导的耐旱性相关。此外,代谢组学分析表明生物刺激素对胁迫耐受性以及光合机构的解毒和稳定具有引发作用。支持这一点的是,鉴于类胡萝卜素在防止光系统II过度激发方面的光保护作用,其过度积累尤为重要。代谢谱和光合性能研究结果表明,通过脂质的过度积累和叶片增厚,水分有效利用率(EUW)有所提高。GB对水分胁迫抗性的积极作用可能归因于胁迫的延迟发生以及通过诱导HO介导的抗氧化机制引发胁迫引发。总体而言,由GAMM分析支持的混合方法可能对高通量生物刺激素测试做出有价值的贡献。

https://cdn.ncbi.nlm.nih.gov/pmc/blobs/95e2/8204046/d6b6b27ca5cb/fpls-12-678925-g0001.jpg

文献AI研究员

20分钟写一篇综述,助力文献阅读效率提升50倍。

立即体验

用中文搜PubMed

大模型驱动的PubMed中文搜索引擎

马上搜索

文档翻译

学术文献翻译模型,支持多种主流文档格式。

立即体验