Suppr超能文献

环状 RNA AFF4 通过 miR-135a-5p/FNDC5/Irisin 轴激活 SMAD1/5 通路调节 BM-MSCs 的成骨分化。

Circular RNA AFF4 modulates osteogenic differentiation in BM-MSCs by activating SMAD1/5 pathway through miR-135a-5p/FNDC5/Irisin axis.

机构信息

Department of Orthopedics, The First Affiliated Hospital of University of South China, Hengyang, 421001, Hunan Province, PR China.

Department of Orthopedics, Xiangya Hospital, Central South University, No. 87 Xiangya Road, Changsha, 410008, Hunan Province, PR China.

出版信息

Cell Death Dis. 2021 Jun 18;12(7):631. doi: 10.1038/s41419-021-03877-4.

Abstract

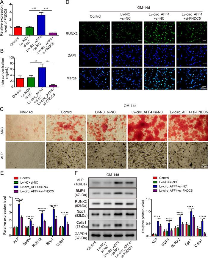
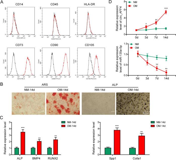
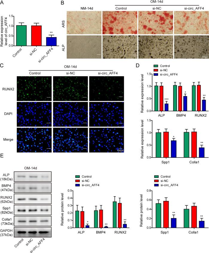
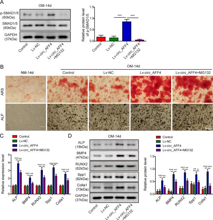
Bone marrow-derived mesenchymal stem cells (BM-MSCs), the common progenitor cells of adipocytes and osteoblasts, have been recognized as the key mediator during bone formation. Herein, our study aim to investigate molecular mechanisms underlying circular RNA (circRNA) AFF4 (circ_AFF4)-regulated BM-MSCs osteogenesis. BM-MSCs were characterized by FACS, ARS, and ALP staining. Expression patterns of circ_AFF4, miR-135a-5p, FNDC5/Irisin, SMAD1/5, and osteogenesis markers, including ALP, BMP4, RUNX2, Spp1, and Colla1 were detected by qRT-PCR, western blot, or immunofluorescence staining, respectively. Interactions between circ_AFF4 and miR-135a-5p, FNDC5, and miR-135a-5p were analyzed using web tools including TargetScan, miRanda, and miRDB, and further confirmed by luciferase reporter assay and RNA pull-down. Complex formation between Irisin and Integrin αV was verified by Co-immunoprecipitation. To further verify the functional role of circ_AFF4 in vivo during bone formation, we conducted animal experiments harboring circ_AFF4 knockdown, and born samples were evaluated by immunohistochemistry, hematoxylin and eosin, and Masson staining. Circ_AFF4 was upregulated upon osteogenic differentiation induction in BM-MSCs, and miR-135a-5p expression declined as differentiation proceeds. Circ_AFF4 knockdown significantly inhibited osteogenesis potential in BM-MSCs. Circ_AFF4 stimulated FNDC5/Irisin expression through complementary binding to its downstream target molecule miR-135a-5p. Irisin formed an intermolecular complex with Integrin αV and activated the SMAD1/5 pathway during osteogenic differentiation. Our work revealed that circ_AFF4, acting as a sponge of miR-135a-5p, triggers the promotion of FNDC5/Irisin via activating the SMAD1/5 pathway to induce osteogenic differentiation in BM-MSCs. These findings gained a deeper insight into the circRNA-miRNA regulatory system in the bone marrow microenvironment and may improve our understanding of bone formation-related diseases at physiological and pathological levels.

摘要

骨髓间充质干细胞(BM-MSCs)是脂肪细胞和成骨细胞的共同祖细胞,已被认为是骨形成过程中的关键介质。在此,我们的研究旨在探讨环状 RNA(circRNA)AFF4(circ_AFF4)调节 BM-MSCs 成骨作用的分子机制。通过流式细胞术、ARS 和 ALP 染色对 BM-MSCs 进行特征鉴定。通过 qRT-PCR、western blot 或免疫荧光染色分别检测 circ_AFF4、miR-135a-5p、FNDC5/Irisin、SMAD1/5 和成骨标志物(包括 ALP、BMP4、RUNX2、Spp1 和 Colla1)的表达模式。利用 TargetScan、miRanda 和 miRDB 等网络工具分析 circ_AFF4 与 miR-135a-5p、FNDC5 以及 miR-135a-5p 之间的相互作用,并通过荧光素酶报告基因检测和 RNA 下拉实验进一步验证。通过共免疫沉淀验证 Irisin 与整合素 αV 之间的复合物形成。为了进一步验证 circ_AFF4 在体内成骨过程中的功能作用,我们进行了携带 circ_AFF4 敲低的动物实验,并通过免疫组织化学、苏木精和伊红染色以及 Masson 染色对出生样本进行评估。在 BM-MSCs 成骨分化诱导过程中,circ_AFF4 表达上调,而 miR-135a-5p 的表达随着分化的进行而下降。circ_AFF4 敲低显著抑制了 BM-MSCs 的成骨潜能。circ_AFF4 通过与下游靶分子 miR-135a-5p 互补结合来刺激 FNDC5/Irisin 的表达。Irisin 与整合素 αV 形成分子间复合物,并在成骨分化过程中激活 SMAD1/5 途径。我们的研究表明,circ_AFF4 作为 miR-135a-5p 的海绵,通过激活 SMAD1/5 途径触发 FNDC5/Irisin 的促进作用,从而诱导 BM-MSCs 成骨分化。这些发现深入了解了骨髓微环境中 circRNA-miRNA 调控系统,并可能在生理和病理水平上提高我们对与骨形成相关疾病的理解。

https://cdn.ncbi.nlm.nih.gov/pmc/blobs/cf61/8213698/dbfe532a73a9/41419_2021_3877_Fig1_HTML.jpg

文献AI研究员

20分钟写一篇综述,助力文献阅读效率提升50倍。

立即体验

用中文搜PubMed

大模型驱动的PubMed中文搜索引擎

马上搜索

文档翻译

学术文献翻译模型,支持多种主流文档格式。

立即体验