Suppr超能文献

环状 RNA 在人骨髓间充质干细胞成骨分化过程中的调控机制。

Regulatory mechanisms of circular RNAs during human mesenchymal stem cell osteogenic differentiation.

机构信息

Department of Medical Sciences, University of Ferrara, 44121 Ferrara, Italy.

Center for Studies on Gender Medicine - Department of Medical Sciences, University of Ferrara. 64/b, Fossato di Mortara Street. Ferrara, Italy.

出版信息

Theranostics. 2024 Jan 1;14(1):143-158. doi: 10.7150/thno.89066. eCollection 2024.

Abstract

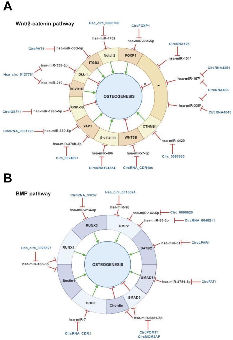
Human osteogenic differentiation is a complex and well-orchestrated process which involves a plethora of molecular players and cellular processes. A growing number of studies have underlined that circular RNAs (circRNAs) play an important regulatory role during human osteogenic differentiation. CircRNAs are single-stranded, covalently closed non-coding RNA molecules that are acquiring increased attention as epigenetic regulators of gene expression. Given their intrinsic high conformational stability, abundance, and specificity, circRNAs can undertake various biological activities in order to regulate multiple cellular processes, including osteogenic differentiation. The most recent evidence indicates that circRNAs control human osteogenesis by preventing the inhibitory activity of miRNAs on their downstream target genes, using a competitive endogenous RNA mechanism. The aim of this review is to draw attention to the currently known regulatory mechanisms of circRNAs during human osteogenic differentiation. Specifically, we provide an understanding of recent advances in research conducted on various human mesenchymal stem cell types that underlined the importance of circRNAs in regulating osteogenesis. A comprehensive understanding of the underlying regulatory mechanisms of circRNA in osteogenesis will improve knowledge on the molecular processes of bone growth, resulting in the potential development of novel preclinical and clinical studies and the discovery of novel diagnostic and therapeutic tools for bone disorders.

摘要

人类成骨分化是一个复杂而协调良好的过程,涉及众多分子和细胞过程。越来越多的研究强调,环状 RNA(circRNA)在人类成骨分化过程中发挥重要的调控作用。circRNA 是单链、共价闭合的非编码 RNA 分子,作为基因表达的表观遗传调节剂,越来越受到关注。由于其内在的高构象稳定性、丰富性和特异性,circRNA 可以进行各种生物学活性,以调节包括成骨分化在内的多种细胞过程。最近的证据表明,circRNA 通过竞争性内源性 RNA 机制,防止 miRNA 对其下游靶基因的抑制活性,从而控制人类成骨。本综述的目的是提请人们注意 circRNA 在人类成骨分化过程中的已知调控机制。具体而言,我们对各种人类间充质干细胞类型的研究进展进行了深入了解,这些研究强调了 circRNA 在调节成骨中的重要性。全面了解 circRNA 在成骨中的潜在调控机制将提高对骨生长分子过程的认识,从而有可能为骨疾病的临床前和临床研究以及新的诊断和治疗工具的发现提供新的思路。

https://cdn.ncbi.nlm.nih.gov/pmc/blobs/b7cc/10750202/7efa1ccda15b/thnov14p0143g001.jpg

文献AI研究员

20分钟写一篇综述,助力文献阅读效率提升50倍。

立即体验

用中文搜PubMed

大模型驱动的PubMed中文搜索引擎

马上搜索

文档翻译

学术文献翻译模型,支持多种主流文档格式。

立即体验