Suppr超能文献

KRAS 驱动型戈勒姆-斯托特病模型经曲美替尼治疗有效。

KRAS-driven model of Gorham-Stout disease effectively treated with trametinib.

机构信息

Human Molecular Genetics, de Duve Institute, University of Louvain, Brussels, Belgium.

Division of Surgical Oncology, Department of Surgery and Hamon Center for Therapeutic Oncology Research, UT Southwestern Medical Center, Dallas, Texas, USA.

出版信息

JCI Insight. 2021 Aug 9;6(15):e149831. doi: 10.1172/jci.insight.149831.

Abstract

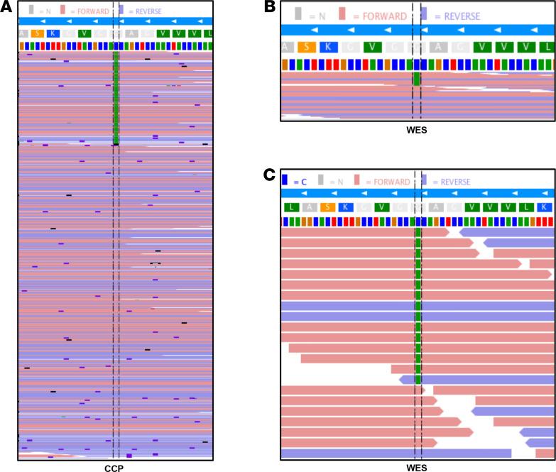
Gorham-Stout disease (GSD) is a sporadically occurring lymphatic disorder. Patients with GSD develop ectopic lymphatics in bone, gradually lose bone, and can have life-threatening complications, such as chylothorax. The etiology of GSD is poorly understood, and current treatments for this disease are inadequate for most patients. To explore the pathogenesis of GSD, we performed targeted high-throughput sequencing with samples from a patient with GSD and identified an activating somatic mutation in KRAS (p.G12V). To characterize the effect of hyperactive KRAS signaling on lymphatic development, we expressed an active form of KRAS (p.G12D) in murine lymphatics (iLECKras mice). We found that iLECKras mice developed lymphatics in bone, which is a hallmark of GSD. We also found that lymphatic valve development and maintenance was altered in iLECKras mice. Because most iLECKras mice developed chylothorax and died before they had significant bone disease, we analyzed the effect of trametinib (an FDA-approved MEK1/2 inhibitor) on lymphatic valve regression in iLECKras mice. Notably, we found that trametinib suppressed this phenotype in iLECKras mice. Together, our results demonstrate that somatic activating mutations in KRAS can be associated with GSD and reveal that hyperactive KRAS signaling stimulates the formation of lymphatics in bone and impairs the development of lymphatic valves. These findings provide insight into the pathogenesis of GSD and suggest that trametinib could be an effective treatment for GSD.

摘要

戈勒姆-斯托特病(GSD)是一种偶发性的淋巴系统疾病。患有 GSD 的患者在骨骼中会形成异位淋巴管,逐渐丧失骨骼,并可能发生危及生命的并发症,如乳糜胸。GSD 的病因尚不清楚,目前对此病的治疗方法对大多数患者都不够有效。为了探究 GSD 的发病机制,我们对一名 GSD 患者的样本进行了靶向高通量测序,发现了 KRAS 中的一个激活性体细胞突变(p.G12V)。为了研究异常活跃的 KRAS 信号对淋巴管发育的影响,我们在小鼠的淋巴管中表达了一种活性形式的 KRAS(p.G12D)(iLECKras 小鼠)。我们发现 iLECKras 小鼠在骨骼中形成了淋巴管,这是 GSD 的一个标志。我们还发现 iLECKras 小鼠的淋巴管瓣膜发育和维持发生了改变。由于大多数 iLECKras 小鼠都发生了乳糜胸并在出现明显的骨骼疾病之前死亡,我们分析了曲美替尼(一种 FDA 批准的 MEK1/2 抑制剂)对 iLECKras 小鼠淋巴管瓣膜退化的影响。值得注意的是,我们发现曲美替尼抑制了 iLECKras 小鼠的这种表型。总之,我们的研究结果表明,KRAS 的体细胞激活突变可与 GSD 相关,并揭示异常活跃的 KRAS 信号刺激骨骼中淋巴管的形成,并损害淋巴管瓣膜的发育。这些发现为 GSD 的发病机制提供了新的认识,并提示曲美替尼可能是 GSD 的一种有效治疗方法。

https://cdn.ncbi.nlm.nih.gov/pmc/blobs/1b5a/8410066/1148f28c8893/jciinsight-6-149831-g189.jpg

文献AI研究员

20分钟写一篇综述,助力文献阅读效率提升50倍。

立即体验

用中文搜PubMed

大模型驱动的PubMed中文搜索引擎

马上搜索

文档翻译

学术文献翻译模型,支持多种主流文档格式。

立即体验