Suppr超能文献

辅助 NaVβ 亚基对 I b 类抗心律失常药物作用于心脏 NaV1.5 编码通道的调制。

Modulation of the effects of class Ib antiarrhythmics on cardiac NaV1.5-encoded channels by accessory NaVβ subunits.

机构信息

Department of Biomedical Engineering, McKelvey School of Engineering, Washington University in St. Louis, St. Louis, Missouri, USA.

Department of Medicine, Brigham and Women's Hospital, Boston, Massachusetts, USA.

出版信息

JCI Insight. 2021 Aug 9;6(15):e143092. doi: 10.1172/jci.insight.143092.

Abstract

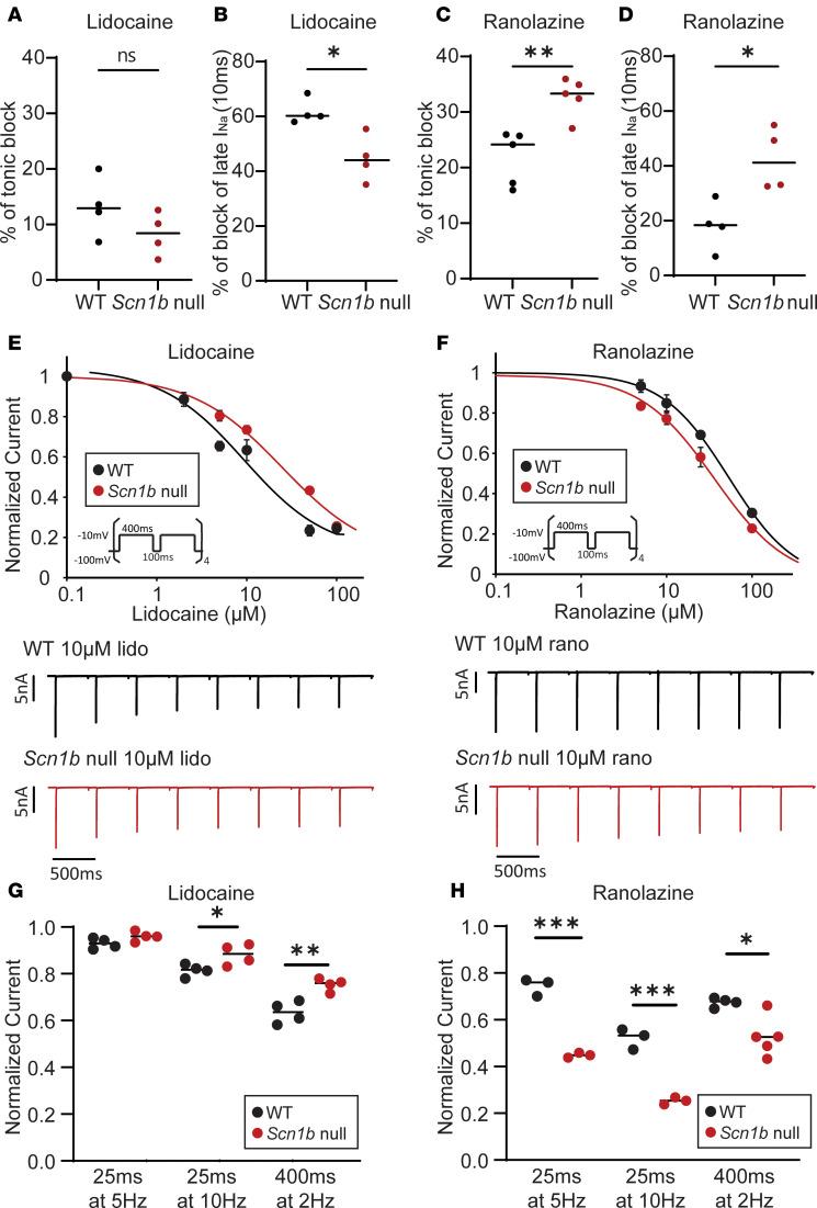
Native myocardial voltage-gated sodium (NaV) channels function in macromolecular complexes comprising a pore-forming (α) subunit and multiple accessory proteins. Here, we investigated the impact of accessory NaVβ1 and NaVβ3 subunits on the functional effects of 2 well-known class Ib antiarrhythmics, lidocaine and ranolazine, on the predominant NaV channel α subunit, NaV1.5, expressed in the mammalian heart. We showed that both drugs stabilized the activated conformation of the voltage sensor of domain-III (DIII-VSD) in NaV1.5. In the presence of NaVβ1, the effect of lidocaine on the DIII-VSD was enhanced, whereas the effect of ranolazine was abolished. Mutating the main class Ib drug-binding site, F1760, affected but did not abolish the modulation of drug block by NaVβ1/β3. Recordings from adult mouse ventricular myocytes demonstrated that loss of Scn1b (NaVβ1) differentially affected the potencies of lidocaine and ranolazine. In vivo experiments revealed distinct ECG responses to i.p. injection of ranolazine or lidocaine in WT and Scn1b-null animals, suggesting that NaVβ1 modulated drug responses at the whole-heart level. In the human heart, we found that SCN1B transcript expression was 3 times higher in the atria than ventricles, differences that could, in combination with inherited or acquired cardiovascular disease, dramatically affect patient response to class Ib antiarrhythmic therapies.

摘要

天然心肌电压门控钠 (NaV) 通道在包含孔形成 (α) 亚基和多个辅助蛋白的大分子复合物中发挥作用。在这里,我们研究了辅助 NaVβ1 和 NaVβ3 亚基对两种著名的 Ib 类抗心律失常药,利多卡因和雷诺嗪,对主要在哺乳动物心脏中表达的 NaV 通道 α 亚基 NaV1.5 的功能影响。我们表明,这两种药物都稳定了电压传感器域 III (DIII-VSD) 在 NaV1.5 中的激活构象。在存在 NaVβ1 的情况下,利多卡因对 DIII-VSD 的作用增强,而雷诺嗪的作用则被消除。突变主要的 Ib 类药物结合位点 F1760 会影响但不会消除 NaVβ1/β3 对药物阻断的调节。来自成年小鼠心室肌细胞的记录表明,Scn1b(NaVβ1)的缺失会对利多卡因和雷诺嗪的效力产生不同的影响。体内实验显示,WT 和 Scn1b 缺失动物腹腔注射雷诺嗪或利多卡因后心电图反应明显不同,提示 NaVβ1 在整体心脏水平调节药物反应。在人心肌中,我们发现 SCN1B 转录物的表达在心房中比心室中高 3 倍,这种差异可能与遗传性或获得性心血管疾病相结合,极大地影响患者对 Ib 类抗心律失常治疗的反应。

https://cdn.ncbi.nlm.nih.gov/pmc/blobs/3318/8410097/08dc32e49f49/jciinsight-6-143092-g022.jpg

文献AI研究员

20分钟写一篇综述,助力文献阅读效率提升50倍。

立即体验

用中文搜PubMed

大模型驱动的PubMed中文搜索引擎

马上搜索

文档翻译

学术文献翻译模型,支持多种主流文档格式。

立即体验