Suppr超能文献

一种高通量筛选 TMPRSS2 表达的方法鉴定出了能限制 SARS-CoV-2 进入的已批准 FDA 化合物。

A high-throughput screen for TMPRSS2 expression identifies FDA-approved compounds that can limit SARS-CoV-2 entry.

机构信息

Aging Institute, University of Pittsburgh/UPMC, Pittsburgh, PA, USA.

Department of Gastroenterology, Ruijin Hospital, Shanghai Jiaotong University School of Medicine, Shanghai, China.

出版信息

Nat Commun. 2021 Jun 23;12(1):3907. doi: 10.1038/s41467-021-24156-y.

Abstract

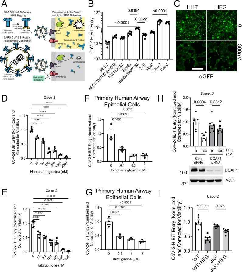
SARS-CoV-2 (2019-nCoV) is the pathogenic coronavirus responsible for the global pandemic of COVID-19 disease. The Spike (S) protein of SARS-CoV-2 attaches to host lung epithelial cells through the cell surface receptor ACE2, a process dependent on host proteases including TMPRSS2. Here, we identify small molecules that reduce surface expression of TMPRSS2 using a library of 2,560 FDA-approved or current clinical trial compounds. We identify homoharringtonine and halofuginone as the most attractive agents, reducing endogenous TMPRSS2 expression at sub-micromolar concentrations. These effects appear to be mediated by a drug-induced alteration in TMPRSS2 protein stability. We further demonstrate that halofuginone modulates TMPRSS2 levels through proteasomal-mediated degradation that involves the E3 ubiquitin ligase component DDB1- and CUL4-associated factor 1 (DCAF1). Finally, cells exposed to homoharringtonine and halofuginone, at concentrations of drug known to be achievable in human plasma, demonstrate marked resistance to SARS-CoV-2 infection in both live and pseudoviral in vitro models. Given the safety and pharmacokinetic data already available for the compounds identified in our screen, these results should help expedite the rational design of human clinical trials designed to combat active COVID-19 infection.

摘要

SARS-CoV-2(2019-nCoV)是导致 COVID-19 疾病全球大流行的致病冠状病毒。SARS-CoV-2 的刺突(S)蛋白通过宿主肺上皮细胞表面受体 ACE2 附着在宿主上,这一过程依赖于包括 TMPRSS2 在内的宿主蛋白酶。在这里,我们使用 2560 种已获得 FDA 批准或目前正在临床试验中的化合物库,鉴定出能降低 TMPRSS2 表面表达的小分子。我们发现高三尖杉酯碱和胡椒酚酮是最有吸引力的两种药物,能以亚微米浓度降低内源性 TMPRSS2 表达。这些作用似乎是由药物诱导的 TMPRSS2 蛋白稳定性改变介导的。我们进一步证明,胡椒酚酮通过涉及 E3 泛素连接酶成分 DDB1 和 CUL4 相关因子 1(DCAF1)的蛋白酶体介导的降解来调节 TMPRSS2 水平。最后,在浓度已知可在人血浆中达到的药物浓度下,暴露于高三尖杉酯碱和胡椒酚酮的细胞在活病毒和假病毒体外模型中均对 SARS-CoV-2 感染表现出明显的抗性。鉴于我们筛选出的化合物已有的安全性和药代动力学数据,这些结果应有助于加快设计用于对抗活跃的 COVID-19 感染的人体临床试验的合理设计。

https://cdn.ncbi.nlm.nih.gov/pmc/blobs/7f36/8222394/aa4845ff7322/41467_2021_24156_Fig1_HTML.jpg

文献AI研究员

20分钟写一篇综述,助力文献阅读效率提升50倍。

立即体验

用中文搜PubMed

大模型驱动的PubMed中文搜索引擎

马上搜索

文档翻译

学术文献翻译模型,支持多种主流文档格式。

立即体验