Suppr超能文献

MUC1-C 激活 PBAF 染色质重塑复合物,将氧化还原平衡与人类前列腺癌干细胞的进展整合在一起。

MUC1-C activates the PBAF chromatin remodeling complex in integrating redox balance with progression of human prostate cancer stem cells.

机构信息

Dana-Farber Cancer Institute, Harvard Medical School, Boston, MA, USA.

Department of Biostatistics and Bioinformatics, Roswell Park Comprehensive Cancer Center, Buffalo, NY, USA.

出版信息

Oncogene. 2021 Jul;40(30):4930-4940. doi: 10.1038/s41388-021-01899-y. Epub 2021 Jun 23.

Abstract

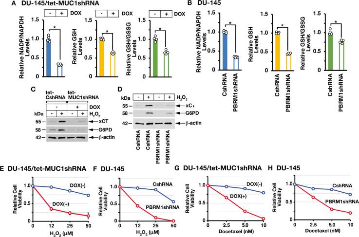
The polybromo-associated PBAF (SWI/SNF) chromatin remodeling complex, which includes PBRM1, ARID2, and BRD7, regulates cell differentiation and genomic integrity. MUC1-C is an oncogenic protein that drives lineage plasticity in prostate cancer (PC) progression. The present work demonstrates that MUC1-C induces PBRM1, ARID2, and BRD7 expression by the previously unrecognized E2F1-mediated activation of their respective promoters. The functional significance of the MUC1-C→PBAF pathway is supported by demonstrating involvement of MUC1-C in associating with nuclear PBAF and driving the NRF2 antioxidant gene transcriptome in PC cells. Mechanistically, MUC1-C forms a complex with NRF2 and PBRM1 on the NRF2 target SLC7A11 gene that encodes the xCT cystine-glutamate antiporter, increases chromatin accessibility and induces SLC7A11/xCT expression. We also show that MUC1-C and PBRM1 are necessary for induction of other NRF2 target genes, including G6PD and PGD that regulate the pentose phosphate pathway. Our results further demonstrate that MUC1-C integrates activation of PBRM1 with the regulation of antioxidant genes, ROS levels, pluripotency factor expression and the cancer stem cell (CSC) state. These findings reveal a role for MUC1-C in regulating PBAF, redox balance and lineage plasticity of PC CSC progression. Our findings also uncover involvement of MUC1-C in integrating the PBAF and BAF pathways in cancer.

摘要

多溴相关的 PBAF(SWI/SNF)染色质重塑复合物,包括 PBRM1、ARID2 和 BRD7,调节细胞分化和基因组完整性。MUC1-C 是一种致癌蛋白,可驱动前列腺癌(PC)进展中的谱系可塑性。本工作表明,MUC1-C 通过先前未被识别的 E2F1 介导的激活其各自启动子来诱导 PBRM1、ARID2 和 BRD7 的表达。MUC1-C 参与与核 PBAF 相关并驱动 PC 细胞中 NRF2 抗氧化基因转录组的功能意义得到了支持。在机制上,MUC1-C 在 NRF2 目标 SLC7A11 基因上与 NRF2 和 PBRM1 形成复合物,该基因编码 xCT 胱氨酸-谷氨酸反向转运蛋白,增加染色质可及性并诱导 SLC7A11/xCT 表达。我们还表明,MUC1-C 和 PBRM1 是诱导其他 NRF2 靶基因,包括编码戊糖磷酸途径的 G6PD 和 PGD 所必需的。我们的结果进一步表明,MUC1-C 将 PBRM1 的激活与抗氧化基因、ROS 水平、多能性因子表达和癌症干细胞(CSC)状态的调节结合起来。这些发现揭示了 MUC1-C 在调节 PC CSC 进展中的 PBAF、氧化还原平衡和谱系可塑性中的作用。我们的发现还揭示了 MUC1-C 参与整合 PBAF 和 BAF 途径在癌症中的作用。

https://cdn.ncbi.nlm.nih.gov/pmc/blobs/c6c0/8321896/6313d86c549d/41388_2021_1899_Fig1_HTML.jpg

文献AI研究员

20分钟写一篇综述,助力文献阅读效率提升50倍。

立即体验

用中文搜PubMed

大模型驱动的PubMed中文搜索引擎

马上搜索

文档翻译

学术文献翻译模型,支持多种主流文档格式。

立即体验