Suppr超能文献

低氧诱导再复氧后 ROS 抵抗性记忆,部分通过 MUC1-C 促进转移。

Hypoxia induces ROS-resistant memory upon reoxygenation in vivo promoting metastasis in part via MUC1-C.

机构信息

Department of Oncology, The Sidney Kimmel Comprehensive Cancer Center, The Johns Hopkins University School of Medicine, Baltimore, MD, USA.

Department of Chemical and Biomolecular Engineering, The Johns Hopkins University, Baltimore, MD, USA.

出版信息

Nat Commun. 2024 Sep 28;15(1):8416. doi: 10.1038/s41467-024-51995-2.

Abstract

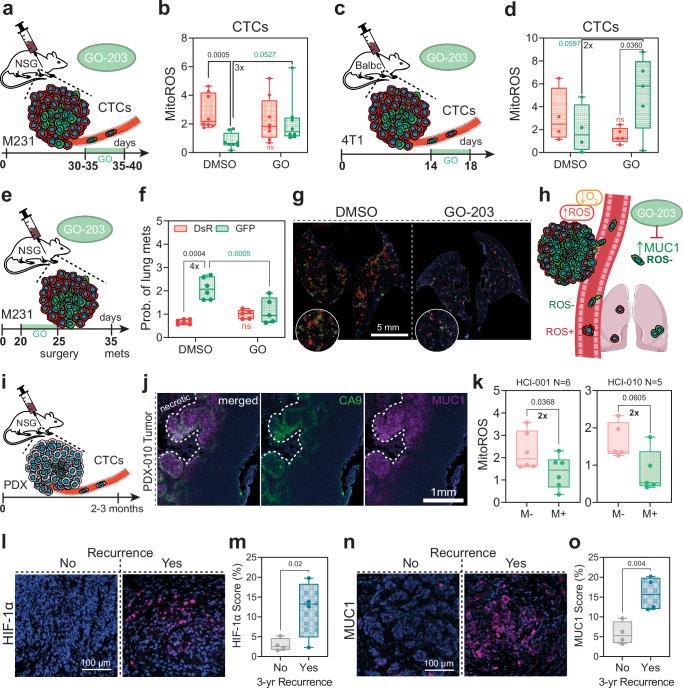
Hypoxia occurs in 90% of solid tumors and is associated with metastasis and mortality. Breast cancer cells that experience intratumoral hypoxia are 5x more likely to develop lung metastasis in animal models. Using spatial transcriptomics, we determine that hypoxic cells localized in more oxygenated tumor regions (termed 'post-hypoxic') retain expression of hypoxia-inducible and NF-kB-regulated genes, even in the oxygen-rich bloodstream. This cellular response is reproduced in vitro under chronic hypoxic conditions followed by reoxygenation. A subset of genes remains increased in reoxygenated cells. MUC1/MUC1-C is upregulated by both HIF-1α and NF-kB-p65 during chronic hypoxia. Abrogating MUC1 decreases the expression of superoxide dismutase enzymes, causing reactive oxygen species (ROS) production and cell death. A hypoxia-dependent genetic deletion of MUC1, or MUC1-C inhibition by GO-203, increases ROS levels in circulating tumor cells (CTCs), reducing the extent of metastasis. High MUC1 expression in tumor biopsies is associated with recurrence, and MUC1+ CTCs have lower ROS levels than MUC1- CTCs in patient-derived xenograft models. This study demonstrates that therapeutically targeting MUC1-C reduces hypoxia-driven metastasis.

摘要

缺氧发生于 90%的实体肿瘤中,并与转移和死亡率相关。在动物模型中,经历肿瘤内缺氧的乳腺癌细胞发生肺转移的可能性增加了 5 倍。我们通过空间转录组学确定,定位于富含氧肿瘤区域的缺氧细胞(称为“后缺氧”)保留了缺氧诱导和 NF-κB 调节基因的表达,即使在富含氧的血液中也是如此。在慢性缺氧条件下进行体外培养并再氧合后,可重现这种细胞反应。再氧合细胞中仍有一部分基因表达增加。在慢性缺氧期间,HIF-1α 和 NF-κB-p65 均可上调 MUC1/MUC1-C。抑制 MUC1 会降低超氧化物歧化酶的表达,导致活性氧(ROS)的产生和细胞死亡。MUC1 的缺氧依赖性基因缺失,或通过 GO-203 抑制 MUC1-C,会增加循环肿瘤细胞(CTC)中的 ROS 水平,从而减少转移的程度。肿瘤活检中高 MUC1 表达与复发相关,并且在患者来源的异种移植模型中,MUC1+CTC 的 ROS 水平低于 MUC1-CTC。这项研究表明,靶向 MUC1-C 的治疗可减少缺氧驱动的转移。

https://cdn.ncbi.nlm.nih.gov/pmc/blobs/6905/11438863/008d59936bae/41467_2024_51995_Fig1_HTML.jpg

文献AI研究员

20分钟写一篇综述,助力文献阅读效率提升50倍。

立即体验

用中文搜PubMed

大模型驱动的PubMed中文搜索引擎

马上搜索

文档翻译

学术文献翻译模型,支持多种主流文档格式。

立即体验