Suppr超能文献

妊娠母猪的甲基供体微量营养素:对后代仔猪肠道微生物群和代谢组的影响

Methyl-Donor Micronutrient for Gestating Sows: Effects on Gut Microbiota and Metabolome in Offspring Piglets.

作者信息

He Qin, Zou Tiande, Chen Jun, He Jia, Jian Li, Xie Fei, You Jinming, Wang Zirui

机构信息

Key Laboratory of Animal Nutrition in Jiangxi Province, Jiangxi Agricultural University, Nanchang, China.

Key Innovation Center for Industry-Education Integration of High-Quality and Safety Livestock Production in Jiangxi Province, Jiangxi Agricultural University, Nanchang, China.

出版信息

Front Nutr. 2021 Jun 7;8:675640. doi: 10.3389/fnut.2021.675640. eCollection 2021.

Abstract

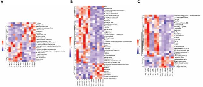
This study aimed to investigate the effects of maternal methyl-donor micronutrient supplementation during gestation on gut microbiota and the fecal metabolic profile in offspring piglets. Forty-three Duroc × Erhualian gilts were assigned to two dietary groups during gestation: control diet (CON) and CON diet supplemented with MET (folic acid, methionine, choline, vitamin B6, and vitamin B12). The body weights of offspring piglets were recorded at birth and weaning. Besides this, fresh fecal samples of offspring piglets were collected at 7, 14, and 21 days. The gut microbiota composition, metabolic profile, and short-chain fatty acid (SCFA) profiles in the fecal samples were determined using 16S rDNA sequencing, liquid chromatography-mass spectrometry metabolomics, and gas chromatography methods, respectively. The results showed that maternal methyl-donor micronutrient supplementation increased the microbiota diversity and uniformity in feces of offspring piglets as indicated by increased Shannon and Simpson indices at 7 days, and greater Simpson, ACE, Chao1 and observed species indices at 21 days. Specifically, at the phylum level, the relative abundance of Firmicutes and the Firmicutes to Bacteroidetes ratio were elevated by maternal treatment. At the genus level, the relative abundance of SCFA-producing , and , and lactate-producing as well as , and were increased in the MET group. The metabolic analyses show that maternal methyl-donor micronutrient addition increased the concentrations of individual and total SCFAs of 21-day piglets and increased metabolism mainly involving amino acids, pyrimidine, and purine biosynthesis. Collectively, maternal methyl-donor micronutrient addition altered gut microbiota and the fecal metabolic profile, resulting in an improved weaning weight of offspring piglets.

摘要

本研究旨在探讨妊娠期母体补充甲基供体微量营养素对仔猪肠道微生物群和粪便代谢谱的影响。43头杜洛克×二花脸母猪在妊娠期被分为两个日粮组:对照日粮(CON)和添加甲基供体(MET,包括叶酸、蛋氨酸、胆碱、维生素B6和维生素B12)的CON日粮。记录仔猪出生和断奶时的体重。除此之外,在第7、14和21天收集仔猪的新鲜粪便样本。分别采用16S rDNA测序、液相色谱-质谱代谢组学和气相色谱法测定粪便样本中的肠道微生物群组成、代谢谱和短链脂肪酸(SCFA)谱。结果表明,母体补充甲基供体微量营养素增加了仔猪粪便中的微生物群多样性和均匀性,表现为第7天香农指数和辛普森指数增加,第21天辛普森指数、ACE指数、Chao1指数和观测物种指数更高。具体而言,在门水平上,母体处理提高了厚壁菌门的相对丰度以及厚壁菌门与拟杆菌门的比例。在属水平上,MET组中产生SCFA的、和,以及产生乳酸的、和的相对丰度增加。代谢分析表明,母体添加甲基供体微量营养素增加了21日龄仔猪个体SCFA和总SCFA的浓度,并增加了主要涉及氨基酸、嘧啶和嘌呤生物合成的代谢。总体而言,母体添加甲基供体微量营养素改变了肠道微生物群和粪便代谢谱,导致仔猪断奶体重提高。

https://cdn.ncbi.nlm.nih.gov/pmc/blobs/c626/8215270/c05c6919bd9b/fnut-08-675640-g0001.jpg

文献AI研究员

20分钟写一篇综述,助力文献阅读效率提升50倍。

立即体验

用中文搜PubMed

大模型驱动的PubMed中文搜索引擎

马上搜索

文档翻译

学术文献翻译模型,支持多种主流文档格式。

立即体验