Suppr超能文献

蛋白质模拟淀粉样蛋白抑制剂可有效消除癌症相关的突变型p53聚集并恢复肿瘤抑制功能。

Protein mimetic amyloid inhibitor potently abrogates cancer-associated mutant p53 aggregation and restores tumor suppressor function.

作者信息

Palanikumar L, Karpauskaite Laura, Al-Sayegh Mohamed, Chehade Ibrahim, Alam Maheen, Hassan Sarah, Maity Debabrata, Ali Liaqat, Kalmouni Mona, Hunashal Yamanappa, Ahmed Jemil, Houhou Tatiana, Karapetyan Shake, Falls Zackary, Samudrala Ram, Pasricha Renu, Esposito Gennaro, Afzal Ahmed J, Hamilton Andrew D, Kumar Sunil, Magzoub Mazin

机构信息

Biology Program, Division of Science, New York University Abu Dhabi, Saadiyat Island Campus, Abu Dhabi, United Arab Emirates.

Department of Biology, SBA School of Science and Engineering, Lahore University of Management Sciences, Lahore, Pakistan.

出版信息

Nat Commun. 2021 Jun 25;12(1):3962. doi: 10.1038/s41467-021-23985-1.

Abstract

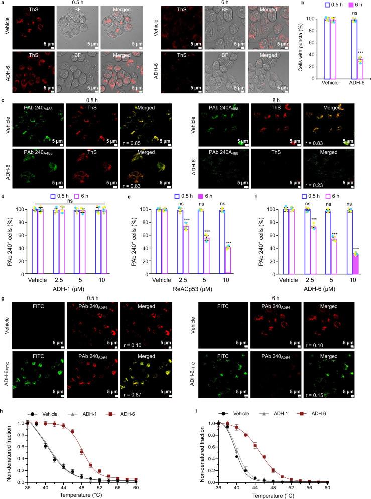
Missense mutations in p53 are severely deleterious and occur in over 50% of all human cancers. The majority of these mutations are located in the inherently unstable DNA-binding domain (DBD), many of which destabilize the domain further and expose its aggregation-prone hydrophobic core, prompting self-assembly of mutant p53 into inactive cytosolic amyloid-like aggregates. Screening an oligopyridylamide library, previously shown to inhibit amyloid formation associated with Alzheimer's disease and type II diabetes, identified a tripyridylamide, ADH-6, that abrogates self-assembly of the aggregation-nucleating subdomain of mutant p53 DBD. Moreover, ADH-6 targets and dissociates mutant p53 aggregates in human cancer cells, which restores p53's transcriptional activity, leading to cell cycle arrest and apoptosis. Notably, ADH-6 treatment effectively shrinks xenografts harboring mutant p53, while exhibiting no toxicity to healthy tissue, thereby substantially prolonging survival. This study demonstrates the successful application of a bona fide small-molecule amyloid inhibitor as a potent anticancer agent.

摘要

p53基因中的错义突变具有严重的有害性,在超过50%的人类癌症中都会出现。这些突变大多位于本质上不稳定的DNA结合结构域(DBD),其中许多突变会进一步破坏该结构域的稳定性,并暴露出其易于聚集的疏水核心,促使突变型p53自组装成无活性的胞质淀粉样聚集体。通过筛选一个先前已被证明能抑制与阿尔茨海默病和II型糖尿病相关的淀粉样蛋白形成的寡聚吡啶酰胺文库,鉴定出一种三联吡啶酰胺ADH-6,它能消除突变型p53 DBD聚集成核亚结构域的自组装。此外,ADH-6靶向并解离人类癌细胞中的突变型p53聚集体,恢复p53的转录活性,导致细胞周期停滞和凋亡。值得注意的是,ADH-6治疗能有效缩小携带突变型p53的异种移植瘤,同时对健康组织无毒性,从而显著延长生存期。这项研究证明了一种真正的小分子淀粉样蛋白抑制剂作为一种有效的抗癌药物的成功应用。

https://cdn.ncbi.nlm.nih.gov/pmc/blobs/f0e6/8233319/27427775fb9e/41467_2021_23985_Fig1_HTML.jpg

文献AI研究员

20分钟写一篇综述,助力文献阅读效率提升50倍。

立即体验

用中文搜PubMed

大模型驱动的PubMed中文搜索引擎

马上搜索

文档翻译

学术文献翻译模型,支持多种主流文档格式。

立即体验