Suppr超能文献

激活的 T 细胞来源的外泌体 PD-1 减轻三阴性乳腺癌中 PD-L1 诱导的免疫功能障碍。

Activated T cell-derived exosomal PD-1 attenuates PD-L1-induced immune dysfunction in triple-negative breast cancer.

机构信息

3rd Department of Breast Cancer Prevention, Treatment and Research Center; Key Laboratory of Breast Cancer Prevention and Therapy (Ministry of Education); Tianjin's Clinical Research Center for Cancer; Key Laboratory of Cancer Prevention and Therapy, Tianjin; National Clinical Research Center for Cancer, Tianjin Medical University Cancer Institute and Hospital, Tianjin, PR China.

Department of Molecular and Cellular Oncology, The University of Texas MD Anderson Cancer Center, Houston, TX, USA.

出版信息

Oncogene. 2021 Aug;40(31):4992-5001. doi: 10.1038/s41388-021-01896-1. Epub 2021 Jun 25.

Abstract

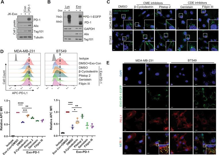
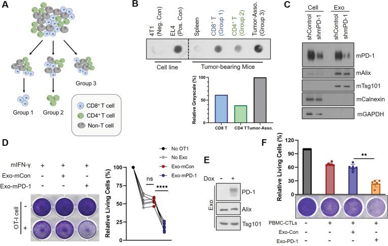
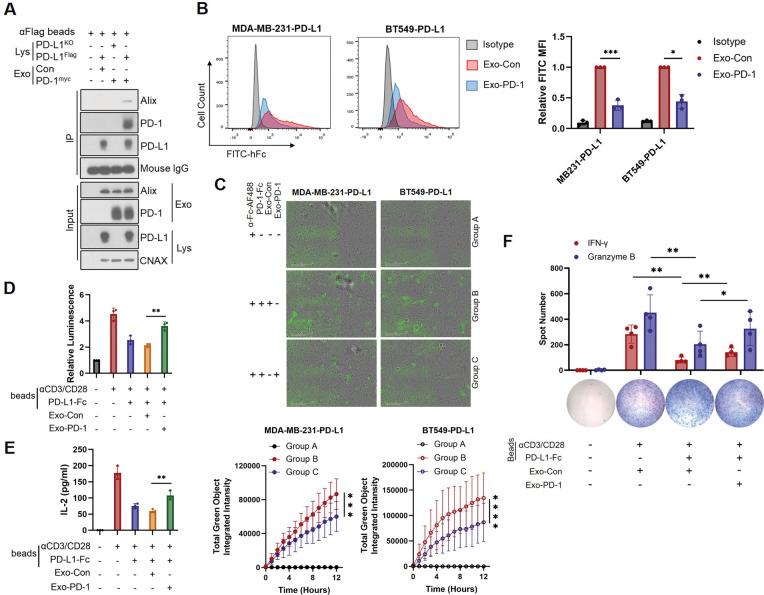
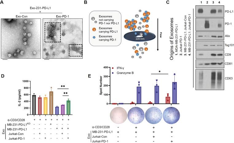
Programmed cell death 1 (PD-1) is widely expressed in tumor-infiltrating lymphocytes (TILs) of triple-negative breast cancer (TNBC). As a dominant inhibitory immune checkpoint (ICP) receptor, cell surface PD-1 is well-known to transduce negative signaling of effector T cell activity during cell-cell contact. However, despite its well-documented inhibitory effects, higher PD-1 expression in TILs is significantly associated with longer survival in TNBC patients. This phenomenon raises an interesting question whether PD-1 harbors positive activity to enhance anti-tumor immunity. Here, we show that PD-1 is secreted in an exosomal form by activated T cells and can remotely interact with either cell surface or exosomal programmed death-ligand 1 (PD-L1), induce PD-L1 internalization via clathrin-mediated endocytosis, and thereby prevent subsequent cellular PD-L1: PD-1 interaction, restoring tumor surveillance through attenuating PD-L1-induced suppression of tumor-specific cytotoxic T cell activity. Our results, through revealing an anti-PD-L1 function of exosomal PD-1, provide a positive role to enhance cytotoxic T cell activity and a potential therapeutic strategy of modifying the exosome surface with membrane-bound inhibitory ICP receptors to attenuate the suppressive tumor immune microenvironment.

摘要

程序性细胞死亡蛋白 1(PD-1)广泛表达于三阴性乳腺癌(TNBC)的肿瘤浸润淋巴细胞(TIL)中。作为主要的抑制性免疫检查点(ICP)受体,细胞表面 PD-1 在细胞间接触时,已知可传递效应 T 细胞活性的负信号。然而,尽管其抑制作用已有充分记录,但 TIL 中较高的 PD-1 表达与 TNBC 患者的更长生存时间显著相关。这种现象提出了一个有趣的问题,即 PD-1 是否具有增强抗肿瘤免疫的积极作用。在这里,我们表明激活的 T 细胞以细胞外小体形式分泌 PD-1,并且可以远程与细胞表面或细胞外 PD-1 配体 1(PD-L1)相互作用,通过网格蛋白介导的内吞作用诱导 PD-L1 内化,从而防止随后的细胞 PD-L1:PD-1 相互作用,通过减弱 PD-L1 诱导的对肿瘤特异性细胞毒性 T 细胞活性的抑制作用来恢复肿瘤监视。我们的结果通过揭示细胞外 PD-1 的抗 PD-L1 功能,为增强细胞毒性 T 细胞活性提供了积极作用,并为修饰带有膜结合抑制性 ICP 受体的外体表面以减轻抑制性肿瘤免疫微环境提供了一种潜在的治疗策略。

https://cdn.ncbi.nlm.nih.gov/pmc/blobs/1326/8342306/7863dafd5715/41388_2021_1896_Fig1_HTML.jpg

文献AI研究员

20分钟写一篇综述,助力文献阅读效率提升50倍。

立即体验

用中文搜PubMed

大模型驱动的PubMed中文搜索引擎

马上搜索

文档翻译

学术文献翻译模型,支持多种主流文档格式。

立即体验