Suppr超能文献

环状ACTR2通过介导糖尿病肾病中miR-205-5p/HMGA2轴加重高糖诱导的人肾系膜细胞功能障碍。

Circ-ACTR2 aggravates the high glucose-induced cell dysfunction of human renal mesangial cells through mediating the miR-205-5p/HMGA2 axis in diabetic nephropathy.

作者信息

Yun Jie, Ren Jinyu, Liu Yufei, Dai Lijuan, Song Liqun, Ma Xiaopeng, Luo Shan, Song Yexu

机构信息

Department of Nephrology, First Affiliated Hospital, Heilongjiang University of Chinese Medicine, Harbin, China.

Department of Encephalopathy, Second Hospital Affiliated to Heilongjiang University of Chinese Medicine, Harbin, China.

出版信息

Diabetol Metab Syndr. 2021 Jun 26;13(1):72. doi: 10.1186/s13098-021-00692-x.

Abstract

BACKGROUND

Circular RNAs (circRNAs) have been considered as pivotal biomarkers in Diabetic nephropathy (DN). CircRNA ARP2 actin-related protein 2 homolog (circ-ACTR2) could promote the HG-induced cell injury in DN. However, how circ-ACTR2 acts in DN is still unclear. This study aimed to explore the molecular mechanism of circ-ACTR2 in DN progression, intending to provide support for the diagnostic and therapeutic potentials of circ-ACTR2 in DN.

METHODS

RNA expression analysis was conducted by the quantitative reverse transcription-polymerase chain reaction (qRT-PCR). Cell growth was measured via Cell Counting Kit-8 and EdU assays. Inflammatory response was assessed by Enzyme-linked immunosorbent assay. The protein detection was performed via western blot. Oxidative stress was evaluated by the commercial kits. The molecular interaction was affirmed through dual-luciferase reporter and RNA immunoprecipitation assays.

RESULTS

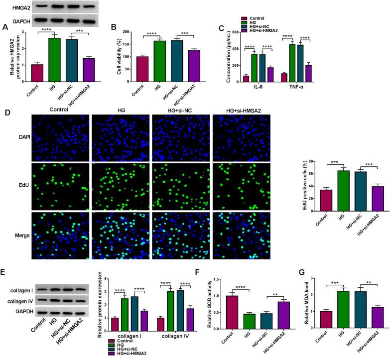
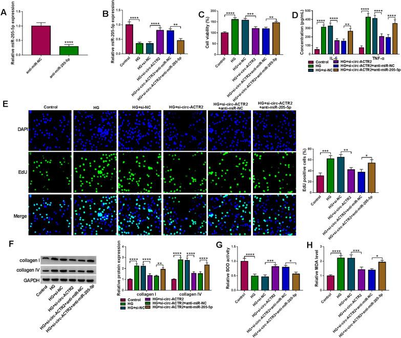
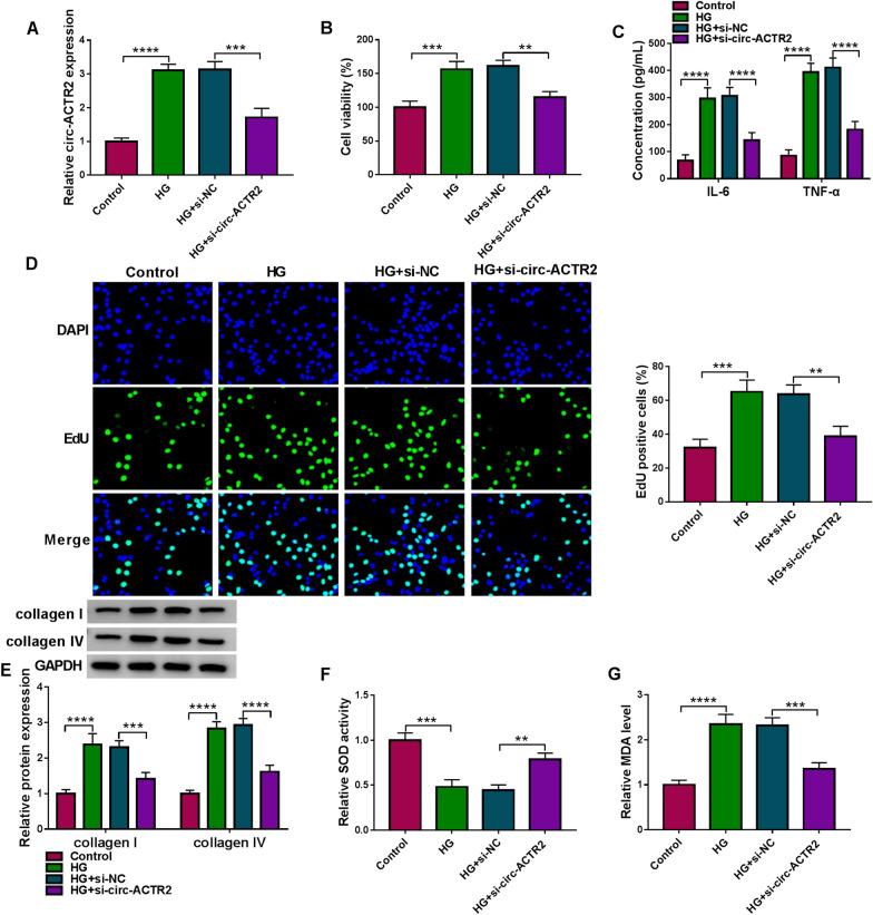
Circ-ACTR2 level was upregulated in DN samples and high glucose (HG)-treated human renal mesangial cells (HRMCs). Silencing the circ-ACTR2 expression partly abolished the HG-induced cell proliferation, inflammation and extracellular matrix accumulation and oxidative stress in HRMCs. Circ-ACTR2 was confirmed as a sponge for miR-205-5p. Circ-ACTR2 regulated the effects of HG on HRMCs by targeting miR-205-5p. MiR-205-5p directly targeted high-mobility group AT-hook 2 (HMGA2), and HMGA2 downregulation also protected against cell injury in HG-treated HRMCs. HG-mediated cell dysfunction was repressed by miR-205-5p/HMGA2 axis. Moreover, circ-ACTR2 increased the expression of HMGA2 through the sponge effect on miR-205-5p in HG-treated HRMCs.

CONCLUSION

All data have manifested that circ-ACTR2 contributed to the HG-induced DN progression in HRMCs by the mediation of miR-205-5p/HMGA2 axis.

摘要

背景

环状RNA(circRNAs)被认为是糖尿病肾病(DN)的关键生物标志物。环状RNA肌动蛋白相关蛋白2同源物(circ-ACTR2)可促进糖尿病肾病中高糖(HG)诱导的细胞损伤。然而,circ-ACTR2在糖尿病肾病中的作用机制仍不清楚。本研究旨在探讨circ-ACTR2在糖尿病肾病进展中的分子机制,为circ-ACTR2在糖尿病肾病中的诊断和治疗潜力提供支持。

方法

通过定量逆转录-聚合酶链反应(qRT-PCR)进行RNA表达分析。通过细胞计数试剂盒-8和EdU检测法测量细胞生长。通过酶联免疫吸附测定评估炎症反应。通过蛋白质印迹法进行蛋白质检测。通过商业试剂盒评估氧化应激。通过双荧光素酶报告基因和RNA免疫沉淀测定法确认分子相互作用。

结果

circ-ACTR2水平在糖尿病肾病样本和高糖(HG)处理的人肾系膜细胞(HRMCs)中上调。沉默circ-ACTR2表达部分消除了HG诱导的HRMCs细胞增殖、炎症、细胞外基质积累和氧化应激。circ-ACTR2被确认为miR-205-5p的海绵。circ-ACTR2通过靶向miR-205-5p调节HG对HRMCs的影响。miR-205-5p直接靶向高迁移率族AT钩蛋白2(HMGA2),HMGA2的下调也可保护HG处理的HRMCs免受细胞损伤。HG介导的细胞功能障碍被miR-205-5p/HMGA2轴抑制。此外,circ-ACTR2通过对HG处理的HRMCs中miR-205-5p的海绵效应增加了HMGA2的表达。

结论

所有数据表明,circ-ACTR2通过miR-205-5p/HMGA2轴的介导促进了HG诱导的HRMCs中糖尿病肾病的进展。

https://cdn.ncbi.nlm.nih.gov/pmc/blobs/48c1/8236153/6de1bf2271c8/13098_2021_692_Fig1_HTML.jpg

文献AI研究员

20分钟写一篇综述,助力文献阅读效率提升50倍。

立即体验

用中文搜PubMed

大模型驱动的PubMed中文搜索引擎

马上搜索

文档翻译

学术文献翻译模型,支持多种主流文档格式。

立即体验