Suppr超能文献

一种新型的Circ_Arf3/miR-452-5p/Mbnl1轴在高糖条件下调节小鼠系膜细胞的增殖及纤维化相关蛋白的表达。

A Novel Circ_Arf3/miR-452-5p/Mbnl1 Axis Regulates Proliferation and Expression of Fibrosis-Related Proteins of Mouse Mesangial Cells Under High Glucose.

作者信息

Wang Qiong, Zhu Yanting, Dong Qianlan, Zhang Linping, Zhang Wei

机构信息

Kidney Disease and Dialysis Center, Shaanxi Provincial People's Hospital, Xi'an City, Shaanxi, People's Republic of China.

出版信息

Diabetes Metab Syndr Obes. 2023 Jul 11;16:2105-2116. doi: 10.2147/DMSO.S400530. eCollection 2023.

Abstract

BACKGROUND

Diabetic nephropathy (DN) is a serious microvascular complication of diabetes that may lead to chronic renal failure and end-stage renal disease. Circular RNAs (circRNAs) play important roles in DN progression. However, the action of circRNA ADP ribosylation factor 3 (circ_Arf3) in high glucose (HG)-induced change is still unclear.

METHODS

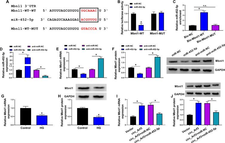
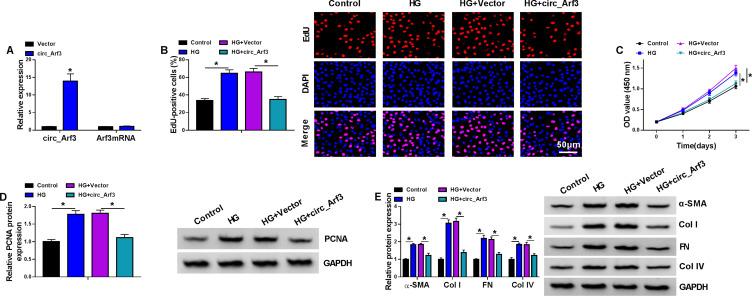
Mouse mesangial cells (MCs) were treated with 30 mM HG as a DN cell model in vitro. Quantitative real-time polymerase chain reaction (qRT-PCR) was employed to examine the expression levels of circ_Arf3, microRNA (miR)-452-5p and muscleblind like splicing regulator 1 (Mbnl1). The proliferation of HG-treated MCs was assessed using 5 Ethynyl 2' deoxyuridine (EdU) and cell counting kit-8 (CCK-8) assays, and the levels of proliferation and fibrosis-related proteins and Mbnl1 were detected by Western blot. Dual-luciferase reporter and RNA pull-down assays were utilized to determine the relationship between miR-452-5p and circ_Arf3 or Mbnl1.

RESULTS

Our results discovered that circ_Arf3 and Mbnl1 were lowly expressed in HG-treated MCs, while miR-452-5p expression was up-regulated. Moreover, circ_Arf3 was mainly located in the cytoplasm and had a ring-like stable structure. Functional assays demonstrated that overexpression of circ_Arf3 prevented cell proliferation and fibrous formation in HG-treated MCs. Circ_Arf3 could sponge miR-452-5p, and the effect of circ_Arf3 overexpression was reversed by enhanced expression of miR-452-5p. Mbnl1 was a direct target of miR-452-5p. Knockdown of Mbnl1 abolished the suppressive effects of miR-452-5p inhibitor on proliferation and fibrosis-related protein expression in HG-treated MCs. Moreover, circ_Arf3 regulated Mbnl1 through miR-452-5p.

CONCLUSION

Overexpression of circ_Arf3 prevents cell proliferation and fibrous formation in HG-treated MCs by regulating the expression of Mbnl1 via miR-452-5p.

摘要

背景

糖尿病肾病(DN)是糖尿病一种严重的微血管并发症,可导致慢性肾衰竭和终末期肾病。环状RNA(circRNAs)在DN进展中起重要作用。然而,环状RNA ADP核糖基化因子3(circ_Arf3)在高糖(HG)诱导变化中的作用仍不清楚。

方法

体外将小鼠系膜细胞(MCs)用30 mM HG处理作为DN细胞模型。采用定量实时聚合酶链反应(qRT-PCR)检测circ_Arf3、微小RNA(miR)-452-5p和肌肉盲样剪接调节因子1(Mbnl1)的表达水平。使用5-乙炔基-2'-脱氧尿苷(EdU)和细胞计数试剂盒-8(CCK-8)检测法评估HG处理的MCs的增殖情况,并通过蛋白质免疫印迹法检测增殖和纤维化相关蛋白以及Mbnl1的水平。利用双荧光素酶报告基因和RNA下拉实验确定miR-452-5p与circ_Arf3或Mbnl1之间的关系。

结果

我们的结果发现,在HG处理的MCs中circ_Arf3和Mbnl1低表达,而miR-452-5p表达上调。此外,circ_Arf3主要位于细胞质中,具有环状稳定结构。功能实验表明,circ_Arf3的过表达可抑制HG处理的MCs中的细胞增殖和纤维形成。Circ_Arf3可以吸附miR-452-5p,miR-452-5p表达增强可逆转circ_Arf3过表达的作用。Mbnl1是miR-452-5p的直接靶点。敲低Mbnl1可消除miR-452-5p抑制剂对HG处理的MCs中增殖和纤维化相关蛋白表达的抑制作用。此外,circ_Arf3通过miR-452-5p调节Mbnl1。

结论

circ_Arf3的过表达通过miR-452-5p调节Mbnl1的表达,从而抑制HG处理的MCs中的细胞增殖和纤维形成。

https://cdn.ncbi.nlm.nih.gov/pmc/blobs/80ca/10349572/be1106f0ded5/DMSO-16-2105-g0001.jpg

文献AI研究员

20分钟写一篇综述,助力文献阅读效率提升50倍。

立即体验

用中文搜PubMed

大模型驱动的PubMed中文搜索引擎

马上搜索

文档翻译

学术文献翻译模型,支持多种主流文档格式。

立即体验