Suppr超能文献

一种新型的与年龄相关的环状RNA Circ-ATXN2抑制大鼠脂肪组织来源的基质细胞增殖、促进细胞死亡和脂肪生成。

A Novel Age-Related Circular RNA Circ-ATXN2 Inhibits Proliferation, Promotes Cell Death and Adipogenesis in Rat Adipose Tissue-Derived Stromal Cells.

作者信息

Song Xing-Hui, He Ning, Xing Yue-Ting, Jin Xiao-Qin, Li Yan-Wei, Liu Shuang-Shuang, Gao Zi-Ying, Guo Chun, Wang Jia-Jia, Huang Ying-Ying, Hu Hu, Wang Lin-Lin

机构信息

Core Facilities, Zhejiang University School of Medicine, Hangzhou, China.

Department of Basic Medicine Sciences and Department of Orthopaedics of Sir Run Run Shaw Hospital, Zhejiang University School of Medicine, Hangzhou, China.

出版信息

Front Genet. 2021 Nov 9;12:761926. doi: 10.3389/fgene.2021.761926. eCollection 2021.

Abstract

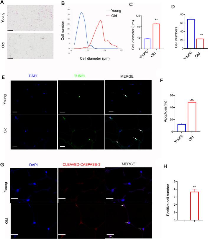
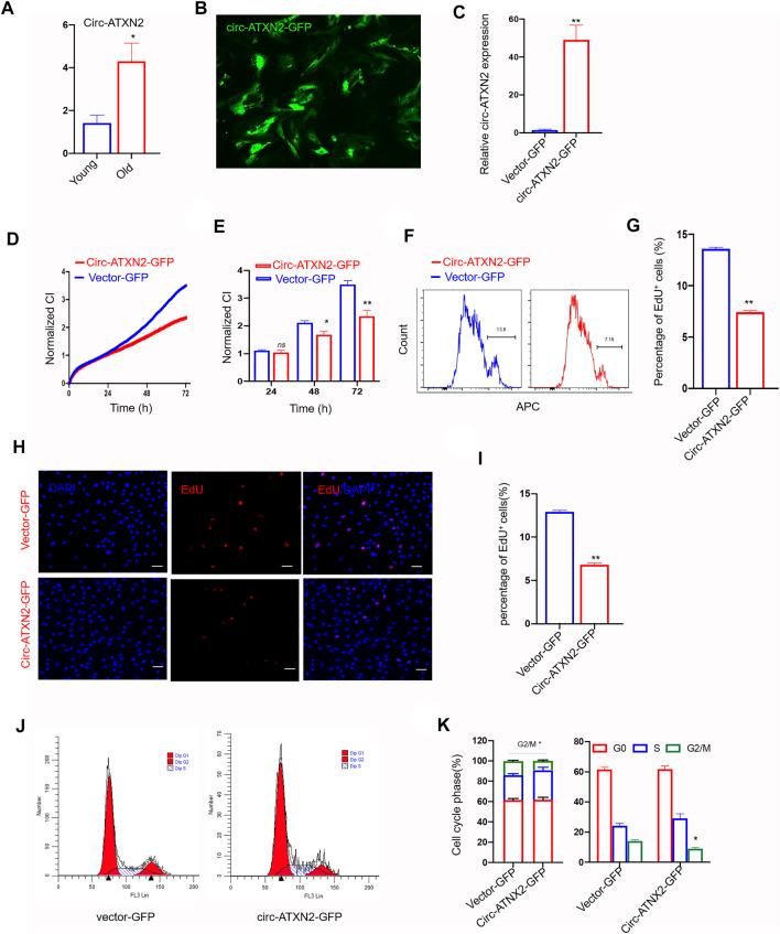
Adipose tissue-derived stromal cells are promising candidates investigating the stem cell-related treatment. However, their proportion and utility in the human body decline with time, rendering stem cells incompetent to complete repair processes . The involvement of circRNAs in the aging process is poorly understood. Rat subcutaneous adipose tissue from 10-week-old and 27-month-old rats were used for hematoxylin and eosin (H and E) staining, TUNEL staining, and circRNA sequencing. Rat adipose tissue-derived stromal cells were cultured and overexpressed with circ-ATXN2. Proliferation was examined using xCELLigence real-time cell analysis, EdU staining, and cell cycle assay. Apoptosis was induced by CoCl2 and examined using flow cytometry. RT-PCR assay and Oil Red O staining were used to measure adipogenesis at 48 h and 14 days, respectively. H and E staining showed that the diameter of adipocytes increased; however, the number of cells decreased in old rats. TUNEL staining showed that the proportion of apoptotic cells was increased in old rats. A total of 4,860 and 4,952 circRNAs was detected in young and old rats, respectively. Among them, 67 circRNAs exhibited divergent expression between the two groups (fold change ≥2, ≤ 0.05), of which 33 were upregulated (49.3%) and 34 were downregulated (50.7%). The proliferation of circ-ATXN2-overexpressing cells decreased significantly , which was further validated by xCELLigence real-time cell analysis, EdU staining, and cell cycle assay. Overexpression of circ-ATXN2 significantly increased the total apoptotic rate from 5.78 ± 0.46% to 11.97 ± 1.61%, early apoptotic rate from 1.76 ± 0.22% to 5.50 ± 0.66%, and late apoptosis rate from 4.02 ± 0.25% to 6.47 ± 1.06% in adipose tissue-derived stromal cells. Furthermore, in circ-ATXN2-overexpressing cells, RT-PCR assay revealed that the expression levels of adipose differentiation-related genes and were increased and the Oil Red O staining assay showed more lipid droplets. Our study revealed the expression profile of circRNAs in the adipose tissue of old rats. We found a novel age-related circular RNA-circ-ATXN2-that inhibits proliferation and promotes cell death and adipogenesis in rat adipose tissue-derived stromal cells.

摘要

脂肪组织来源的基质细胞是研究干细胞相关治疗的有前景的候选细胞。然而,它们在人体内的比例和效用会随着时间下降,导致干细胞无法完成修复过程。人们对环状RNA(circRNAs)在衰老过程中的作用了解甚少。使用10周龄和27月龄大鼠的皮下脂肪组织进行苏木精和伊红(H&E)染色、TUNEL染色以及circRNA测序。培养大鼠脂肪组织来源的基质细胞并使其过表达circ-ATXN2。使用xCELLigence实时细胞分析、EdU染色和细胞周期分析检测细胞增殖情况。用氯化钴诱导细胞凋亡并通过流式细胞术进行检测。分别在48小时和14天时使用RT-PCR检测和油红O染色来测量脂肪生成。H&E染色显示老年大鼠脂肪细胞直径增大,但细胞数量减少。TUNEL染色显示老年大鼠凋亡细胞比例增加。在年轻和老年大鼠中分别检测到4860个和4952个circRNAs。其中,67个circRNAs在两组之间表现出差异表达(倍数变化≥2,≤0.05),其中33个上调(49.3%),34个下调(50.7%)。circ-ATXN2过表达细胞的增殖显著降低,xCELLigence实时细胞分析、EdU染色和细胞周期分析进一步验证了这一点。circ-ATXN2的过表达使脂肪组织来源的基质细胞的总凋亡率从5.78±0.46%显著增加到11.97±1.61%,早期凋亡率从1.76±0.22%增加到5.50±0.66%,晚期凋亡率从4.02±0.25%增加到6.47±1.06%。此外,在circ-ATXN2过表达细胞中,RT-PCR检测显示脂肪分化相关基因和的表达水平升高,油红O染色显示脂滴增多。我们的研究揭示了老年大鼠脂肪组织中circRNAs的表达谱。我们发现了一种新的与年龄相关的环状RNA——circ-ATXN2,它在大鼠脂肪组织来源的基质细胞中抑制增殖、促进细胞死亡和脂肪生成。

https://cdn.ncbi.nlm.nih.gov/pmc/blobs/0280/8630790/8e7475bbb185/fgene-12-761926-g001.jpg

文献AI研究员

20分钟写一篇综述,助力文献阅读效率提升50倍。

立即体验

用中文搜PubMed

大模型驱动的PubMed中文搜索引擎

马上搜索

文档翻译

学术文献翻译模型,支持多种主流文档格式。

立即体验