Suppr超能文献

柴胡桂枝干姜汤通过JNK/mTOR信号通路改善胰腺纤维化

Chaihu Guizhi Ganjiang Decoction Ameliorates Pancreatic Fibrosis via JNK/mTOR Signaling Pathway.

作者信息

Cui Lihua, Li Caixia, Shang Ye, Li Dihua, Zhuo Yuzhen, Yang Lei, Cui Naiqiang, Li Yuhong, Zhang Shukun

机构信息

Tianjin Key Laboratory of Acute Abdomen Disease Associated Organ Injury and ITCWM Repair, Institute of Acute Abdominal Diseases of Integrated Traditional Chinese and Western Medicine, Tianjin Nankai Hospital, Nankai Clinical College, Tianjin Medical University, Tianjin, China.

Institute of TCM, Tianjin University of Traditional Chinese Medicine, Tianjin, China.

出版信息

Front Pharmacol. 2021 Jun 10;12:679557. doi: 10.3389/fphar.2021.679557. eCollection 2021.

Abstract

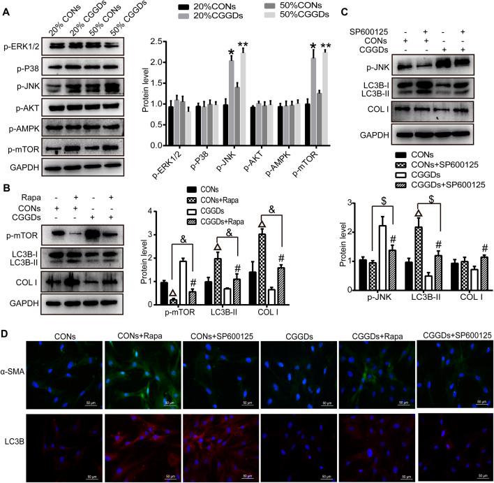
Pancreatic fibrosis is a pathological characteristic of chronic pancreatitis (CP) and pancreatic cancer. Chaihu Guizhi Ganjiang Decoction (CGGD) is a traditional Chinese medicine, which is widely used in the clinical treatment of digestive diseases. However, the potential anti-fibrosis mechanism of CGGD in treating CP remains unclear. Here, we conducted a series of experiments to examine the effect of CGGD on the CP rat model and primary isolated pancreatic stellate cells (PSCs). The results revealed that CGGD attenuated pancreatic damage, decreased collagen deposition, and inhibited PSC activation in the pancreas of CP rats. However, compared with the CP group, CGGD had no effect on body weight and serum amylase and lipase. In addition, CGGD suppressed autophagy by downregulating Atg5, Beclin-1, and LC3B and facilitated phosphorylation of mTOR and JNK in pancreatic tissues and PSCs. Moreover, the CGGD-containing serum also decreased LC3B or collagen I expression after rapamycin (mTOR inhibitor) or SP600125 (JNK inhibitor) treatment in PSCs. In conclusion, CGGD attenuated pancreatic fibrosis and PSC activation, possibly by suppressing autophagy of PSCs through the JNK/mTOR signaling pathway.

摘要

胰腺纤维化是慢性胰腺炎(CP)和胰腺癌的病理特征。柴胡桂枝干姜汤(CGGD)是一种中药,广泛应用于消化系统疾病的临床治疗。然而,CGGD治疗CP的潜在抗纤维化机制仍不清楚。在此,我们进行了一系列实验,以研究CGGD对CP大鼠模型和原代分离的胰腺星状细胞(PSC)的影响。结果显示,CGGD减轻了胰腺损伤,减少了胶原蛋白沉积,并抑制了CP大鼠胰腺中PSC的激活。然而,与CP组相比,CGGD对体重以及血清淀粉酶和脂肪酶没有影响。此外,CGGD通过下调Atg5、Beclin-1和LC3B抑制自噬,并促进胰腺组织和PSC中mTOR和JNK的磷酸化。此外,在PSC中用雷帕霉素(mTOR抑制剂)或SP600125(JNK抑制剂)处理后,含CGGD的血清也降低了LC3B或胶原蛋白I的表达。总之,CGGD可能通过JNK/mTOR信号通路抑制PSC的自噬,从而减轻胰腺纤维化和PSC激活。

https://cdn.ncbi.nlm.nih.gov/pmc/blobs/fd25/8223066/af58f1d2b3c2/fphar-12-679557-g001.jpg

文献AI研究员

20分钟写一篇综述,助力文献阅读效率提升50倍。

立即体验

用中文搜PubMed

大模型驱动的PubMed中文搜索引擎

马上搜索

文档翻译

学术文献翻译模型,支持多种主流文档格式。

立即体验