Suppr超能文献

在黑曲霉的基因组规模代谢模型中整合酶约束条件可改善表型预测。

Integration of enzyme constraints in a genome-scale metabolic model of Aspergillus niger improves phenotype predictions.

作者信息

Zhou Jingru, Zhuang Yingping, Xia Jianye

机构信息

State Key Laboratory of Bioreactor Engineering, East China University of Science and Technology, Shanghai, 200237, China.

Tianjin Institute of Industrial Biotechnology, Chinese Academy of Science, Tianjin, 300308, China.

出版信息

Microb Cell Fact. 2021 Jun 30;20(1):125. doi: 10.1186/s12934-021-01614-2.

Abstract

BACKGROUND

Genome-scale metabolic model (GSMM) is a powerful tool for the study of cellular metabolic characteristics. With the development of multi-omics measurement techniques in recent years, new methods that integrating multi-omics data into the GSMM show promising effects on the predicted results. It does not only improve the accuracy of phenotype prediction but also enhances the reliability of the model for simulating complex biochemical phenomena, which can promote theoretical breakthroughs for specific gene target identification or better understanding the cell metabolism on the system level.

RESULTS

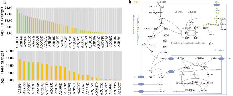
Based on the basic GSMM model iHL1210 of Aspergillus niger, we integrated large-scale enzyme kinetics and proteomics data to establish a GSMM based on enzyme constraints, termed a GEM with Enzymatic Constraints using Kinetic and Omics data (GECKO). The results show that enzyme constraints effectively improve the model's phenotype prediction ability, and extended the model's potential to guide target gene identification through predicting metabolic phenotype changes of A. niger by simulating gene knockout. In addition, enzyme constraints significantly reduced the solution space of the model, i.e., flux variability over 40.10% metabolic reactions were significantly reduced. The new model showed also versatility in other aspects, like estimating large-scale [Formula: see text] values, predicting the differential expression of enzymes under different growth conditions.

CONCLUSIONS

This study shows that incorporating enzymes' abundance information into GSMM is very effective for improving model performance with A. niger. Enzyme-constrained model can be used as a powerful tool for predicting the metabolic phenotype of A. niger by incorporating proteome data. In the foreseeable future, with the fast development of measurement techniques, and more precise and rich proteomics quantitative data being obtained for A. niger, the enzyme-constrained GSMM model will show greater application space on the system level.

摘要

背景

基因组规模代谢模型(GSMM)是研究细胞代谢特征的有力工具。近年来,随着多组学测量技术的发展,将多组学数据整合到GSMM中的新方法对预测结果显示出有前景的效果。它不仅提高了表型预测的准确性,还增强了模型模拟复杂生化现象的可靠性,这可以促进特定基因靶点识别的理论突破,或在系统水平上更好地理解细胞代谢。

结果

基于黑曲霉的基本GSMM模型iHL1210,我们整合了大规模酶动力学和蛋白质组学数据,建立了一个基于酶约束的GSMM,称为使用动力学和组学数据的酶约束基因组规模代谢模型(GECKO)。结果表明,酶约束有效地提高了模型的表型预测能力,并通过模拟基因敲除预测黑曲霉的代谢表型变化,扩展了模型指导靶点基因识别的潜力。此外,酶约束显著降低了模型的解空间,即超过40.10%的代谢反应通量变异性显著降低。新模型在其他方面也表现出通用性,如估计大规模[公式:见正文]值、预测不同生长条件下酶的差异表达。

结论

本研究表明,将酶的丰度信息纳入GSMM对提高黑曲霉模型性能非常有效。酶约束模型可以作为一种强大的工具,通过纳入蛋白质组数据来预测黑曲霉的代谢表型。在可预见的未来,随着测量技术的快速发展,以及获得更精确、丰富的黑曲霉蛋白质组学定量数据,酶约束的GSMM模型将在系统水平上显示出更大的应用空间。

https://cdn.ncbi.nlm.nih.gov/pmc/blobs/4452/8247156/cc0a47750c83/12934_2021_1614_Fig1_HTML.jpg

文献AI研究员

20分钟写一篇综述,助力文献阅读效率提升50倍。

立即体验

用中文搜PubMed

大模型驱动的PubMed中文搜索引擎

马上搜索

文档翻译

学术文献翻译模型,支持多种主流文档格式。

立即体验