Suppr超能文献

并通过影响唾液酸受体的合成在流感病毒的吸附中发挥重要作用。

and Play an Important Role in the Adsorption of Influenza Virus by Affecting the Synthesis of Sialic Acid Receptors.

机构信息

State Key Laboratory of Agricultural Microbiology, College of Veterinary Medicine, Huazhong Agricultural University, Wuhan 430070, China.

College of Veterinary Medicine, Huazhong Agricultural University, Wuhan 430070, China.

出版信息

Int J Mol Sci. 2021 Jun 4;22(11):6081. doi: 10.3390/ijms22116081.

Abstract

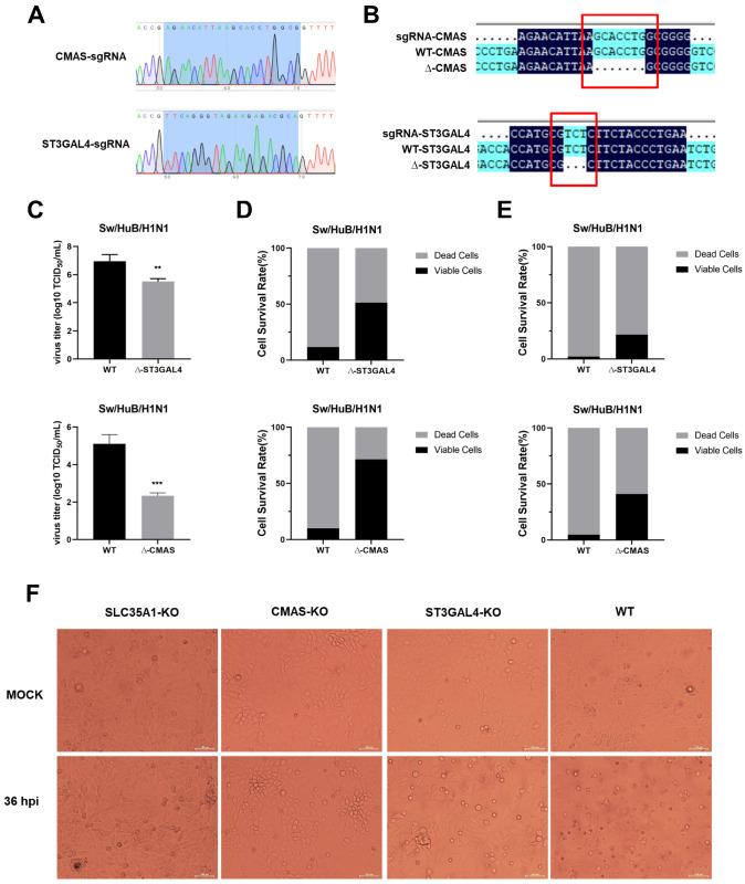
Influenza A viruses (IAVs) initiate infection by attaching Hemagglutinin (HA) on the viral envelope to sialic acid (SA) receptors on the cell surface. Importantly, HA of human IAVs has a higher affinity for α-2,6-linked SA receptors, and avian strains prefer α-2,3-linked SA receptors, whereas swine strains have a strong affinity for both SA receptors. Host gene and were found to be essential for IAV attachment and entry. Loss of and hindered the synthesis of sialic acid receptors, which in turn prevented the adsorption of IAV. Further, the knockout of had an effect on the adsorption of swine, avian and human IAVs. However, knockout prevented the adsorption of swine and avian IAV and the impact on avian IAV was more distinct, whereas it had no effect on the adsorption of human IAV. Collectively, our findings demonstrate that knocking out and negatively regulated IAV replication by inhibiting the synthesis of SA receptors, which also provides new insights into the production of gene-edited animals in the future.

摘要

甲型流感病毒(IAV)通过将病毒包膜上的血凝素(HA)与细胞表面上的唾液酸(SA)受体结合来启动感染。重要的是,人类 IAV 的 HA 与α-2,6 连接的 SA 受体具有更高的亲和力,而禽株更喜欢α-2,3 连接的 SA 受体,而猪株对这两种 SA 受体都具有很强的亲和力。宿主基因和被发现对于 IAV 的附着和进入是必不可少的。和的缺失阻碍了 SA 受体的合成,从而阻止了 IAV 的吸附。此外,的敲除对猪、禽和人流感病毒的吸附都有影响。然而,的敲除阻止了猪和禽 IAV 的吸附,对禽 IAV 的影响更为明显,而对人流感病毒的吸附则没有影响。总之,我们的研究结果表明,通过抑制 SA 受体的合成,敲除和负调控 IAV 的复制,这也为未来基因编辑动物的生产提供了新的见解。

https://cdn.ncbi.nlm.nih.gov/pmc/blobs/ecc4/8200212/9d934d5c0d23/ijms-22-06081-g001.jpg

文献AI研究员

20分钟写一篇综述,助力文献阅读效率提升50倍。

立即体验

用中文搜PubMed

大模型驱动的PubMed中文搜索引擎

马上搜索

文档翻译

学术文献翻译模型,支持多种主流文档格式。

立即体验