Suppr超能文献

mTORC2 调节剂 Homer1 调节成骨细胞系细胞中钙敏感受体的蛋白水平和亚细胞定位。

The mTORC2 Regulator Homer1 Modulates Protein Levels and Sub-Cellular Localization of the CaSR in Osteoblast-Lineage Cells.

机构信息

Discipline of Physiology, School of Medical Sciences and Bosch Institute, Faculty of Medicine and Health, University of Sydney, Sydney, NSW 2006, Australia.

School of Chemical Engineering, University of New South Wales, Sydney, NSW 2033, Australia.

出版信息

Int J Mol Sci. 2021 Jun 17;22(12):6509. doi: 10.3390/ijms22126509.

Abstract

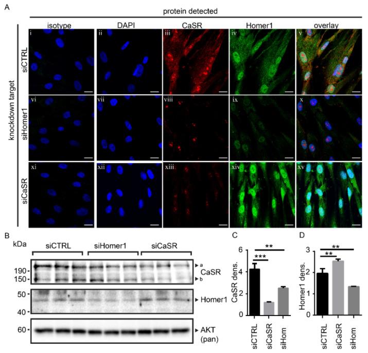
We recently found that, in human osteoblasts, Homer1 complexes to Calcium-sensing receptor (CaSR) and mediates AKT initiation via mechanistic target of rapamycin complex (mTOR) complex 2 (mTORC2) leading to beneficial effects in osteoblasts including β-catenin stabilization and mTOR complex 1 (mTORC1) activation. Herein we further investigated the relationship between Homer1 and CaSR and demonstrate a link between the protein levels of CaSR and Homer1 in human osteoblasts in primary culture. Thus, when siRNA was used to suppress the CaSR, we observed upregulated Homer1 levels, and when siRNA was used to suppress Homer1 we observed downregulated CaSR protein levels using immunofluorescence staining of cultured osteoblasts as well as Western blot analyses of cell protein extracts. This finding was confirmed in vivo as the bone cells from osteoblast specific -/- mice showed increased Homer1 expression compared to wild-type (wt). CaSR and Homer1 protein were both expressed in osteocytes embedded in the long bones of wt mice, and immunofluorescent studies of these cells revealed that Homer1 protein sub-cellular localization was markedly altered in the osteocytes of -/- mice compared to wt. The study identifies additional roles for Homer1 in the control of the protein level and subcellular localization of CaSR in cells of the osteoblast lineage, in addition to its established role of mTORC2 activation downstream of the receptor.

摘要

我们最近发现,在人类成骨细胞中, Homer1 复合物与钙敏感受体(CaSR)结合,并通过雷帕霉素靶蛋白复合物 2(mTORC2)介导 AKT 的起始,从而对成骨细胞产生有益影响,包括β-连环蛋白稳定和 mTOR 复合物 1(mTORC1)的激活。在此,我们进一步研究了 Homer1 和 CaSR 之间的关系,并在原代培养的人类成骨细胞中证明了 CaSR 和 Homer1 蛋白水平之间的联系。因此,当使用 siRNA 抑制 CaSR 时,我们观察到 Homer1 水平上调,而当使用 siRNA 抑制 Homer1 时,我们观察到培养的成骨细胞的免疫荧光染色以及细胞蛋白提取物的 Western blot 分析中 CaSR 蛋白水平下调。这一发现在体内得到了证实,因为来自成骨细胞特异性-/-小鼠的骨细胞与野生型(wt)相比表现出 Homer1 表达增加。CaSR 和 Homer1 蛋白均表达于 wt 小鼠长骨中的骨细胞中,这些细胞的免疫荧光研究表明,与 wt 相比,-/-小鼠的骨细胞中 Homer1 蛋白的亚细胞定位明显改变。该研究确定了 Homer1 在控制成骨细胞系细胞中 CaSR 的蛋白水平和亚细胞定位方面的额外作用,除了其在受体下游激活 mTORC2 的既定作用之外。

https://cdn.ncbi.nlm.nih.gov/pmc/blobs/1c6e/8234890/244228ce868b/ijms-22-06509-g001.jpg

文献AI研究员

20分钟写一篇综述,助力文献阅读效率提升50倍。

立即体验

用中文搜PubMed

大模型驱动的PubMed中文搜索引擎

马上搜索

文档翻译

学术文献翻译模型,支持多种主流文档格式。

立即体验