Suppr超能文献

人骨髓间充质干细胞衍生的外泌体通过调节皮肤角质形成细胞和成纤维细胞的生物学特性并刺激血管生成来促进体外伤口愈合。

Human Mesenchymal Stromal Cell-Derived Exosomes Promote In Vitro Wound Healing by Modulating the Biological Properties of Skin Keratinocytes and Fibroblasts and Stimulating Angiogenesis.

机构信息

Cell and Tissue Engineering Laboratory, Institute of Cellular Biology and Pathology "Nicolae Simionescu", 050568 Bucharest, Romania.

出版信息

Int J Mol Sci. 2021 Jun 9;22(12):6239. doi: 10.3390/ijms22126239.

Abstract

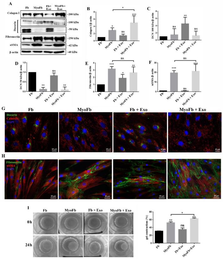
Bone marrow-derived mesenchymal stromal cells (MSCs) are major players in regenerative therapies for wound healing via their paracrine activity, mediated partially by exosomes. Our purpose was to test if MSC-derived exosomes could accelerate wound healing by enhancing the biological properties of the main cell types involved in the key phases of this process. Thus, the effects of exosomes on (i) macrophage activation, (ii) angiogenesis, (iii) keratinocytes and dermal fibroblasts proliferation and migration, and (iv) the capacity of myofibroblasts to regulate the turnover of the extracellular matrix were evaluated. The results showed that, although exosomes did not exhibit anti-inflammatory properties, they stimulated angiogenesis. Exposure of keratinocytes and dermal (myo)fibroblasts to exosomes enhanced their proliferation and migratory capacity. Additionally, exosomes prevented the upregulation of gene expression for type I and III collagen, α-smooth muscle actin, and and , and they increased expression during the fibroblast-myofibroblast transition. The regenerative properties of exosomes were validated using a wound healing skin organotypic model, which exhibited full re-epithelialization upon exosomes exposure. In summary, these data indicate that exosomes enhance the biological properties of keratinocytes, fibroblasts, and endothelial cells, thus providing a reliable therapeutic tool for skin regeneration.

摘要

骨髓间充质基质细胞(MSCs)通过旁分泌作用在伤口愈合的再生治疗中起着重要作用,部分通过外泌体介导。我们的目的是测试 MSC 衍生的外泌体是否可以通过增强参与该过程关键阶段的主要细胞类型的生物学特性来加速伤口愈合。因此,评估了外泌体对(i)巨噬细胞激活、(ii)血管生成、(iii)角质形成细胞和成纤维细胞增殖和迁移,以及(iv)肌成纤维细胞调节细胞外基质周转的能力的影响。结果表明,尽管外泌体没有表现出抗炎特性,但它们刺激了血管生成。将角质形成细胞和成纤维细胞(肌成纤维细胞)暴露于外泌体增强了它们的增殖和迁移能力。此外,外泌体阻止了 I 型和 III 型胶原蛋白、α-平滑肌肌动蛋白和 、 的基因表达上调,并在成纤维细胞-肌成纤维细胞转化过程中增加 表达。使用伤口愈合皮肤器官模型验证了外泌体的再生特性,在外泌体暴露后观察到完全再上皮化。总之,这些数据表明外泌体增强了角质形成细胞、成纤维细胞和内皮细胞的生物学特性,从而为皮肤再生提供了可靠的治疗工具。

https://cdn.ncbi.nlm.nih.gov/pmc/blobs/e92f/8228793/6bbf5410f871/ijms-22-06239-g001.jpg

文献AI研究员

20分钟写一篇综述,助力文献阅读效率提升50倍。

立即体验

用中文搜PubMed

大模型驱动的PubMed中文搜索引擎

马上搜索

文档翻译

学术文献翻译模型,支持多种主流文档格式。

立即体验