Suppr超能文献

自组装多肽水凝胶作为模拟肿瘤微环境的平台

Self-Assembling Polypeptide Hydrogels as a Platform to Recapitulate the Tumor Microenvironment.

作者信息

Lachowski Dariusz, Matellan Carlos, Cortes Ernesto, Saiani Alberto, Miller Aline F, Del Río Hernández Armando E

机构信息

Cellular and Molecular Biomechanics Laboratory, Department of Bioengineering, Faculty of Engineering, South Kensington Campus, Imperial College London, London SW7 2AZ, UK.

Department of Materials, Manchester Institute of Biotechnology, Faculty of Science and Engineering, The University of Manchester, Oxford Road, Manchester M13 9PL, UK.

出版信息

Cancers (Basel). 2021 Jun 30;13(13):3286. doi: 10.3390/cancers13133286.

Abstract

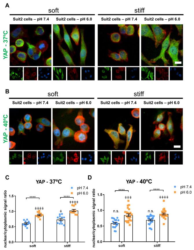
The tumor microenvironment plays a critical role in modulating cancer cell migration, metabolism, and malignancy, thus, highlighting the need to develop in vitro culture systems that can recapitulate its abnormal properties. While a variety of stiffness-tunable biomaterials, reviewed here, have been developed to mimic the rigidity of the tumor extracellular matrix, culture systems that can recapitulate the broader extracellular context of the tumor microenvironment (including pH and temperature) remain comparably unexplored, partially due to the difficulty in independently tuning these parameters. Here, we investigate a self-assembled polypeptide network hydrogel as a cell culture platform and demonstrate that the culture parameters, including the substrate stiffness, extracellular pH and temperature, can be independently controlled. We then use this biomaterial as a cell culture substrate to assess the effect of stiffness, pH and temperature on Suit2 cells, a pancreatic cancer cell line, and demonstrate that these microenvironmental factors can regulate two critical transcription factors in cancer: yes-associated protein 1 (YAP) and hypoxia inducible factor (HIF-1A).

摘要

肿瘤微环境在调节癌细胞迁移、代谢和恶性肿瘤方面起着关键作用,因此,凸显了开发能够重现其异常特性的体外培养系统的必要性。虽然本文综述的各种可调节硬度的生物材料已被开发用于模拟肿瘤细胞外基质的硬度,但能够重现肿瘤微环境更广泛细胞外环境(包括pH值和温度)的培养系统仍相对未被探索,部分原因是难以独立调节这些参数。在这里,我们研究了一种自组装多肽网络水凝胶作为细胞培养平台,并证明包括底物硬度、细胞外pH值和温度在内的培养参数可以独立控制。然后,我们将这种生物材料用作细胞培养底物,以评估硬度、pH值和温度对胰腺癌细胞系Suit2细胞的影响,并证明这些微环境因素可以调节癌症中的两个关键转录因子:Yes相关蛋白1(YAP)和缺氧诱导因子(HIF-1A)。

https://cdn.ncbi.nlm.nih.gov/pmc/blobs/267a/8267709/71958a54eede/cancers-13-03286-g001.jpg

文献AI研究员

20分钟写一篇综述,助力文献阅读效率提升50倍。

立即体验

用中文搜PubMed

大模型驱动的PubMed中文搜索引擎

马上搜索

文档翻译

学术文献翻译模型,支持多种主流文档格式。

立即体验