Suppr超能文献

在各种结构和生化配置的三维模型中对卵巢癌细胞对化疗药物顺铂反应的系统比较评估——一种模型类型是否适用于所有情况?

A Systematic Comparative Assessment of the Response of Ovarian Cancer Cells to the Chemotherapeutic Cisplatin in 3D Models of Various Structural and Biochemical Configurations-Does One Model Type Fit All?

作者信息

Gupta Priyanka, Miller Aline, Olayanju Adedamola, Madhuri Thumuluru Kavitha, Velliou Eirini

机构信息

Centre for 3D Models of Health and Disease, Division of Surgery and Interventional Science, University College London, London W1W 7TY, UK.

Bioprocess and Biochemical Engineering Group (BioProChem), Department of Chemical and Process Engineering, University of Surrey, Surrey GU2 7XH, UK.

出版信息

Cancers (Basel). 2022 Mar 1;14(5):1274. doi: 10.3390/cancers14051274.

Abstract

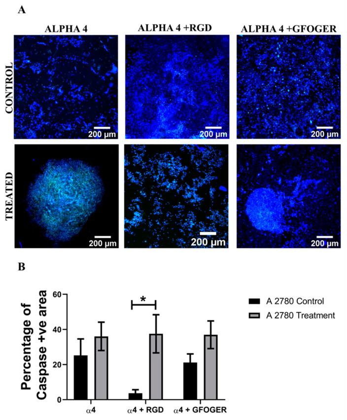
Epithelial Ovarian Cancer (EOC) is a silent, deadly and aggressive gynaecological disease with a relatively low survival rate. This has been attributed, to some extent, to EOC's high recurrence rate and resistance to currently available platinum-based chemotherapeutic treatment methods. Multiple groups have studied and reported the effect of chemotherapeutic agents on various EOC 3D in vitro models. However, there are very few studies wherein a direct comparative study has been carried out between the different in vitro 3D models of EOC and the effect of chemotherapy within them. Herein, we report, for the first time, a direct comprehensive systematic comparative study of three different 3D in vitro platforms, namely (i) spheroids, (ii) synthetic PeptiGels/hydrogels of various chemical configurations and (iii) polymeric scaffolds with coatings of various extracellular matrices (ECMs) on the cell growth and response to the chemotherapeutic (Cisplatin) for ovary-derived (A2780) and metastatic (SK-OV-3) EOC cell lines. We report that all three 3D models are able to support the growth of EOC, but for different time periods (varying from 7 days to 4 weeks). We have also reported that chemoresistance to Cisplatin, in vitro, observed especially for metastatic EOC cells, is platform-dependent, in terms of both the structural and biochemical composition of the model/platform. Our study highlights the importance of selecting an appropriate 3D platform for in vitro tumour model development. We have demonstrated that the selection of the best platform for producing in vitro tumour models depends on the cancer/cell type, the experimental time period and the application for which the model is intended.

摘要

上皮性卵巢癌(EOC)是一种隐匿、致命且侵袭性强的妇科疾病,生存率相对较低。这在一定程度上归因于EOC的高复发率以及对目前可用的铂类化疗治疗方法的耐药性。多个研究小组已对化疗药物在各种EOC体外3D模型中的作用进行了研究和报道。然而,很少有研究对不同的EOC体外3D模型之间进行直接比较研究以及其中化疗的效果。在此,我们首次报告了对三种不同的体外3D平台进行的直接全面系统比较研究,即(i)球体,(ii)具有各种化学结构的合成肽凝胶/水凝胶,以及(iii)带有各种细胞外基质(ECM)涂层的聚合物支架,研究它们对卵巢来源的(A2780)和转移性(SK - OV - 3)EOC细胞系的细胞生长和对化疗药物(顺铂)的反应。我们报告称,所有这三种3D模型都能够支持EOC的生长,但支持的时间段不同(从7天到4周不等)。我们还报告称,体外观察到的对顺铂的化疗耐药性,特别是对于转移性EOC细胞,在模型/平台的结构和生化组成方面是依赖于平台的。我们的研究强调了为体外肿瘤模型开发选择合适的3D平台的重要性。我们已经证明,选择用于生成体外肿瘤模型的最佳平台取决于癌症/细胞类型、实验时间段以及模型的预期应用。

https://cdn.ncbi.nlm.nih.gov/pmc/blobs/0673/8909317/b781db74b9b0/cancers-14-01274-g001.jpg

文献AI研究员

20分钟写一篇综述,助力文献阅读效率提升50倍。

立即体验

用中文搜PubMed

大模型驱动的PubMed中文搜索引擎

马上搜索

文档翻译

学术文献翻译模型,支持多种主流文档格式。

立即体验