Suppr超能文献

一种新型骨肉瘤原位种植技术可自发转移,并阐明了 B7-H3-CAR T 细胞的剂量依赖性疗效。

A Novel Orthotopic Implantation Technique for Osteosarcoma Produces Spontaneous Metastases and Illustrates Dose-Dependent Efficacy of B7-H3-CAR T Cells.

机构信息

Department of Surgery, St. Jude Children's Research Hospital, Memphis, TN, United States.

Department of Veterinary Medicine, St. Jude Children's Research Hospital, Memphis, TN, United States.

出版信息

Front Immunol. 2021 Jun 15;12:691741. doi: 10.3389/fimmu.2021.691741. eCollection 2021.

Abstract

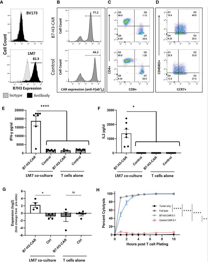
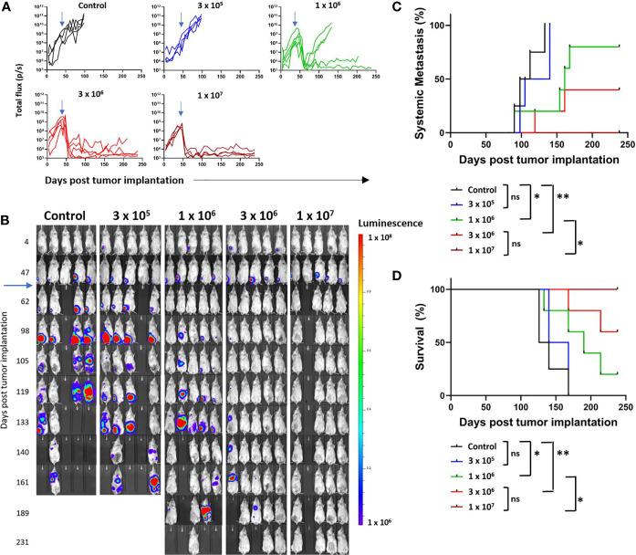
The outcome for metastatic pediatric osteosarcoma (OS) remains poor. Thus, there is an urgent need to develop novel therapies, and immunotherapy with CAR T cells has the potential to meet this challenge. However, there is a lack of preclinical models that mimic salient features of human disease including reliable development of metastatic disease post orthotopic OS cell injection. To overcome this roadblock, and also enable real-time imaging of metastatic disease, we took advantage of LM7 OS cells expressing firefly luciferase (LM7.ffLuc). LM7.ffLuc were implanted in a collagen mesh into the tibia of mice, and mice reliably developed orthotopic tumors and lung metastases as judged by bioluminescence imaging and histopathological analysis. Intratibial implantation also enabled surgical removal by lower leg amputation and monitoring for metastases development post-surgery. We then used this model to evaluate the antitumor activity of CAR T cells targeting B7-H3, an antigen that is expressed in a broad range of solid tumors including OS. B7-H3-CAR T cells had potent antitumor activity in a dose-dependent manner and inhibited the development of pulmonary metastases resulting in a significant survival advantage. In contrast T cells expressing an inactive B7-H3-CAR had no antitumor activity. Using unmodified LM7 cells also enabled us to demonstrate that B7-H3-CAR T cells traffic to orthotopic tumor sites. Hence, we have developed an orthotopic, spontaneously metastasizing OS model. This model may improve our ability not only to predict the safety and efficacy of current and next generation CAR T cell therapies but also other treatment modalities for metastatic OS.

摘要

儿童骨肉瘤(OS)转移的治疗效果仍然较差。因此,迫切需要开发新的治疗方法,而 CAR T 细胞免疫疗法有潜力满足这一挑战。然而,目前缺乏能够模拟人类疾病特征的临床前模型,包括在骨肉瘤细胞原位注射后可靠地发展转移性疾病。为了克服这一障碍,同时实现转移性疾病的实时成像,我们利用表达萤火虫荧光素酶(LM7.ffLuc)的 LM7 OS 细胞。LM7.ffLuc 被植入小鼠胫骨中的胶原网格中,通过生物发光成像和组织病理学分析判断,小鼠可靠地发展出了原位肿瘤和肺转移。胫骨内植入还允许通过小腿截肢进行手术切除,并监测手术后转移的发展。然后,我们使用该模型评估了针对 B7-H3 的 CAR T 细胞的抗肿瘤活性,B7-H3 是一种在包括 OS 在内的广泛实体瘤中表达的抗原。B7-H3-CAR T 细胞以剂量依赖性方式具有强大的抗肿瘤活性,并抑制了肺转移的发展,从而显著提高了生存率。相比之下,表达无效 B7-H3-CAR 的 T 细胞没有抗肿瘤活性。使用未经修饰的 LM7 细胞也使我们能够证明 B7-H3-CAR T 细胞能够转移到原位肿瘤部位。因此,我们已经开发出一种原位、自发转移的骨肉瘤模型。该模型不仅可以提高我们预测当前和下一代 CAR T 细胞疗法安全性和有效性的能力,还可以提高我们预测其他治疗转移性骨肉瘤的方法的能力。

https://cdn.ncbi.nlm.nih.gov/pmc/blobs/764b/8239305/c3766f75a621/fimmu-12-691741-g001.jpg

文献AI研究员

20分钟写一篇综述,助力文献阅读效率提升50倍。

立即体验

用中文搜PubMed

大模型驱动的PubMed中文搜索引擎

马上搜索

文档翻译

学术文献翻译模型,支持多种主流文档格式。

立即体验