Suppr超能文献

SARS-CoV-2 感染 ACE2 阴性人呼吸道细胞的系统分析。

Systematic analysis of SARS-CoV-2 infection of an ACE2-negative human airway cell.

机构信息

Department of Molecular Microbiology, Washington University in St. Louis, School of Medicine, St. Louis, MO, USA.

Department of Cell Biology and Physiology, Washington University in St. Louis, School of Medicine, St. Louis, MO, USA.

出版信息

Cell Rep. 2021 Jul 13;36(2):109364. doi: 10.1016/j.celrep.2021.109364. Epub 2021 Jun 23.

Abstract

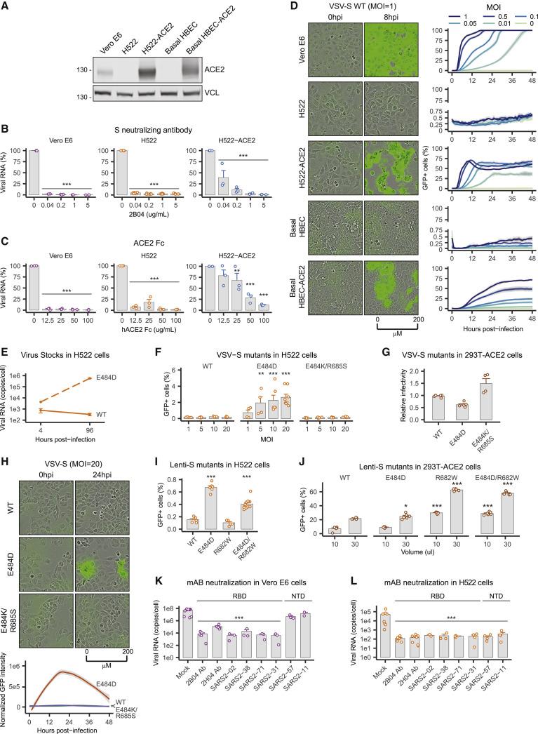
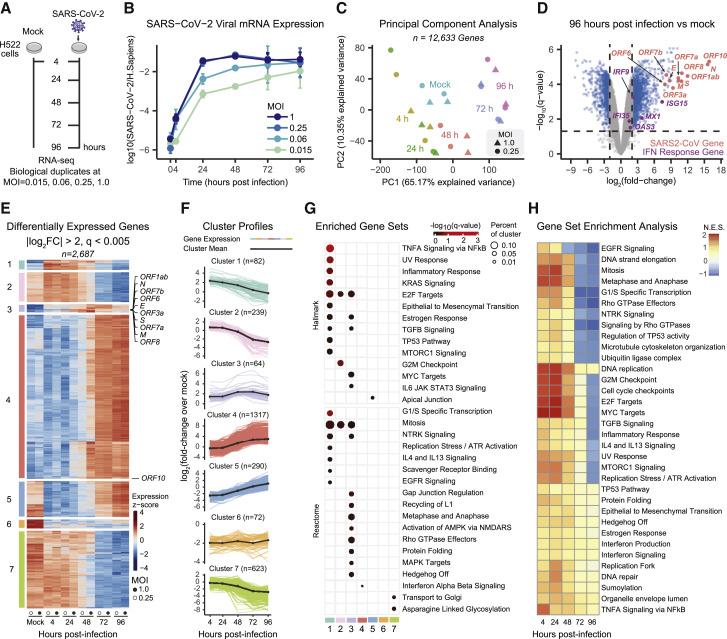
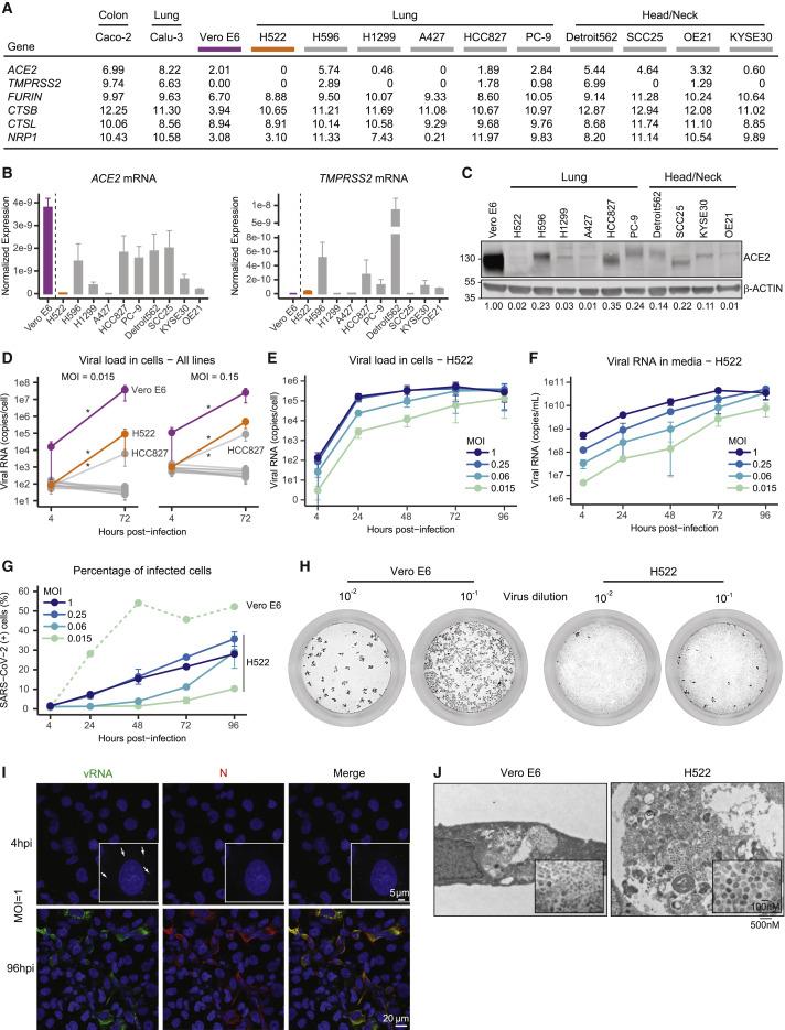
Severe acute respiratory syndrome coronavirus 2 (SARS-CoV-2) spike (S) variants govern transmissibility, responsiveness to vaccination, and disease severity. In a screen for new models of SARS-CoV-2 infection, we identify human H522 lung adenocarcinoma cells as naturally permissive to SARS-CoV-2 infection despite complete absence of angiotensin-converting enzyme 2 (ACE2) expression. Remarkably, H522 infection requires the E484D S variant; viruses expressing wild-type S are not infectious. Anti-S monoclonal antibodies differentially neutralize SARS-CoV-2 E484D S in H522 cells as compared to ACE2-expressing cells. Sera from vaccinated individuals block this alternative entry mechanism, whereas convalescent sera are less effective. Although the H522 receptor remains unknown, depletion of surface heparan sulfates block H522 infection. Temporally resolved transcriptomic and proteomic profiling reveal alterations in cell cycle and the antiviral host cell response, including MDA5-dependent activation of type I interferon signaling. These findings establish an alternative SARS-CoV-2 host cell receptor for the E484D SARS-CoV-2 variant, which may impact tropism of SARS-CoV-2 and consequently human disease pathogenesis.

摘要

严重急性呼吸综合征冠状病毒 2(SARS-CoV-2)刺突(S)变体控制着传染性、对疫苗的反应性和疾病严重程度。在筛选新型 SARS-CoV-2 感染模型的过程中,我们发现尽管人类 H522 肺腺癌细胞完全不表达血管紧张素转换酶 2(ACE2),但其仍能被 SARS-CoV-2 自然感染。值得注意的是,H522 感染需要 E484D S 变体;表达野生型 S 的病毒没有感染性。与在表达 ACE2 的细胞中相比,抗 S 单克隆抗体在 H522 细胞中对 SARS-CoV-2 E484D S 的中和作用不同。接种疫苗个体的血清可阻断这种替代进入机制,而恢复期血清的效果较差。尽管 H522 的受体仍未知,但耗尽表面肝素硫酸酯可阻断 H522 感染。时程转录组和蛋白质组谱分析显示细胞周期和抗病毒宿主细胞反应发生改变,包括 MDA5 依赖性 I 型干扰素信号转导的激活。这些发现为 E484D SARS-CoV-2 变体建立了一种替代的 SARS-CoV-2 宿主细胞受体,这可能会影响 SARS-CoV-2 的嗜性,从而影响人类疾病的发病机制。

https://cdn.ncbi.nlm.nih.gov/pmc/blobs/763a/8220945/8de558aa0554/fx1_lrg.jpg

文献AI研究员

20分钟写一篇综述,助力文献阅读效率提升50倍。

立即体验

用中文搜PubMed

大模型驱动的PubMed中文搜索引擎

马上搜索

文档翻译

学术文献翻译模型,支持多种主流文档格式。

立即体验