Suppr超能文献

DDR通路的激活导致转移性尿路上皮癌患者中TGFβ通路的下调以及对免疫检查点抑制剂更好的反应。

Activation of the DDR Pathway Leads to the Down-Regulation of the TGFβ Pathway and a Better Response to ICIs in Patients With Metastatic Urothelial Carcinoma.

作者信息

Zhou Chaozheng, Lin Anqi, Cao Manming, Ding Weimin, Mou Weiming, Guo Ningyi, Chen Zhenyu, Zhang Jian, Luo Peng

机构信息

The Department of Oncology, Zhujiang Hospital, Southern Medical University, Guangzhou, China.

The First Clinical Medical School, Southern Medical University, Guangzhou, China.

出版信息

Front Immunol. 2021 Jun 18;12:634741. doi: 10.3389/fimmu.2021.634741. eCollection 2021.

Abstract

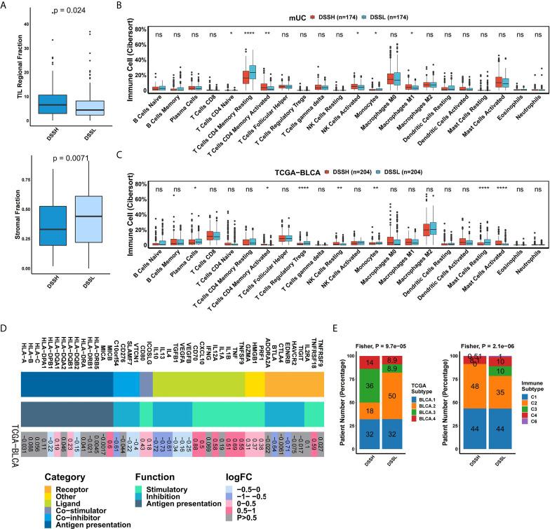
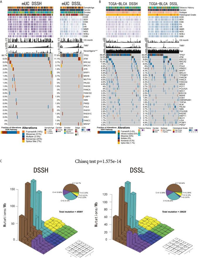
Immune checkpoint inhibitors (ICIs) have changed the treatment paradigm of metastatic urothelial carcinoma (mUC), a dominant type of bladder cancer (BC). Previous studies have shown an association between gene mutations in the DNA damage response (DDR) pathway and the immunotherapy response in mUC but have neglected the effect of the activation level of the DDR pathway on the ICI response in mUC. A published immunotherapy cohort with genome, transcriptome and survival data for 348 mUC patients was used. An external cohort (The Cancer Genome Atlas Bladder Cancer) and the GSE78220 cohort were used for validation. The activation level of the DDR pathway was quantified using single-sample gene set enrichment analysis (ssGSEA). Further analysis on the genome, immunogenicity, and the immune microenvironment was conducted using the DDR ssGSEA enrichment score-high (DSSH) group and the DDR ssGSEA enrichment score-low (DSSL) group. In the mUC cohorts, the DSSH group was associated with longer overall survival times (P=0.026; Hazard ratio=0.67; 95%CI: 0.46-0.95). The DSSH group was also associated with higher tumor mutation burden, neoantigen load, immune-activated cell patterns, and immune-related gene expression levels. The GSEA results indicated an immune activation state in DSSH group, which correlated with a down-regulation in the transforming growth factor β receptor signaling pathway. Our study suggests that the activation level of the DDR pathway may be a novel predictive marker for immunotherapy efficacy in patients with mUC.

摘要

免疫检查点抑制剂(ICI)已经改变了转移性尿路上皮癌(mUC,膀胱癌(BC)的主要类型)的治疗模式。先前的研究已经表明DNA损伤反应(DDR)途径中的基因突变与mUC的免疫治疗反应之间存在关联,但却忽略了DDR途径的激活水平对mUC中ICI反应的影响。我们使用了一个已发表的免疫治疗队列,其中包含348例mUC患者的基因组、转录组和生存数据。一个外部队列(癌症基因组图谱膀胱癌队列)和GSE78220队列用于验证。使用单样本基因集富集分析(ssGSEA)对DDR途径的激活水平进行量化。使用DDR ssGSEA富集评分高(DSSH)组和DDR ssGSEA富集评分低(DSSL)组对基因组、免疫原性和免疫微环境进行了进一步分析。在mUC队列中,DSSH组与更长的总生存时间相关(P = 0.026;风险比 = 0.67;95%CI:0.46 - 0.95)。DSSH组还与更高的肿瘤突变负担、新抗原负荷、免疫激活细胞模式以及免疫相关基因表达水平相关。基因集富集分析(GSEA)结果表明DSSH组处于免疫激活状态,这与转化生长因子β受体信号通路的下调相关。我们的研究表明,DDR途径的激活水平可能是mUC患者免疫治疗疗效的一种新型预测标志物。

https://cdn.ncbi.nlm.nih.gov/pmc/blobs/bcaa/8253049/bdb1f0853af1/fimmu-12-634741-g001.jpg

文献AI研究员

20分钟写一篇综述,助力文献阅读效率提升50倍。

立即体验

用中文搜PubMed

大模型驱动的PubMed中文搜索引擎

马上搜索

文档翻译

学术文献翻译模型,支持多种主流文档格式。

立即体验