Suppr超能文献

诱导性肝素酶促进定植和胃炎。

-Induced Heparanase Promotes Colonization and Gastritis.

机构信息

Department of Gastroenterology, Xinqiao Hospital, The Army Medical University, Chongqing, China.

Technion Integrated Cancer Center (TICC), Rappaport Faculty of Medicine, Technion-Israel Institute of Technology, Haifa, Israel.

出版信息

Front Immunol. 2021 Jun 17;12:675747. doi: 10.3389/fimmu.2021.675747. eCollection 2021.

Abstract

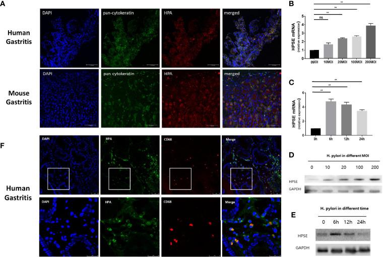
Chronic gastritis caused by () infection has been widely recognized as the most important risk factor for gastric cancer. Analysis of the interaction between the key participants in gastric mucosal immunity and infection is expected to provide important insights for the treatment of chronic gastritis and the prevention of gastric cancer. Heparanase is an endoglycosidase that degrades heparan sulfate, resulting in remodeling of the extracellular matrix thereby facilitating the extravasation and migration of immune cells towards sites of inflammation. Heparanase also releases heparan sulfate-bound cytokines and chemokines that further promote directed motility and recruitment of immune cells. Heparanase is highly expressed in a variety of inflammatory conditions and diseases, but its role in chronic gastritis has not been sufficiently explored. In this study, we report that infection promotes up-regulation of heparanase in gastritis, which in turn facilitates the colonization of in the gastric mucosa, thereby aggravating gastritis. By sustaining continuous activation, polarization and recruitment of macrophages that supply pro-inflammatory and pro-tumorigenic cytokines (i.e., IL-1, IL-6, IL-1β, TNF-α, MIP-2, iNOS), heparanase participates in the generation of a vicious circle, driven by enhanced NFκB and p38-MAPK signaling, that supports the development and progression of gastric cancer. These results suggest that inhibition of heparanase may block this self-sustaining cycle, and thereby reduce the risk of gastritis and gastric cancer.

摘要

由 () 感染引起的慢性胃炎已被广泛认为是胃癌的最重要危险因素。分析胃黏膜免疫的关键参与者与 感染之间的相互作用,有望为慢性胃炎的治疗和胃癌的预防提供重要的见解。肝素酶是一种内切糖苷酶,可降解肝素硫酸酯,导致细胞外基质重塑,从而促进免疫细胞向炎症部位渗出和迁移。肝素酶还释放与肝素硫酸酯结合的细胞因子和趋化因子,进一步促进免疫细胞的定向运动和募集。肝素酶在多种炎症状态和疾病中高度表达,但它在慢性胃炎中的作用尚未得到充分探索。在这项研究中,我们报告了 感染可促进胃炎中肝素酶的上调,进而促进 在胃黏膜中的定植,从而加重胃炎。通过持续激活、极化和募集供应促炎和促肿瘤细胞因子(即 IL-1、IL-6、IL-1β、TNF-α、MIP-2、iNOS)的巨噬细胞,肝素酶参与了一个恶性循环的产生,该循环由增强的 NFκB 和 p38-MAPK 信号驱动,支持胃癌的发展和进展。这些结果表明,抑制肝素酶可能阻断这个自我维持的循环,从而降低胃炎和胃癌的风险。

https://cdn.ncbi.nlm.nih.gov/pmc/blobs/5354/8248549/9631dc241e00/fimmu-12-675747-g001.jpg

文献AI研究员

20分钟写一篇综述,助力文献阅读效率提升50倍。

立即体验

用中文搜PubMed

大模型驱动的PubMed中文搜索引擎

马上搜索

文档翻译

学术文献翻译模型,支持多种主流文档格式。

立即体验