Suppr超能文献

放化疗引发抗肿瘤 Th1 反应和组织驻留记忆极化免疫反应,以改善免疫检查点抑制剂治疗效果。

Chemoradiation triggers antitumor Th1 and tissue resident memory-polarized immune responses to improve immune checkpoint inhibitors therapy.

机构信息

INSERM, UMR1098, RIGHT, Université de Bourgogne Franche-Comté, Besançon, France.

Immunology and Cancer Department, Laboratory of Integrative Cancer Immunology, Cordeliers Research Center, INSERM UMRS1138, Paris, France.

出版信息

J Immunother Cancer. 2021 Jul;9(7). doi: 10.1136/jitc-2020-002256.

Abstract

BACKGROUND

Multiple synergistic combination approaches with cancer drugs are developed to overcome primary resistance to immunotherapy; however, the mechanistic rationale to combine chemoradiotherapy (CRT) with immune checkpoint inhibitors remains elusive.

METHODS

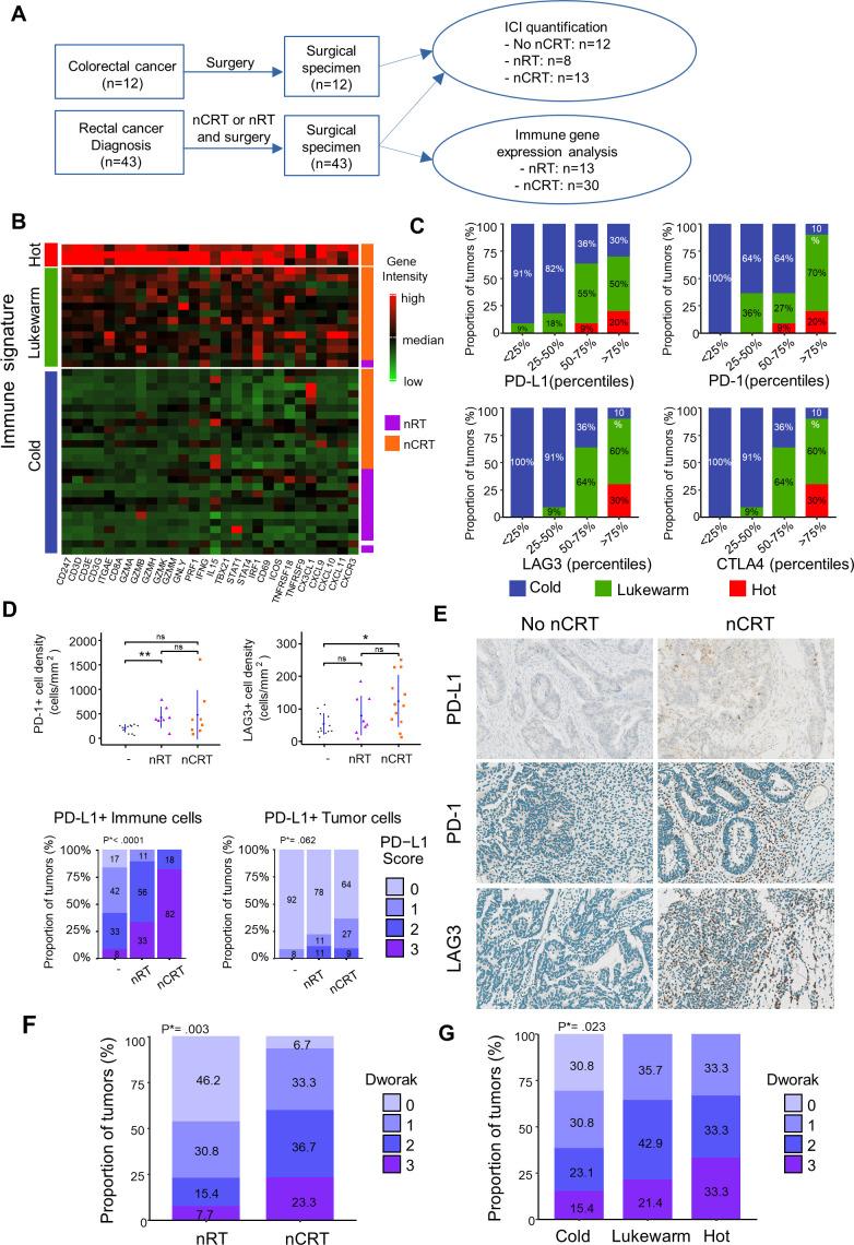
This study described the immunological landscape of tumor microenvironment (TME) exposed to CRT. Tumor samples from patients with rectal cancer (n=43) treated with neoadjuvant CRT or radiotherapy were analyzed by nanostring and immunohistochemistry. Studies in mice were performed using three syngeneic tumors (TC1, CT26 and MC38). Tumor-bearing mice were treated either with platinum-based CRT, radiotherapy or chemotherapy. Anti-CTLA-4 and/or anti-Programmed Cell Death Receptor-1 (PD-1) therapy was used in combination with CRT. The therapy-exposed TME was screened by RNA sequencing and flow cytometry and tumor-infiltrating T lymphocyte functionality was evaluated by interferon (IFN)-γ ELIspot and intracellular cytokine staining.

RESULTS

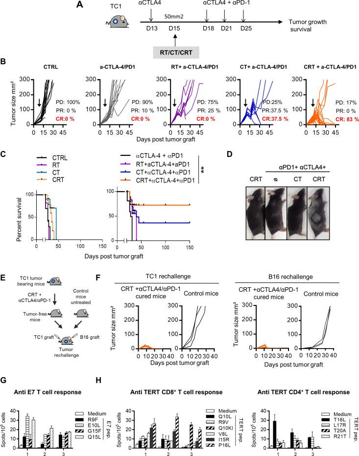
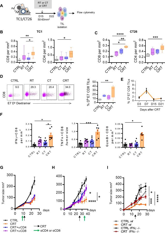
Front-to-front comparison analysis revealed the synergistic effect of CRT to establish a highly inflamed and Th1-polarized immune signature in the TME of patients and mice. In both settings, CRT-exposed TMEs were highly enriched in newly-infiltrated tumor-specific CD8 T cells as well as tissue resident memory CD103CD8 T cells. In mice, CD8 T cells were involved in the antitumor response mediated by CRT and were primed by CRT-activated CD103 dendritic cells. In the three tumor models, we showed that concurrent combination of CRT with a dual CTLA-4 and PD-1 blockade was required to achieve an optimal antitumor effect and to establish a broad and long-lasting protective antitumor T cell immunity.

CONCLUSIONS

Our results highlight the ability of CRT to stimulate strong antitumor T-cell-mediated immunity and tissue resident memory T activation in TME, to foster immune checkpoint inhibitors action. These findings have implications in clinic for the design clinical trials combining chemoradiation with immunotherapy.

摘要

背景

为了克服免疫治疗的原发性耐药,开发了多种与癌症药物协同作用的联合治疗方法;然而,将放化疗(CRT)与免疫检查点抑制剂联合使用的机制原理仍不清楚。

方法

本研究描述了 CRT 暴露的肿瘤微环境(TME)的免疫学特征。对接受新辅助 CRT 或放疗的直肠癌患者(n=43)的肿瘤样本进行了纳米字符串和免疫组织化学分析。在三种同源肿瘤(TC1、CT26 和 MC38)中进行了小鼠研究。荷瘤小鼠接受铂类 CRT、放疗或化疗治疗。联合 CRT 使用抗 CTLA-4 和/或抗程序性细胞死亡受体-1(PD-1)治疗。通过 RNA 测序和流式细胞术筛选治疗暴露的 TME,并通过干扰素(IFN)-γ ELIspot 和细胞内细胞因子染色评估肿瘤浸润性 T 淋巴细胞功能。

结果

正面比较分析显示,CRT 具有协同作用,可在患者和小鼠的 TME 中建立高度炎症和 Th1 极化的免疫特征。在这两种情况下,CRT 暴露的 TME 中富含新浸润的肿瘤特异性 CD8 T 细胞以及组织驻留记忆 CD103CD8 T 细胞。在小鼠中,CD8 T 细胞参与了 CRT 介导的抗肿瘤反应,并被 CRT 激活的 CD103 树突状细胞所启动。在三种肿瘤模型中,我们表明 CRT 与双重 CTLA-4 和 PD-1 阻断剂的同时联合使用是实现最佳抗肿瘤效果和建立广泛而持久的保护性抗肿瘤 T 细胞免疫所必需的。

结论

我们的结果强调了 CRT 刺激 TME 中强烈的抗肿瘤 T 细胞介导免疫和组织驻留记忆 T 细胞激活的能力,以促进免疫检查点抑制剂的作用。这些发现对设计联合放化疗和免疫治疗的临床试验具有重要意义。

https://cdn.ncbi.nlm.nih.gov/pmc/blobs/879f/8261891/d3e1b4367fd2/jitc-2020-002256f01.jpg

文献AI研究员

20分钟写一篇综述,助力文献阅读效率提升50倍。

立即体验

用中文搜PubMed

大模型驱动的PubMed中文搜索引擎

马上搜索

文档翻译

学术文献翻译模型,支持多种主流文档格式。

立即体验