Suppr超能文献

ATR 抑制剂 AZD6738 通过增强肝癌肿瘤免疫微环境增强放疗和免疫检查点抑制剂的抗肿瘤活性。

ATR inhibitor AZD6738 enhances the antitumor activity of radiotherapy and immune checkpoint inhibitors by potentiating the tumor immune microenvironment in hepatocellular carcinoma.

机构信息

Department of Radiation Oncology, Southern Medical University Nanfang Hospital, Guangzhou, Guangdong, China.

Hepatology Unit and Department of Infectious Diseases, Southern Medical University Nanfang Hospital, Guangzhou, Guangdong, China.

出版信息

J Immunother Cancer. 2020 May;8(1). doi: 10.1136/jitc-2019-000340.

Abstract

BACKGROUND

Radioimmunotherapy has a promising antitumor effect in hepatocellular carcinoma (HCC), depending on the regulatory effect of radiotherapy on tumor immune microenvironment. Ionizing radiation (IR)-induced DNA damage repair (DDR) pathway activation leads to the inhibition of immune microenvironment, thus impairing the antitumor effect of radioimmunotherapy. However, it is unclear whether inhibition of the DDR pathway can enhance the effect of radioimmunotherapy. In this study, we aim to explore the role of DDR inhibitor AZD6738 on the combination of radiotherapy and immune checkpoint inhibitors (ICIs) in HCC.

METHODS

C57BL/6 mouse subcutaneous tumor model was used to evaluate the ability of different treatment regimens in tumor growth control and tumor recurrence inhibition. Effects of each treatment regimen on the alterations of immunophenotypes including the quantification, activation, proliferating ability, exhaustion marker expression, and memory status were assessed by flow cytometry.

RESULTS

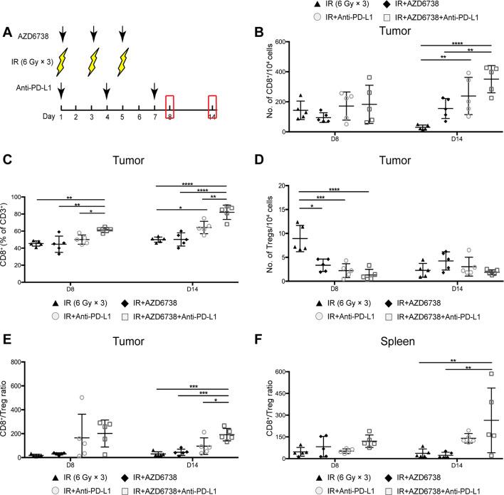
AZD6738 further increased radiotherapy-stimulated CD8 T cell infiltration and activation and reverted the immunosuppressive effect of radiation on the number of Tregs in mice xenografts. Moreover, compared with radioimmunotherapy (radiotherapy plus anti-PD-L1 (Programmed death ligand 1)), the addition of AZD6738 boosted the infiltration, increased cell proliferation, enhanced interferon (IFN)-γ production ability of TIL (tumor-infiltrating lymphocyte) CD8 T cells, and caused a decreasing trend in the number of TIL Tregs and exhausted T cells in mice xenografts. Thus, the tumor immune microenvironment was significantly improved. Meanwhile, triple therapy (AZD6738 plus radiotherapy plus anti-PD-L1) also induced a better immunophenotype than radioimmunotherapy in mice spleens. As a consequence, triple therapy displayed greater benefit in antitumor efficacy and mice survival than radioimmunotherapy. Mechanism study revealed that the synergistic antitumor effect of AZD6738 with radioimmunotherapy relied on the activation of cyclic GMP-AMP synthase /stimulator of interferon genes (cGAS/STING) signaling pathway. Furthermore, triple therapy led to stronger immunologic memory and lasting antitumor immunity than radioimmunotherapy, thus preventing tumor recurrence in mouse models.

CONCLUSIONS

Our findings indicate that AZD6738 might be a potential synergistic treatment for radioimmunotherapy to control the proliferation of HCC cells, prolong survival, and prevent tumor recurrence in patients with HCC by improving the immune microenvironment.

摘要

背景

放射免疫疗法在肝细胞癌(HCC)中具有有前景的抗肿瘤作用,这取决于放疗对肿瘤免疫微环境的调节作用。电离辐射(IR)诱导的 DNA 损伤修复(DDR)途径激活导致免疫微环境抑制,从而损害放射免疫疗法的抗肿瘤作用。然而,尚不清楚 DDR 途径的抑制是否可以增强放射免疫疗法的效果。在这项研究中,我们旨在探讨 DDR 抑制剂 AZD6738 在 HCC 中放射治疗和免疫检查点抑制剂(ICIs)联合应用的作用。

方法

使用 C57BL/6 小鼠皮下肿瘤模型评估不同治疗方案在肿瘤生长控制和肿瘤复发抑制方面的能力。通过流式细胞术评估每种治疗方案对免疫表型改变的影响,包括定量、激活、增殖能力、耗竭标志物表达和记忆状态。

结果

AZD6738 进一步增加了放射治疗刺激的 CD8 T 细胞浸润和激活,并逆转了辐射对小鼠异种移植中 Tregs 数量的免疫抑制作用。此外,与放射免疫疗法(放疗加抗 PD-L1(程序性死亡配体 1))相比,AZD6738 的添加增强了 TIL(肿瘤浸润淋巴细胞)CD8 T 细胞的浸润、增加了细胞增殖、增强了干扰素(IFN)-γ产生能力,并导致小鼠异种移植中 TIL Tregs 和耗竭 T 细胞的数量呈下降趋势。因此,肿瘤免疫微环境得到了显著改善。同时,三重治疗(AZD6738 加放疗加抗 PD-L1)在小鼠脾脏中也诱导出比放射免疫疗法更好的免疫表型。因此,三重治疗在抗肿瘤疗效和小鼠生存方面优于放射免疫疗法。机制研究表明,AZD6738 与放射免疫疗法的协同抗肿瘤作用依赖于环鸟苷酸-AMP 合酶/干扰素基因刺激物(cGAS/STING)信号通路的激活。此外,三重治疗比放射免疫疗法产生更强的免疫记忆和持久的抗肿瘤免疫,从而防止小鼠模型中的肿瘤复发。

结论

我们的研究结果表明,AZD6738 可能是放射免疫疗法的一种潜在协同治疗方法,通过改善免疫微环境来控制 HCC 细胞的增殖、延长生存时间并预防 HCC 患者的肿瘤复发。

https://cdn.ncbi.nlm.nih.gov/pmc/blobs/36b6/7254123/70898425addf/jitc-2019-000340f01.jpg

文献AI研究员

20分钟写一篇综述,助力文献阅读效率提升50倍。

立即体验

用中文搜PubMed

大模型驱动的PubMed中文搜索引擎

马上搜索

文档翻译

学术文献翻译模型,支持多种主流文档格式。

立即体验