Suppr超能文献

纳米胶束保护紫杉醇的免疫激活作用,并使肿瘤对抗 PD-1 免疫治疗敏感。

Nanomicelle protects the immune activation effects of Paclitaxel and sensitizes tumors to anti-PD-1 Immunotherapy.

机构信息

State Key Laboratory of Biotherapy and Cancer Center, West China Hospital, Sichuan University, Chengdu, 610041, P.R. China.

School of Pharmaceutical Science & Yunnan Key Laboratory of Pharmacology for Natural Products, Kunming Medical University, Kunming, Yunnan, 650500, P.R. China.

出版信息

Theranostics. 2020 Jul 9;10(18):8382-8399. doi: 10.7150/thno.45391. eCollection 2020.

Abstract

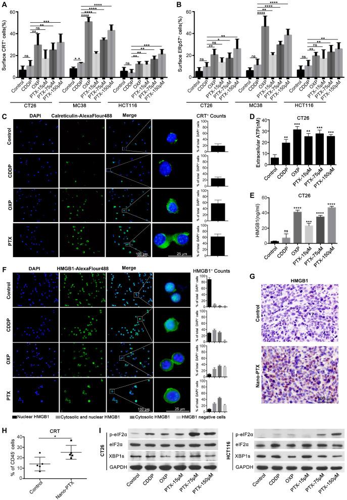
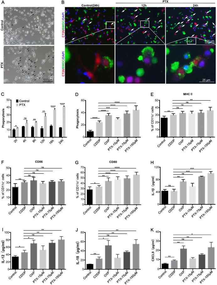
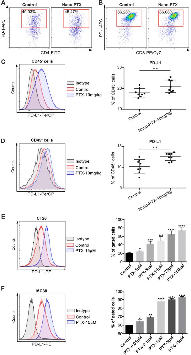
Paclitaxel (PTX) has shown pleiotropic immunologic effects on the tumor microenvironment, and nanomicelle has emerged as a promising strategy for PTX delivery. However, the detailed mechanisms remain to be fully elucidated. Meanwhile, immunogenic cell death (ICD) is an effective approach to activate the immune system. This study investigated the ICD effect of PTX and how nanomicelle affected the immune-activation ability of PTX. The ICD effects of PTX were identified via the expression of ICD markers and cell vaccine experiment. Tumor size and overall survival in multiple animal models with treatment were monitored to evaluate the antitumor effects. The mechanisms of PTX-induced ICD and antitumor immunity were determined by detecting gene expression related to ER stress and analyzing immune cell profile in tumor after treatment. We revealed the immune-regulation mechanism of PTX nanomicelle by inducing ICD, which can promote antigen presentation by dendritic cells (DCs) and activate antitumor immunity. Notably, nanomicelle encapsulation protected the ICD effects and immune activation, which were hampered by immune system impairment caused by chemotherapy. Compared with traditional formulations, a low dose of nanomicelle-encapsulated PTX (nano-PTX) treatment induced immune-dependent tumor control, which increased the infiltration and function of both T cells and DCs within tumors. However, this antitumor immunity was hampered by highly expressed PD-1 on tumor-infiltrating CD8 T cells and upregulated PD-L1 on both immune cells and tumor cells after nano-PTX treatment. Combination therapy with a low dose of nano-PTX and PD-1 antibodies elicited CD8 T cell-dependent antitumor immunity and remarkably improved the therapeutic efficacy. Our results provide systemic insights into the immune-regulation ability of PTX to induce ICD, which acts as an inducer of endogenous vaccines through ICD effects, and also provides an experimental basis for clinical combination therapy with nano-PTX and PD-1 antibodies.

摘要

紫杉醇(PTX)对肿瘤微环境表现出多种免疫效应,纳米胶束已成为递送 PTX 的有前途的策略。然而,其详细机制仍有待充分阐明。同时,免疫原性细胞死亡(ICD)是激活免疫系统的有效方法。本研究探讨了 PTX 的 ICD 效应以及纳米胶束如何影响 PTX 的免疫激活能力。通过 ICD 标志物的表达和细胞疫苗实验来鉴定 PTX 的 ICD 效应。通过监测多种动物模型的肿瘤大小和总生存情况来评估抗肿瘤作用。通过检测与内质网应激相关的基因表达并分析治疗后肿瘤中免疫细胞的特征来确定 PTX 诱导的 ICD 和抗肿瘤免疫的机制。我们通过诱导 ICD 揭示了 PTX 纳米胶束的免疫调节机制,这可以促进树突状细胞(DC)的抗原呈递并激活抗肿瘤免疫。值得注意的是,纳米胶束包封保护了 ICD 效应和免疫激活,这被化疗引起的免疫系统损伤所阻碍。与传统制剂相比,低剂量的纳米胶束包封的 PTX(纳米-PTX)治疗诱导了免疫依赖的肿瘤控制,增加了肿瘤内 T 细胞和 DC 的浸润和功能。然而,这种抗肿瘤免疫被肿瘤浸润 CD8 T 细胞中高度表达的 PD-1 和纳米-PTX 治疗后免疫细胞和肿瘤细胞中上调的 PD-L1 所阻碍。低剂量纳米-PTX 和 PD-1 抗体的联合治疗引发了 CD8 T 细胞依赖性抗肿瘤免疫,并显著提高了治疗效果。我们的研究结果为 PTX 通过 ICD 效应诱导内源性疫苗的 ICD 诱导免疫调节能力提供了系统的见解,并为临床联合治疗提供了实验基础纳米-PTX 和 PD-1 抗体。

https://cdn.ncbi.nlm.nih.gov/pmc/blobs/5f5a/7381738/5b511edbf9c0/thnov10p8382g001.jpg

文献AI研究员

20分钟写一篇综述,助力文献阅读效率提升50倍。

立即体验

用中文搜PubMed

大模型驱动的PubMed中文搜索引擎

马上搜索

文档翻译

学术文献翻译模型,支持多种主流文档格式。

立即体验