Suppr超能文献

WEE1 抑制剂和共济失调毛细血管扩张症和 RAD3 相关抑制剂通过程序性死亡配体 1 阻断触发干扰素基因依赖性免疫反应刺激物,并增强肿瘤治疗效果。

WEE1 inhibitor and ataxia telangiectasia and RAD3-related inhibitor trigger stimulator of interferon gene-dependent immune response and enhance tumor treatment efficacy through programmed death-ligand 1 blockade.

机构信息

Department of Obstetrics and Gynecology, Tongji Hospital, Tongji Medical College, Huazhong University of Science and Technology, Wuhan, China.

Department of Obstetrics and Gynecology, Guangzhou Women and Children's Medical Center, Guangzhou, China.

出版信息

Cancer Sci. 2021 Nov;112(11):4444-4456. doi: 10.1111/cas.15108. Epub 2021 Aug 31.

Abstract

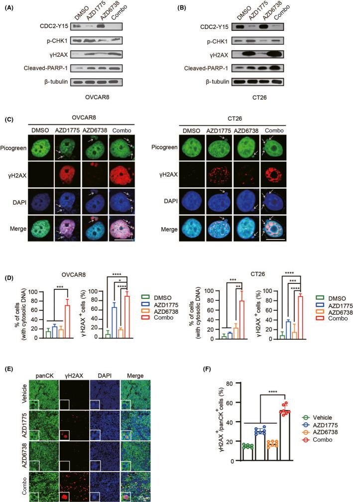
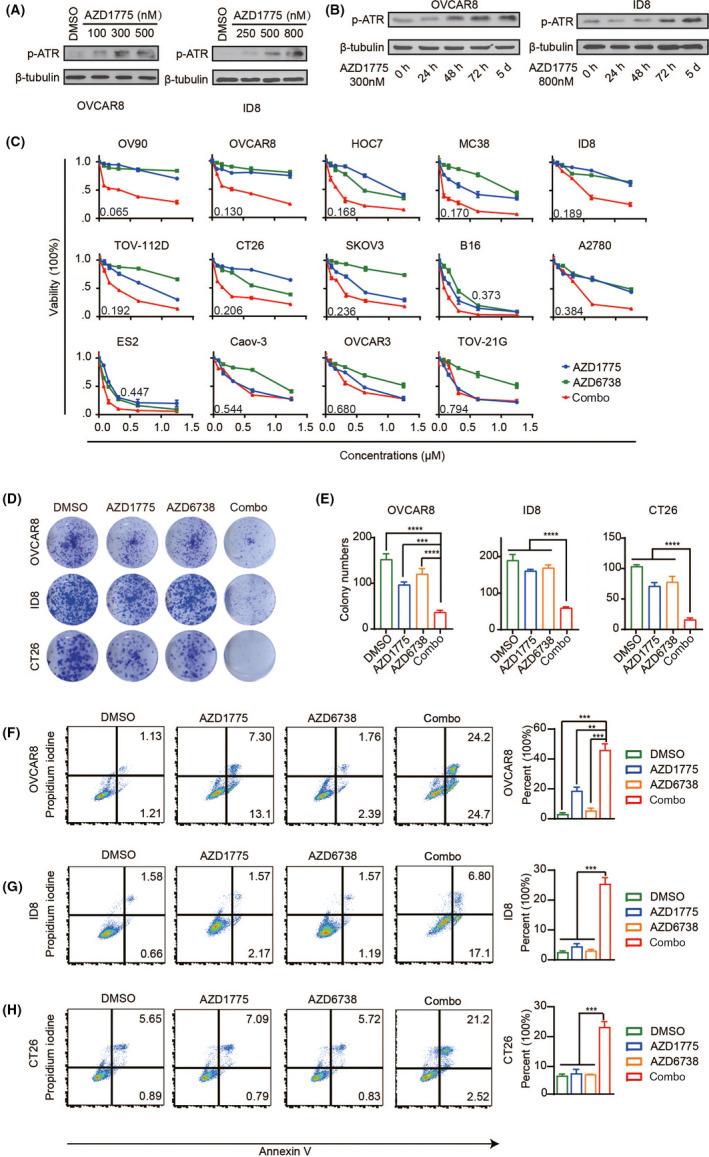
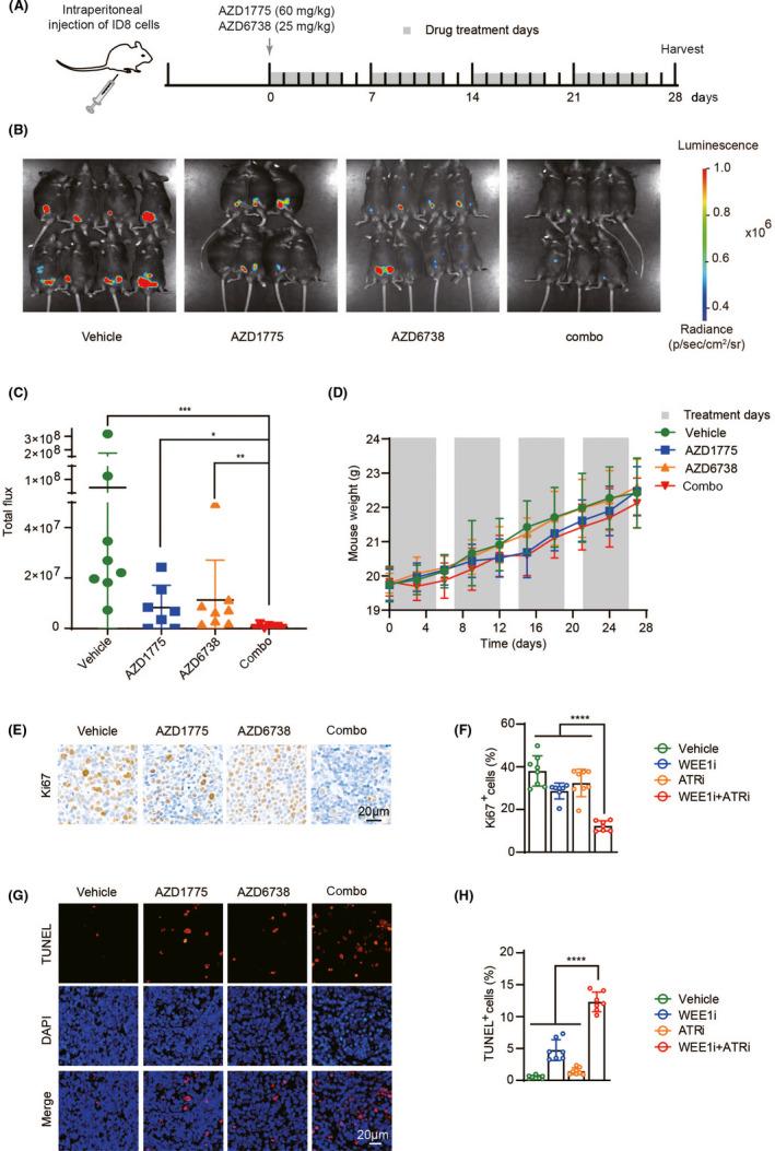
WEE1 plays an important role in the regulation of cell cycle G2/M checkpoints and DNA damage response (DDR). Inhibition of WEE1 can increase the instability of the genome and have anti-tumor effects in some solid tumors. However, it has certain limitations for multiple cancer cells from different lineages. Therefore, we consider the use of synthetic lethal interactions to enhance the therapeutic effect. Our experiments proved that WEE1 inhibitor (WEE1i) can activate the ataxia telangiectasia and RAD3-related (ATR) pathway and that blockage of ATR dramatically sensitized the WEE1i-induced cell death. The tumor-selective synthetic lethality between bioavailable WEE1 and ATR inhibitors led to tumor remission in vivo. Mechanistically, the combination promoted the accumulation of cytosolic double-strand DNA, which subsequently activated the stimulator of the interferon gene (STING) pathway and induced the production of type I interferon and CD8+ T cells, thereby inducing anti-tumor immunity. Furthermore, our study found that immune checkpoint programmed death-ligand 1 is upregulated by the combination therapy, and blocking PD-L1 further enhances the effect of the combination therapy. In summary, as an immunomodulator, the combination of WEE1i with ATR inhibitor (ATRi) and immune checkpoint blockers provides a potential new approach for cancer treatment.

摘要

WEE1 在细胞周期 G2/M 检验点和 DNA 损伤反应 (DDR) 的调控中发挥重要作用。抑制 WEE1 可以增加基因组的不稳定性,并在一些实体瘤中具有抗肿瘤作用。然而,对于来自不同谱系的多种癌细胞,它具有一定的局限性。因此,我们考虑利用合成致死相互作用来增强治疗效果。我们的实验证明,WEE1 抑制剂 (WEE1i) 可以激活共济失调毛细血管扩张症和 RAD3 相关 (ATR) 途径,而 ATR 的阻断则显著增强了 WEE1i 诱导的细胞死亡。生物利用度的 WEE1 和 ATR 抑制剂之间的肿瘤选择性合成致死作用导致体内肿瘤消退。从机制上讲,该联合疗法促进了细胞质双链 DNA 的积累,随后激活干扰素基因刺激物 (STING) 途径并诱导 I 型干扰素和 CD8+T 细胞的产生,从而诱导抗肿瘤免疫。此外,我们的研究发现,免疫检查点程序性死亡配体 1 被联合治疗上调,阻断 PD-L1 进一步增强了联合治疗的效果。总之,作为一种免疫调节剂,WEE1i 与 ATR 抑制剂 (ATRi) 和免疫检查点抑制剂的联合治疗为癌症治疗提供了一种潜在的新方法。

https://cdn.ncbi.nlm.nih.gov/pmc/blobs/fa7b/8586668/8c385b9c1aa6/CAS-112-4444-g003.jpg

文献AI研究员

20分钟写一篇综述,助力文献阅读效率提升50倍。

立即体验

用中文搜PubMed

大模型驱动的PubMed中文搜索引擎

马上搜索

文档翻译

学术文献翻译模型,支持多种主流文档格式。

立即体验