Suppr超能文献

ATR 抑制剂 AZD6738 的给药方案可增强或消除放疗的抗肿瘤免疫反应。

The schedule of ATR inhibitor AZD6738 can potentiate or abolish antitumor immune responses to radiotherapy.

机构信息

Department of Radiation Oncology, UPMC Hillman Cancer Center, School of Medicine, University of Pittsburgh, Pittsburgh, Pennsylvania, USA.

Department of Radiation Oncology, School of Medicine, West Virginia University, Morgantown, West Virginia, USA.

出版信息

JCI Insight. 2023 Feb 22;8(4):e165615. doi: 10.1172/jci.insight.165615.

Abstract

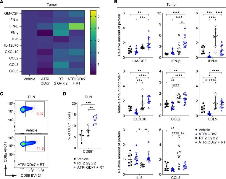
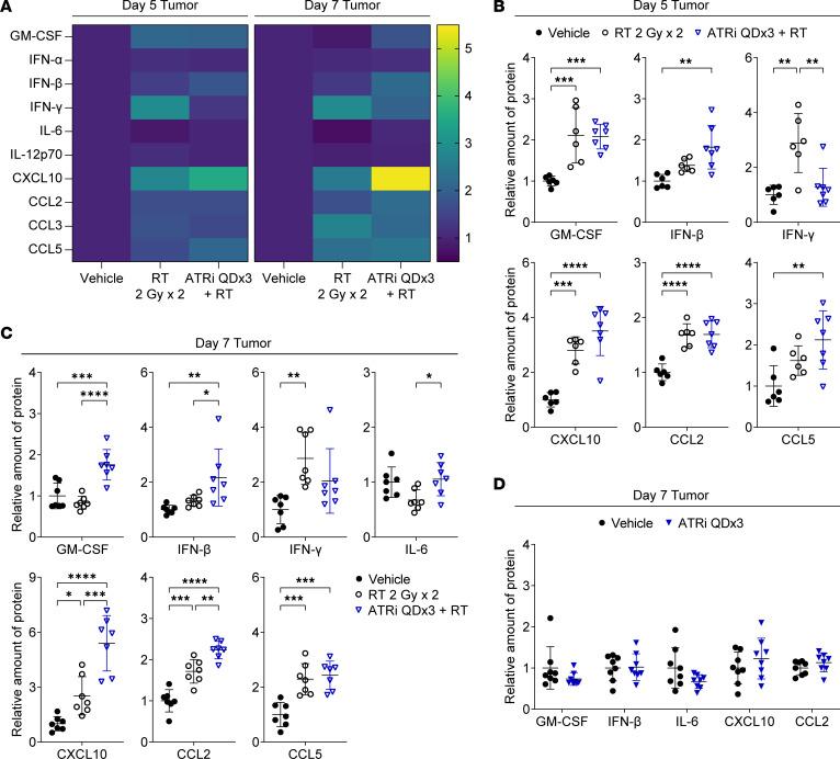
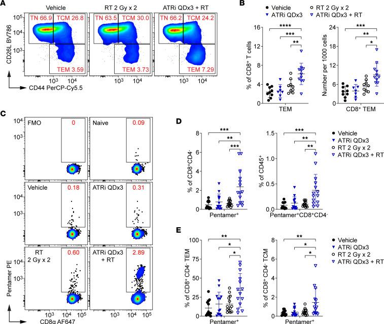
Inhibitors of the DNA damage signaling kinase ATR increase tumor cell killing by chemotherapies that target DNA replication forks but also kill rapidly proliferating immune cells including activated T cells. Nevertheless, ATR inhibitor (ATRi) and radiotherapy (RT) can be combined to generate CD8+ T cell-dependent antitumor responses in mouse models. To determine the optimal schedule of ATRi and RT, we determined the impact of short-course versus prolonged daily treatment with AZD6738 (ATRi) on responses to RT (days 1-2). Short-course ATRi (days 1-3) plus RT caused expansion of tumor antigen-specific, effector CD8+ T cells in the tumor-draining lymph node (DLN) at 1 week after RT. This was preceded by acute decreases in proliferating tumor-infiltrating and peripheral T cells and a rapid proliferative rebound after ATRi cessation, increased inflammatory signaling (IFN-β, chemokines, particularly CXCL10) in tumors, and an accumulation of inflammatory cells in the DLN. In contrast, prolonged ATRi (days 1-9) prevented the expansion of tumor antigen-specific, effector CD8+ T cells in the DLN, and entirely abolished the therapeutic benefit of short-course ATRi with RT and anti-PD-L1. Our data argue that ATRi cessation is essential to allow CD8+ T cell responses to both RT and immune checkpoint inhibitors.

摘要

ATR 抑制剂会杀死复制叉靶向化疗药物靶向的肿瘤细胞,但也会杀死包括激活的 T 细胞在内的快速增殖的免疫细胞。尽管如此,ATR 抑制剂(ATRi)和放疗(RT)可以联合使用,在小鼠模型中产生 CD8+T 细胞依赖性抗肿瘤反应。为了确定 ATRi 和 RT 的最佳方案,我们确定了短程与每日持续使用 AZD6738(ATR 抑制剂)对 RT 反应的影响(第 1-2 天)。在 RT 后 1 周,短程 ATRi(第 1-3 天)加 RT 导致肿瘤引流淋巴结(DLN)中肿瘤抗原特异性效应 CD8+T 细胞的扩增。在此之前,肿瘤浸润和外周 T 细胞的增殖迅速减少,ATR 抑制剂停止后迅速增殖反弹,肿瘤中炎症信号(IFN-β、趋化因子,特别是 CXCL10)增加,DLN 中炎症细胞积累。相比之下,长期 ATRi(第 1-9 天)阻止了 DLN 中肿瘤抗原特异性效应 CD8+T 细胞的扩增,并完全消除了 RT 和抗 PD-L1 短程 ATRi 的治疗益处。我们的数据表明,ATR 抑制剂的停止对于允许 CD8+T 细胞对 RT 和免疫检查点抑制剂的反应是至关重要的。

https://cdn.ncbi.nlm.nih.gov/pmc/blobs/0321/9977511/29c16d6028f1/jciinsight-8-165615-g225.jpg

文献AI研究员

20分钟写一篇综述,助力文献阅读效率提升50倍。

立即体验

用中文搜PubMed

大模型驱动的PubMed中文搜索引擎

马上搜索

文档翻译

学术文献翻译模型,支持多种主流文档格式。

立即体验