Suppr超能文献

双链断裂处的 DNA-RNA 杂合体能干扰同源重组修复。

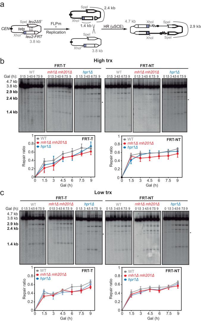
DNA-RNA hybrids at DSBs interfere with repair by homologous recombination.

机构信息

Centro Andaluz de Biología Molecular y Medicina Regenerativa (CABIMER), Universidad de Sevilla-CSIC-Universidad Pablo de Olavide, Seville, Spain.

出版信息

Elife. 2021 Jul 8;10:e69881. doi: 10.7554/eLife.69881.

Abstract

DNA double-strand breaks (DSBs) are the most harmful DNA lesions and their repair is crucial for cell viability and genome integrity. The readout of DSB repair may depend on whether DSBs occur at transcribed versus non-transcribed regions. Some studies have postulated that DNA-RNA hybrids form at DSBs to promote recombinational repair, but others have challenged this notion. To directly assess whether hybrids formed at DSBs promote or interfere with the recombinational repair, we have used plasmid and chromosomal-based systems for the analysis of DSB-induced recombination in . We show that, as expected, DNA-RNA hybrid formation is stimulated at DSBs. In addition, mutations that promote DNA-RNA hybrid accumulation, such as and , cause high levels of plasmid loss when DNA breaks are induced at sites that are transcribed. Importantly, we show that high levels or unresolved DNA-RNA hybrids at the breaks interfere with their repair by homologous recombination. This interference is observed for both plasmid and chromosomal recombination and is independent of whether the DSB is generated by endonucleolytic cleavage or by DNA replication. These data support a model in which DNA-RNA hybrids form fortuitously at DNA breaks during transcription and need to be removed to allow recombinational repair, rather than playing a positive role.

摘要

DNA 双链断裂 (DSBs) 是最具危害性的 DNA 损伤,其修复对于细胞存活和基因组完整性至关重要。DSB 修复的结果可能取决于 DSB 发生在转录区还是非转录区。一些研究假设 DNA-RNA 杂交体在 DSB 处形成以促进重组修复,但其他研究对此观点提出了质疑。为了直接评估 DSB 处形成的杂交体是否促进或干扰重组修复,我们利用质粒和染色体为基础的系统,分析了. 中 DSB 诱导的重组。我们发现,与预期一致,DNA-RNA 杂交体的形成在 DSB 处受到刺激。此外,促进 DNA-RNA 杂交体积累的突变,如 和 ,当在转录的位点诱导 DNA 断裂时,会导致质粒大量丢失。重要的是,我们表明,断裂处高水平或未解决的 DNA-RNA 杂交体干扰其同源重组修复。这种干扰在质粒和染色体重组中都观察到,并且与 DSB 是由核酸内切酶切割还是由 DNA 复制产生无关。这些数据支持了一种模型,即 DNA-RNA 杂交体在转录过程中 DNA 断裂处偶然形成,需要被移除以允许重组修复,而不是发挥积极作用。

https://cdn.ncbi.nlm.nih.gov/pmc/blobs/3b65/8289408/11808ba0f3b7/elife-69881-fig1.jpg

文献AI研究员

20分钟写一篇综述,助力文献阅读效率提升50倍。

立即体验

用中文搜PubMed

大模型驱动的PubMed中文搜索引擎

马上搜索

文档翻译

学术文献翻译模型,支持多种主流文档格式。

立即体验