Suppr超能文献

肌成纤维细胞 Notch 信号通路的破坏通过调节肝纤维化的进展和消退来减轻肝纤维化。

Disruption of myofibroblastic Notch signaling attenuates liver fibrosis by modulating fibrosis progression and regression.

机构信息

Department of Hepatobiliary Surgery, Xi-Jing Hospital, Fourth Military Medical University, Xi'an 710032, China.

Department of Ophthalmology, Xi-Jing Hospital, Fourth Military Medical University, Xi'an 710032, China.

出版信息

Int J Biol Sci. 2021 May 27;17(9):2135-2146. doi: 10.7150/ijbs.60056. eCollection 2021.

Abstract

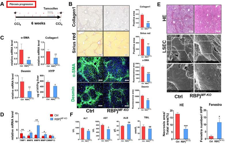
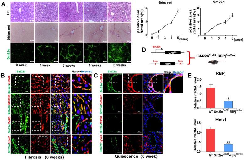
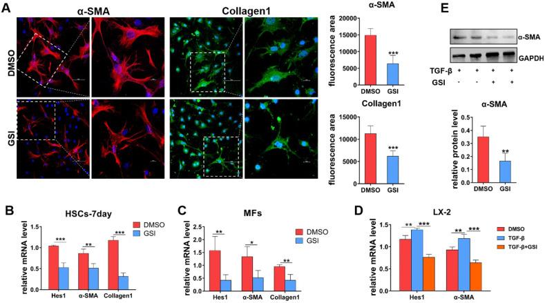
The phenotypic transformation of hepatic myofibroblasts (MFs) is involved in the whole process of the progression and regression of liver fibrosis. Notch signaling has been demonstrated to modulate the fibrosis. In this study, we found that Notch signaling in MFs was overactivated and suppressed with the progression and regression of hepatic fibrosis respectively, by detecting Notch signaling readouts in MFs. Moreover, we inactivated Notch signaling specifically in MFs with Sm22α-RBPj mice (RBPj), and identified that MFs-specific down-regulation of Notch signaling significantly alleviated CCl-induced liver fibrosis during the progression and regression. During the progression of liver fibrosis, MFs-specific blockade of Notch signaling inhibited the activation of HSCs to MFs and increases the expression of MMPs to reduce the deposition of ECM. During the regression of fibrosis, blocking Notch signaling in MFs increased the expression of HGF to promote proliferation in hepatocytes and up-regulated the expression of pro-apoptotic factors, Ngfr and Septin4, to induce apoptosis of MFs, thereby accelerating the reversal of fibrosis. Collectively, the MFs-specific disruption of Notch signaling attenuates liver fibrosis by modulating fibrosis progression and regression, which suggests a promising therapeutic strategy for liver fibrosis.

摘要

肝星状细胞(HSCs)的表型转化参与肝纤维化的发生发展和转归的全过程。研究表明,Notch 信号通路在肝纤维化中起调控作用。在本研究中,我们通过检测 HSCs 中的 Notch 信号转导标志,发现 Notch 信号在 HSCs 中分别在肝纤维化的进展和逆转过程中过度激活和受抑制。此外,我们利用 Sm22α-RBPj 小鼠(RBPj)特异性地在 HSCs 中失活 Notch 信号通路,发现 HSCs 中 Notch 信号通路的特异性下调显著减轻 CCl4 诱导的肝纤维化在进展和逆转过程中的发生。在肝纤维化的进展过程中,HSCs 中 Notch 信号通路的阻断抑制了 HSCs 向 HSCs 的激活,并增加了 MMPs 的表达,从而减少 ECM 的沉积。在纤维化的逆转过程中,阻断 HSCs 中的 Notch 信号通路增加了 HGF 的表达,促进了肝细胞的增殖,并上调了促凋亡因子 Ngfr 和 Septin4 的表达,诱导 HSCs 凋亡,从而加速纤维化的逆转。综上所述,HSCs 中 Notch 信号通路的特异性破坏通过调节纤维化的进展和逆转减轻肝纤维化,为肝纤维化的治疗提供了一种有前景的策略。

https://cdn.ncbi.nlm.nih.gov/pmc/blobs/a3c5/8241719/490b4aaaaeb3/ijbsv17p2135g001.jpg

文献AI研究员

20分钟写一篇综述,助力文献阅读效率提升50倍。

立即体验

用中文搜PubMed

大模型驱动的PubMed中文搜索引擎

马上搜索

文档翻译

学术文献翻译模型,支持多种主流文档格式。

立即体验