Suppr超能文献

tRNA 衍生片段(tRF)-3009 参与调节狼疮患者 IFN-α 诱导的 CD4 T 细胞氧化磷酸化。

tRNA derived fragment (tRF)-3009 participates in modulation of IFN-α-induced CD4 T cell oxidative phosphorylation in lupus patients.

机构信息

Department of Rheumatology, Renji Hospital, Shanghai Jiaotong University School of Medicine, Shanghai, China.

Center for Excellence in Brain Science and Intelligence Technology, Chinese Academy of Sciences, Shanghai, China.

出版信息

J Transl Med. 2021 Jul 13;19(1):305. doi: 10.1186/s12967-021-02967-3.

Abstract

BACKGROUND

Accumulating evidence suggests tRNA-derived fragments (tRFs) play important roles in cellular homeostasis. Here we aimed to explore aberrant expression of tRFs in CD4 T cells from patients with systemic lupus erythematosus (SLE) and their potential function in the SLE pathogenesis.

METHODS

First, small RNA sequencing was performed on CD4 T cells from four SLE patients and three healthy controls (HCs). Candidate tRFs were then validated in CD4 T cells from 97 SLE patients and their relevant disease controls using qRT-PCR. Then sequencing was used to investigate the profiles of HC-derived CD4 T cells transfected with tRF-3009. Lastly, tRF-3009 siRNA or tRF-3009 mimics were transfected into CD4 T cells with/without IFN-α. Changes in oxygen consumption rate (OCR), ATP, and ROS production were analyzed.

RESULTS

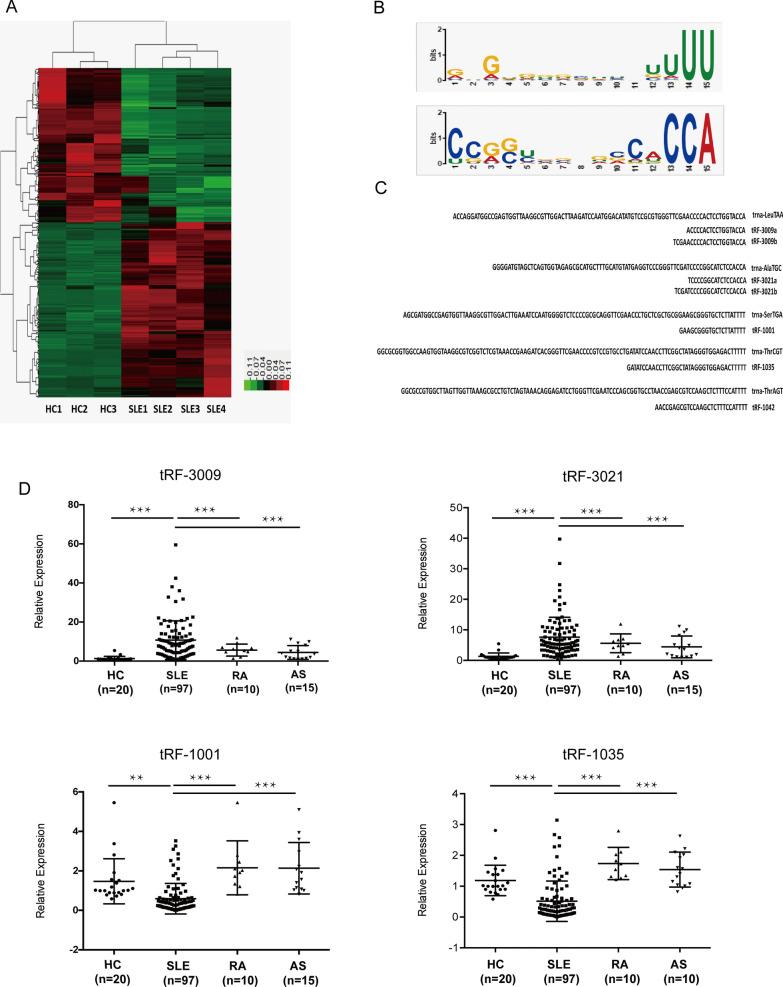
We identified 482 differentially expressed tRFs from SLE CD4 T cells and chose tRF-3009 for further analysis due to its upregulation and the positive correlations between its expression and SLEDAI, active lupus nephritis and serum IFN-α levels. In vitro, tRF-3009 over-expressing CD4 T cell profiling and putative analysis linked this product to the type I IFN and oxidative phosphorylation (OXPHOS) pathways. Interestingly, IFN-α is capable of inducing ROS and ATP production in CD4 T cells, while knockdown of tRF-3009 reversed this process. Overexpression of tRF-3009 in CD4 T cells alone was sufficient to upregulate OCR, ROS, and ATP production.

CONCLUSIONS

Our study is the first to link aberrant tRF expression and SLE. tRF-3009 may participate in metabolic modulation of IFN-α-induced CD4 T cell OXPHOS in lupus.

摘要

背景

越来越多的证据表明 tRNA 衍生片段(tRFs)在细胞内稳态中发挥重要作用。本研究旨在探讨系统性红斑狼疮(SLE)患者 CD4 T 细胞中 tRFs 的异常表达及其在 SLE 发病机制中的潜在作用。

方法

首先,对 4 例 SLE 患者和 3 例健康对照(HC)的 CD4 T 细胞进行小 RNA 测序。然后,采用 qRT-PCR 验证了 97 例 SLE 患者及其相关疾病对照的 CD4 T 细胞中的候选 tRF。接着,采用测序方法研究了转染 tRF-3009 的 HC 来源 CD4 T 细胞的特征。最后,将 tRF-3009 siRNA 或 tRF-3009 模拟物转染至有/无 IFN-α的 CD4 T 细胞中,分析氧消耗率(OCR)、ATP 和 ROS 产生的变化。

结果

我们从 SLE CD4 T 细胞中鉴定出 482 个差异表达的 tRF,选择 tRF-3009 进行进一步分析,因为其表达上调,且与 SLEDAI、活动性狼疮肾炎和血清 IFN-α水平呈正相关。体外,tRF-3009 过表达 CD4 T 细胞分析和推测分析将该产物与 I 型 IFN 和氧化磷酸化(OXPHOS)途径联系起来。有趣的是,IFN-α能够诱导 CD4 T 细胞中 ROS 和 ATP 的产生,而敲低 tRF-3009 则逆转了这一过程。tRF-3009 在 CD4 T 细胞中的单独过表达足以上调 OCR、ROS 和 ATP 的产生。

结论

本研究首次将异常 tRF 表达与 SLE 联系起来。tRF-3009 可能参与了 IFN-α诱导的 CD4 T 细胞 OXPHOS 的代谢调节。

https://cdn.ncbi.nlm.nih.gov/pmc/blobs/9aa1/8278670/9eae00704b11/12967_2021_2967_Fig1_HTML.jpg

文献AI研究员

20分钟写一篇综述,助力文献阅读效率提升50倍。

立即体验

用中文搜PubMed

大模型驱动的PubMed中文搜索引擎

马上搜索

文档翻译

学术文献翻译模型,支持多种主流文档格式。

立即体验