Suppr超能文献

阿魏酸通过调控 NF-κB 和 Nrf2 信号通路抑制 LPS 诱导的奶牛乳腺上皮细胞凋亡,从而恢复线粒体动力学和 ROS 生成。

Ferulic acid inhibits LPS-induced apoptosis in bovine mammary epithelial cells by regulating the NF-κB and Nrf2 signalling pathways to restore mitochondrial dynamics and ROS generation.

机构信息

College of Veterinary Medicine, Yangzhou University, Yangzhou, 225009, China.

Jiangsu Co-Innovation Center for Prevention and Control of Important Animal Infectious Diseases and Zoonoses, Yangzhou, 225009, China.

出版信息

Vet Res. 2021 Jul 13;52(1):104. doi: 10.1186/s13567-021-00973-3.

Abstract

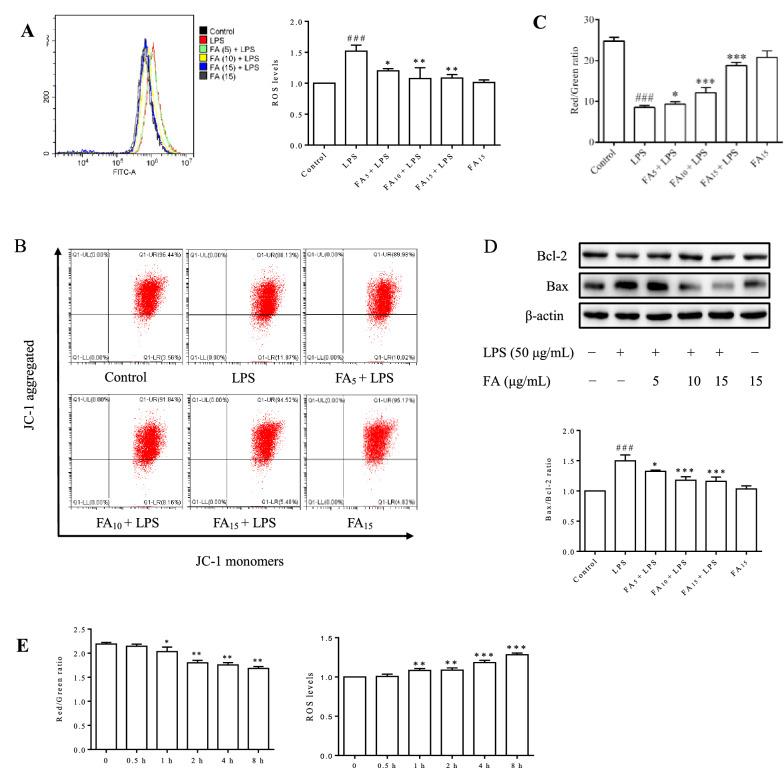
In bovine mammary epithelial cells (BMECs), a cascade of inflammatory reactions induced by lipopolysaccharide (LPS) has been shown to result in cell injury and apoptosis. The present study aims to reveal the protective effect of ferulic acid (FA) on LPS-induced BMEC apoptosis and explore its potential molecular mechanisms. First, we showed that FA had low cytotoxicity to BMECs and significantly decreased cell apoptosis and the proinflammatory response induced by LPS. Next, FA blocked LPS-induced oxidative stress by restoring the balance of the redox state and inhibiting mitochondrial dysfunction, the main contributor to LPS-induced apoptosis and ROS generation. Furthermore, the relief of inflammation and redox disturbance in the FA preconditioning group were accompanied by weaker NF-κB activation, enhanced Nrf2 activation and maintained cell viability compared to the LPS group. When BMECs were treated with FA alone, we observed that Nrf2 activation was induced before the inhibition of NF-κB activation and that the Keap1-Nrf2 relationship was disturbed. We concluded that FA prevented LPS-induced BMEC apoptosis by reversing the dominant relationship between NF-κB and Nrf2.

摘要

在牛乳腺上皮细胞(BMECs)中,脂多糖(LPS)诱导的炎症反应级联导致细胞损伤和凋亡。本研究旨在揭示阿魏酸(FA)对 LPS 诱导的 BMEC 凋亡的保护作用,并探讨其潜在的分子机制。首先,我们表明 FA 对 BMECs 的细胞毒性低,并且能显著降低 LPS 诱导的细胞凋亡和促炎反应。接下来,FA 通过恢复氧化还原状态的平衡和抑制线粒体功能(LPS 诱导凋亡和 ROS 生成的主要原因)来阻断 LPS 诱导的氧化应激。此外,与 LPS 组相比,FA 预处理组的炎症和氧化还原紊乱缓解伴随着 NF-κB 激活减弱、Nrf2 激活增强和细胞活力维持。当单独用 FA 处理 BMECs 时,我们观察到 Nrf2 激活先于 NF-κB 激活的抑制,并干扰了 Keap1-Nrf2 关系。我们得出结论,FA 通过逆转 NF-κB 和 Nrf2 之间的主导关系来防止 LPS 诱导的 BMEC 凋亡。

https://cdn.ncbi.nlm.nih.gov/pmc/blobs/9e56/8278735/4587201bbdc5/13567_2021_973_Fig1_HTML.jpg

文献AI研究员

20分钟写一篇综述,助力文献阅读效率提升50倍。

立即体验

用中文搜PubMed

大模型驱动的PubMed中文搜索引擎

马上搜索

文档翻译

学术文献翻译模型,支持多种主流文档格式。

立即体验