Suppr超能文献

长链非编码RNA LINC-PINT通过抑制ZEB1抑制喉鳞状细胞癌细胞的恶性行为。

LncRNA LINC-PINT Inhibits Malignant Behaviors of Laryngeal Squamous Cell Carcinoma Cells via Inhibiting ZEB1.

作者信息

Yang Xianguang, Miao Susheng, Mao Xionghui, Xiu Cheng, Sun Ji, Pei Rong, Jia Shenshan

机构信息

Department of Head and Neck Surgery, Harbin Medical University Cancer Hospital, Harbin, China.

出版信息

Pathol Oncol Res. 2021 Apr 1;27:584466. doi: 10.3389/pore.2021.584466. eCollection 2021.

Abstract

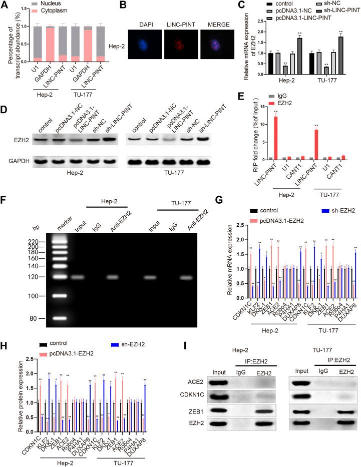
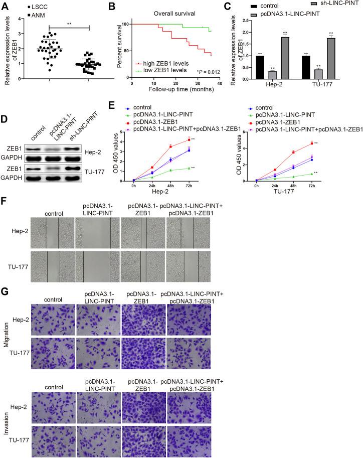
Laryngeal squamous cell carcinoma (LSCC) belongs to head and neck squamous cell carcinoma (HNSCC), with dismal prognosis. Here, this study aims to disclose the role of LINC-PINT in cancer development, which may contribute to improving the clinical outcomes of LSCC treatment. LINC-PINT expression in LSCC tissues and in TU-177 and Hep-2 cells was quantified, and subsequently, the association between LINC-PINT and LSCC malignancies was analyzed. pcDNA3.1-LINC-PINT or pcDNA3.1-EZH2 was introduced into Hep-2 and TU-177 cells. qRT-PCR and Western blot analyses examined the levels of proteins related to the AKT/mTOR pathway and their phosphorylated proteins in Hep-2 and TU-177 cells. The viability as well as migration and invasion abilities of Hep-2 and TU-177 cells were determined. Also, the distribution of LINC-PINT in Hep-2 cells was investigated as well as the interplay between LINC-PINT and EZH2. The downstream genes that might interact with EZH2 were screened. LINC-PINT expression was inhibited in LSCC tissues and in Hep-2 and TU-177 cells, whose downregulation was associated with unsatisfactory prognosis. LINC-PINT overexpression suppressed the proliferative, migratory and invasive capacities of Hep-2 and TU-177 cells. LINC-PINT, mainly expressing in nuclei, could enrich EZH2 to silence ZEB1. In Hep-2 and TU-177 cells, the inhibition of LINC-PINT or overexpression of ZEB1 could enhance cell proliferation, migration and invasion. The phosphorylated levels of proteins related to the AKT/mTOR pathway were declined in cells with LINC-PINT overexpression, and the levels of these phosphorylated proteins were increased in cells with LINC-PINT inhibition. LINC-PINT enriches EZH2 to silence ZEB1 and thus inhibits the proliferative, migratory, and invasive capacities of Hep-2 and TU-177 cells. In addition, LINC-PINT might exert its biological function through the AKT/mTOR pathway.

摘要

喉鳞状细胞癌(LSCC)属于头颈部鳞状细胞癌(HNSCC),预后较差。在此,本研究旨在揭示LINC-PINT在癌症发展中的作用,这可能有助于改善LSCC治疗的临床结果。对LSCC组织以及TU-177和Hep-2细胞中LINC-PINT的表达进行了定量,随后分析了LINC-PINT与LSCC恶性肿瘤之间的关联。将pcDNA3.1-LINC-PINT或pcDNA3.1-EZH2导入Hep-2和TU-177细胞。qRT-PCR和蛋白质印迹分析检测了Hep-2和TU-177细胞中与AKT/mTOR通路相关的蛋白质及其磷酸化蛋白质的水平。测定了Hep-2和TU-177细胞的活力以及迁移和侵袭能力。此外,研究了LINC-PINT在Hep-2细胞中的分布以及LINC-PINT与EZH2之间的相互作用。筛选了可能与EZH2相互作用的下游基因。LINC-PINT在LSCC组织以及Hep-2和TU-177细胞中的表达受到抑制,其下调与预后不良相关。LINC-PINT的过表达抑制了Hep-2和TU-177细胞的增殖、迁移和侵袭能力。LINC-PINT主要在细胞核中表达,可富集EZH2以使ZEB1沉默。在Hep-2和TU-177细胞中,抑制LINC-PINT或过表达ZEB1可增强细胞增殖、迁移和侵袭。LINC-PINT过表达的细胞中与AKT/mTOR通路相关的蛋白质的磷酸化水平下降,而在LINC-PINT受到抑制的细胞中这些磷酸化蛋白质的水平升高。LINC-PINT富集EZH2以使ZEB1沉默,从而抑制Hep-2和TU-177细胞的增殖、迁移和侵袭能力。此外,LINC-PINT可能通过AKT/mTOR通路发挥其生物学功能。

https://cdn.ncbi.nlm.nih.gov/pmc/blobs/4958/8262191/5f5e70248b14/pore-27-584466-g001.jpg

文献AI研究员

20分钟写一篇综述,助力文献阅读效率提升50倍。

立即体验

用中文搜PubMed

大模型驱动的PubMed中文搜索引擎

马上搜索

文档翻译

学术文献翻译模型,支持多种主流文档格式。

立即体验